行家看過來:語音身份識別播放係統電路的實現
發布時間:2014-12-28 責任編輯:echolady
【導讀】傳統的電台基本采用全透明的傳輸方式,頻段相同的情況下即可接收同頻段的語音信號。本文要講解的是一種基於C8051F單片機,以DTMF編碼的方式識別電台身份的係統。
該(gai)係(xi)統(tong)使(shi)用(yong)簡(jian)單(dan),在(zai)不(bu)改(gai)變(bian)電(dian)台(tai)原(yuan)有(you)特(te)性(xing)的(de)基(ji)礎(chu)上(shang),隻(zhi)需(xu)和(he)電(dian)台(tai)的(de)擴(kuo)展(zhan)口(kou)連(lian)接(jie),便(bian)可(ke)實(shi)現(xian)對(dui)電(dian)台(tai)身(shen)份(fen)的(de)識(shi)別(bie)。即(ji)使(shi)對(dui)方(fang)破(po)解(jie)了(le)語(yu)音(yin)信(xin)號(hao),還(hai)可(ke)通(tong)過(guo)地(di)址(zhi)編(bian)碼(ma)來(lai)分(fen)辨(bian)電(dian)台(tai)的(de)身(shen)份(fen)。該(gai)係(xi)統(tong)在(zai)保(bao)密(mi)性(xing)要(yao)求(qiu)高(gao)的(de)場(chang)所(suo)有(you)一(yi)定(ding)應(ying)用(yong)前(qian)景(jing)。
DTMF編/解碼
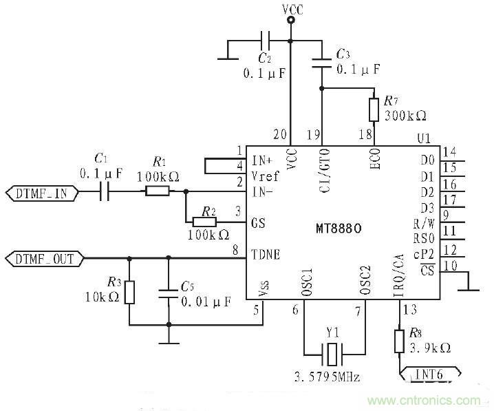
DTMF編/解碼器選用MT8880。MT8880C是一個帶有呼叫處理濾波器的單片 DTMF信號收發器。該器件采用低功耗、高穩定性的 ISO-CMOS技術,內置1個帶有可變增益的內部放大器的高性能接收器,1個帶有脈衝計數器的發射器,以及1個可訪問MT8880內部寄存器的標準微處理器接口。其內部寄存器包括1個狀態寄存器、2個數據寄存器和2個控製寄存器,其電路如圖1所示。

圖1
當終端作為發射機時,DTMF編/解碼部分把終端的地址碼經一定算法加密後,調製成DTMF信號,再送入電台,便於網內其他電台識別。當終端作為接收機時,DTMF編/解碼部分把所接收的DTMF信號解調成數字碼,再經解密算法得到地址碼。考慮到該係統阻抗與電台音頻I/O接口阻抗可能不匹配,應在兩者間加入一個音頻變壓器。

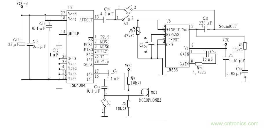
圖2
相關閱讀:
家庭監護機器人有突破!語音識別係統“箭在弦上”
專家親授:基於DSP原理的漢子語音識別係統的實現
技術達人:ARM的非特定人語音識別係統的設計
特別推薦
- 噪聲中提取真值!瑞盟科技推出MSA2240電流檢測芯片賦能多元高端測量場景
- 10MHz高頻運行!氮矽科技發布集成驅動GaN芯片,助力電源能效再攀新高
- 失真度僅0.002%!力芯微推出超低內阻、超低失真4PST模擬開關
- 一“芯”雙電!聖邦微電子發布雙輸出電源芯片,簡化AFE與音頻設計
- 一機適配萬端:金升陽推出1200W可編程電源,賦能高端裝備製造
技術文章更多>>
- 芯科科技Tech Talks與藍牙亞洲大會聯動,線上線下賦能物聯網創新
- 冬季續航縮水怎麼辦?揭秘熱管理係統背後的芯片力量
- 從HDMI 2.1到UFS 5.0:SmartDV以領先IP矩陣夯實邊緣計算基石
- 小空間也能實現低噪供電!精密測量雙極性電源選型指南,覆蓋小功率到大電流全場景
- 直擊藍牙亞洲大會 2026:Nordic 九大核心場景演繹“萬物互聯”新體驗
技術白皮書下載更多>>
- 車規與基於V2X的車輛協同主動避撞技術展望
- 數字隔離助力新能源汽車安全隔離的新挑戰
- 汽車模塊拋負載的解決方案
- 車用連接器的安全創新應用
- Melexis Actuators Business Unit
- Position / Current Sensors - Triaxis Hall
熱門搜索
風力渦輪機
風能
風扇
風速風向儀
風揚高科
輔助駕駛係統
輔助設備
負荷開關
複用器
伽利略定位
幹電池
幹簧繼電器
感應開關
高頻電感
高通
高通濾波器
隔離變壓器
隔離開關
個人保健
工業電子
工業控製
工業連接器
工字型電感
功率表
功率電感
功率電阻
功率放大器
功率管
功率繼電器
功率器件



