專家點評:六種輕薄型適配器的電路設計
發布時間:2014-12-05 責任編輯:sherryyu
【導讀】本文介紹了6種超薄型的電源適配器電路圖設計,並對每種設計進行短小精悍的點評,小編希望大家在閱讀過這篇文章之後能夠有所收獲。
suizherenmendeshenghuobeigezhonggaokejidechanpinchongchi,dianyuanshipeiqideshichangbiandeyuelaiyueda。zhexiegaokejidexiaowanyidoulibukaidianyuanshipeiqi,yinweidianyuanshipeiqijianfuzhejiangdianliuzhuanhuandeshiming,jiangdianliuzhuanhuanchengnengbeizhexiekejichanpinjieshoudedianneng。jinnianlai,dianyuanshipeiqixiangzheqingbohuafazhan,gongnengmeiyourenhesunshi,ertijiqueyuelaiyuequyuqingboxiaoxing。benpianwenzhangluolieleyixiechaoboshipeiqideshili,bingjinxingleyifandianping。
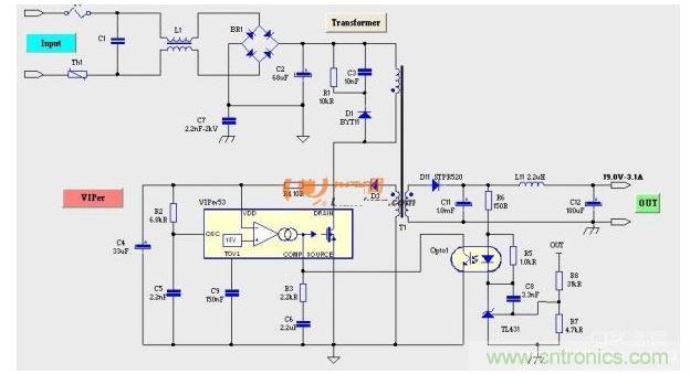
采用viper53的適配器電路圖

圖1
該芯片在應用全電壓輸入輸出60w溫升很難解決,另外加了散熱片,在90v輸入仍然出現過熱保護,最後使用了強製風冷才通過常溫老化試驗,建議使用該芯片的時候,盡可能使用在40w以內,而且不外加散熱需注意layout的散熱處理,或者不做全電壓輸入的,隻做220輸入60w。
實際使用時C4為47u,D3為FR104,D1為FR207,C11為1000u,C13為470u,光耦是2501,輸出加了差模電感。
采用FAN7554的適配器電路圖

圖2
類似於384x係列的加強型,增加了待機跳頻功能,能有效的減低待機功耗,其他用法跟384x差不多。
采用OB2269的60w適配器電路圖

圖3
[page]
該芯片是OB經典的型號之一了,其性能就不多說了,隻是驅動能力還有待提高,不然功率擴展方麵就會有所限製,建議在做90或120w的時候最好加擴流驅動。

圖4
采用FMD810D的適配器電路圖

圖5
該芯片有高仿OB的嫌疑,在保證性能的條件下,成本有所下降。
[page]
采用RS2042的適配器電路圖

圖6
獨立的高壓啟動,5腳可以外加NTC做過熱檢測保護,也可以將此腳位改成其他保護使用。
采用TEA1751的適配器電路圖

圖7
此為90w帶pfc的適配器,TEA1751集成了pfc控製,高集成的設計可使得電路更加簡單,從而節約空間的使用率。
特別推薦
- 噪聲中提取真值!瑞盟科技推出MSA2240電流檢測芯片賦能多元高端測量場景
- 10MHz高頻運行!氮矽科技發布集成驅動GaN芯片,助力電源能效再攀新高
- 失真度僅0.002%!力芯微推出超低內阻、超低失真4PST模擬開關
- 一“芯”雙電!聖邦微電子發布雙輸出電源芯片,簡化AFE與音頻設計
- 一機適配萬端:金升陽推出1200W可編程電源,賦能高端裝備製造
技術文章更多>>
- 三星上演罕見對峙:工會集會討薪,股東隔街抗議
- 摩爾線程實現DeepSeek-V4“Day-0”支持,國產GPU適配再提速
- 築牢安全防線:智能駕駛邁向規模化應用的關鍵挑戰與破局之道
- GPT-Image 2:99%文字準確率,AI生圖告別“鬼畫符”
- 機器人馬拉鬆的勝負手:藏在主板角落裏的“時鍾戰爭”
技術白皮書下載更多>>
- 車規與基於V2X的車輛協同主動避撞技術展望
- 數字隔離助力新能源汽車安全隔離的新挑戰
- 汽車模塊拋負載的解決方案
- 車用連接器的安全創新應用
- Melexis Actuators Business Unit
- Position / Current Sensors - Triaxis Hall
熱門搜索
鑒頻器
江蘇商絡
交流電機
腳踏開關
接觸器接線
接近開關
接口IC
介質電容
介質諧振器
金屬膜電阻
晶體濾波器
晶體諧振器
晶體振蕩器
晶閘管
精密電阻
精密工具
景佑能源
聚合物電容
君耀電子
開發工具
開關
開關電源
開關電源電路
開關二極管
開關三極管
科通
可變電容
可調電感
可控矽
空心線圈

