第九屆高能效設計研討會:新能源和新能源汽車
發布時間:2012-03-15
第九屆高能效設計研討會:新能源和新能源汽車
活動背景
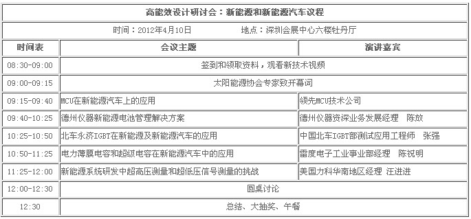
作為電子元件技術網聯合我愛方案網舉辦的第九屆新型節能設計技術研討會係列活動,本次會議聚焦新能源和新能源汽車應用,包括IGBT應用,MCU在智能電源的應用,逆變器設計和係統測試等技術,從而提高係統效率減少能耗和有效利用新能源。行業領先技術公司TI、中國北車、雷度電子、美國力科共同為聽眾奉上精彩技術盛宴。注冊有禮:(1)前50名注冊的合格聽眾,可在會議現場領取無線鼠標禮包一份!(2)參會即可獲贈往屆會議資料精選光盤!(3)合格聽眾有免費午餐!
往屆回顧
http://www.0-fzl.cn/seminar活動議程
http://www.0-fzl.cn/seminar/content/sid/55
電話報名:0755-2672 7371
看點推薦
看點1:聚焦新能源係統/新能源汽車設計熱點電子元件技術網舉辦的本屆大會聚焦新能源設計技術熱點,包括新能源係統/新能源汽車中IGBT/MCU的應用、薄膜電容/超級電容的使用、逆變器方案、係統測試。行業領先技術公司TI、中國北車、雷度電子、美國力科專家共同為聽眾奉獻精彩講演。會後還有互動問答,共同解決你所遇到的難題!
看點2:中國北車永濟IGBT性能探秘
IGBT是新能源逆變器、電動汽車的核心部件,目前該器件幾乎全部依賴進口,價格昂貴且交期漫長。近日,中國北車永濟電機公司發布11款高壓大功率 IGBT,具備了高壓大功率IGBT封裝設計製造綜合平台。北車IGBT如何滿足國內新能源係統、電動汽車廠商需求,高能效設計研討會上見分曉。
看點3:薄膜電容取代鋁電解電容;超級電容做輔助動力
fengdianjutouweisitasiyijingkaishiqiyongbomodianrong,erfengtianxinnengyuanqichepuruisierdaiyongbomodianrongtihuanlvdianjiedianrong。yulvdianjiedianrongxiangbi,bomodianrongyoushoumingchang、ESR低、低(di)溫(wen)工(gong)作(zuo)穩(wen)定(ding)性(xing)好(hao)的(de)特(te)點(dian),更(geng)適(shi)合(he)用(yong)在(zai)新(xin)能(neng)源(yuan)汽(qi)車(che)。在(zai)新(xin)能(neng)源(yuan)汽(qi)車(che)動(dong)力(li)係(xi)統(tong)中(zhong),超(chao)級(ji)電(dian)容(rong)可(ke)以(yi)作(zuo)為(wei)能(neng)量(liang)的(de)補(bu)償(chang)和(he)吸(xi)收(shou)。如(ru)何(he)更(geng)好(hao)的(de)在(zai)新(xin)能(neng)源(yuan)汽(qi)車(che)中(zhong)利(li)用(yong)薄(bo)膜(mo)電(dian)容(rong)和(he)超(chao)級(ji)電(dian)容(rong),請(qing)關(guan)注(zhu)雷(lei)度(du)電(dian)子(zi)專(zhuan)家(jia)講(jiang)解(jie)。
看點4:TI集中式逆變器和微型逆變器方案
逆變器作為電能轉換的關鍵部件,是新能源係統的重要組成部分。TI 的新能源逆變器方案適用於現在和未來的光伏逆變係統的設計需求,包括集中式逆變器和微型逆變器方案。
看點5:研討會與第79屆中國電子展同期舉行
2012.4.10 深shen圳zhen會hui展zhan中zhong心xin還hai舉ju辦ban中zhong國guo電dian子zi展zhan,中zhong國guo電dian子zi展zhan是shi中zhong國guo電dian子zi行xing業ye第di一yi大da展zhan,可ke以yi在zai看kan電dian子zi展zhan之zhi餘yu聽ting聽ting研yan討tao會hui,或huo許xu還hai有you免mian費fei午wu餐can提ti供gong,何he樂le而er不bu為wei呢ne?
第九屆高能效設計研討會活動組委會:
CNT旗下 www.0-fzl.cn & www.52solution.com & www.aidzz.com
谘詢投訴電話:0755-2672 7371
特別推薦
- 噪聲中提取真值!瑞盟科技推出MSA2240電流檢測芯片賦能多元高端測量場景
- 10MHz高頻運行!氮矽科技發布集成驅動GaN芯片,助力電源能效再攀新高
- 失真度僅0.002%!力芯微推出超低內阻、超低失真4PST模擬開關
- 一“芯”雙電!聖邦微電子發布雙輸出電源芯片,簡化AFE與音頻設計
- 一機適配萬端:金升陽推出1200W可編程電源,賦能高端裝備製造
技術文章更多>>
- 築基AI4S:摩爾線程全功能GPU加速中國生命科學自主生態
- 一秒檢測,成本降至萬分之一,光引科技把幾十萬的台式光譜儀“搬”到了手腕上
- AI服務器電源機櫃Power Rack HVDC MW級測試方案
- 突破工藝邊界,奎芯科技LPDDR5X IP矽驗證通過,速率達9600Mbps
- 通過直接、準確、自動測量超低範圍的氯殘留來推動反滲透膜保護
技術白皮書下載更多>>
- 車規與基於V2X的車輛協同主動避撞技術展望
- 數字隔離助力新能源汽車安全隔離的新挑戰
- 汽車模塊拋負載的解決方案
- 車用連接器的安全創新應用
- Melexis Actuators Business Unit
- Position / Current Sensors - Triaxis Hall
熱門搜索
微波功率管
微波開關
微波連接器
微波器件
微波三極管
微波振蕩器
微電機
微調電容
微動開關
微蜂窩
位置傳感器
溫度保險絲
溫度傳感器
溫控開關
溫控可控矽
聞泰
穩壓電源
穩壓二極管
穩壓管
無焊端子
無線充電
無線監控
無源濾波器
五金工具
物聯網
顯示模塊
顯微鏡結構
線圈
線繞電位器
線繞電阻





