電子元器件應用技術(電力電子產品)交流會邀請函
發布時間:2011-09-04
主辦單位:中國電源學會元器件專委會
協辦單位:中國電子元件行業協會
中國電源學會交流電源專委會
中國電源學會特種電源專委會
陝西省機械工程學會
承辦單位:《電子元器件應用》編輯部
同期展覽:第九屆中國國際軍民結合技術產業博覽會
第十九屆中國國際電子工業暨國防電子博覽會
2011中國(西安)國際LED展覽會
太陽能光伏、風電能源展覽會
大會時間:2011年9月22日
大會地址:西安曲江國際會展中心A館二樓報告大廳
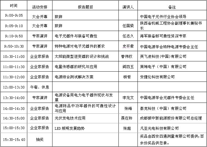
交流會日程安排
大會會場(開幕式暨主題論壇)
時間:2011年9月22日 9:00-16:00 地點:西安曲江國際會展中心A館二樓報告廳
協辦單位:中國電子元件行業協會
中國電源學會交流電源專委會
中國電源學會特種電源專委會
陝西省機械工程學會
承辦單位:《電子元器件應用》編輯部
同期展覽:第九屆中國國際軍民結合技術產業博覽會
第十九屆中國國際電子工業暨國防電子博覽會
2011中國(西安)國際LED展覽會
太陽能光伏、風電能源展覽會
大會時間:2011年9月22日
大會地址:西安曲江國際會展中心A館二樓報告大廳
交流會日程安排
大會會場(開幕式暨主題論壇)
時間:2011年9月22日 9:00-16:00 地點:西安曲江國際會展中心A館二樓報告廳

電子元器件應用技術(電力電子產品)交流會報名回執表 (可複印)

備注:參與者提供午餐和精美禮品一份。
確認後請及時將報名表,傳真或Email發至我編輯部:
負責人:楊小姐 Tell:029-88153827 15229238807 Fax:029-88314333
特別推薦
- 噪聲中提取真值!瑞盟科技推出MSA2240電流檢測芯片賦能多元高端測量場景
- 10MHz高頻運行!氮矽科技發布集成驅動GaN芯片,助力電源能效再攀新高
- 失真度僅0.002%!力芯微推出超低內阻、超低失真4PST模擬開關
- 一“芯”雙電!聖邦微電子發布雙輸出電源芯片,簡化AFE與音頻設計
- 一機適配萬端:金升陽推出1200W可編程電源,賦能高端裝備製造
技術文章更多>>
- 2026藍牙亞洲大會暨展覽在深啟幕
- 新市場與新場景推動嵌入式係統研發走向統一開發平台
- 維智捷發布中國願景
- 2秒啟動係統 • 資源受限下HMI最優解,米爾RK3506開發板× LVGL Demo演示
- H橋降壓-升壓電路中的交替控製與帶寬優化
技術白皮書下載更多>>
- 車規與基於V2X的車輛協同主動避撞技術展望
- 數字隔離助力新能源汽車安全隔離的新挑戰
- 汽車模塊拋負載的解決方案
- 車用連接器的安全創新應用
- Melexis Actuators Business Unit
- Position / Current Sensors - Triaxis Hall
熱門搜索
Tektronix
Thunderbolt
TI
TOREX
TTI
TVS
UPS電源
USB3.0
USB 3.0主控芯片
USB傳輸速度
usb存儲器
USB連接器
VGA連接器
Vishay
WCDMA功放
WCDMA基帶
Wi-Fi
Wi-Fi芯片
window8
WPG
XILINX
Zigbee
ZigBee Pro
安規電容
按鈕開關
白色家電
保護器件
保險絲管
北鬥定位
北高智

