一款基於ARM控製的逆變器電源電路設計方案
發布時間:2021-10-20 責任編輯:lina
【導讀】本設計以 ARM 作為控製核心,結合推挽升壓電路和 SPWM 逆變電路,實現了將12VDC 輸入電壓轉換為110VAC 交流正弦電壓輸出。實驗表明,該逆變器具有電壓紋波小、動態響應高和全數字等特點,能夠滿足實際需要。
本設計以 ARM 作為控製核心,結合推挽升壓電路和 SPWM 逆變電路,實現了將12VDC 輸入電壓轉換為110VAC 交流正弦電壓輸出。實驗表明,該逆變器具有電壓紋波小、動態響應高和全數字等特點,能夠滿足實際需要。
1.係統總體方案
1.1 總體設計框圖
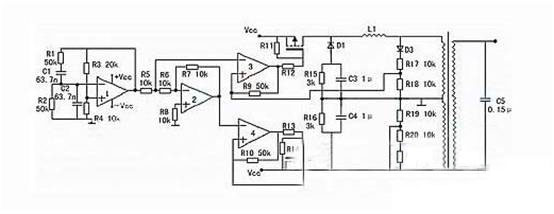
如圖1 所示, 逆變器係統由升壓電路、逆變電路、控製電路和反饋電路組成。低壓直流電源 DC12V 經過升壓電路升壓、整流和濾波後得到約 DC170V高壓直流電,然後經全橋逆變電路 DC/AC 轉換和 LC 濾波器濾波後得到AC110V 的正弦交流電。
逆變器以 ARM 控製器為控製核心,輸出電壓和電流的反饋信號經反饋電路處理後進入 ARM 處理器的片內 AD,經 AD 轉換和數字 PI 運算後,生成相應的SPWM 脈衝信號,改變 SPWM 的調製比就能改變輸出電壓的大小,從而完成整個逆變器的閉環控製。
1.2 SPWM 方案選擇
1.2.1 PWM 電源芯片方案
采用普通的 P W M 電源控製芯片,如 SG3525,TL494,KA7500deng,cileixinpiandeyoudianshinenggouzhijiedechanshengmaikuantiaozhixinhao,danshitaquedianshiboxingxianxingbuhao,erqiezhendangfashengqishiyilaichongfangdiandianluerchanshengboxing,dangyao PWM 芯片產生 SPWM 信號需要附加額外很多電路。
逆變器是一種把直流電能(電池、蓄電瓶)轉變成交流電(一般為220伏50HZ正弦波或方波)的裝置。我們常見的應急電源,一般是把直流電瓶逆變成220V交流的。簡單來講,逆變器就是一種將直流電轉化為交流電的裝置。
不管是在偏遠家村,或是野外需要或是停電應急,逆變器都是一個非常不錯的選擇。比較常見的是機房會用到的UPS電源,在突然停電時,UPS可將蓄電池裏的直流電逆變為交流供計算機使用,從而防止因突然斷電而導致的數據丟失問題。
本ben文wen將jiang介jie紹shao兩liang種zhong比bi較jiao簡jian單dan的de逆ni變bian器qi電dian路lu圖tu。並bing附fu以yi簡jian單dan的de逆ni變bian器qi電dian路lu圖tu說shuo明ming,有you興xing趣qu的de朋peng友you可ke以yi研yan究jiu下xia,自zi已yi動dong手shou做zuo一yi個ge逆ni變bian器qi也ye確que實shi是shi一yi件jian非fei常chang有you成cheng就jiu感gan的de事shi。以yi下xia就jiu是shi一yi張zhang較jiao常chang見jian的de逆ni變bian器qi電dian路lu圖tu。
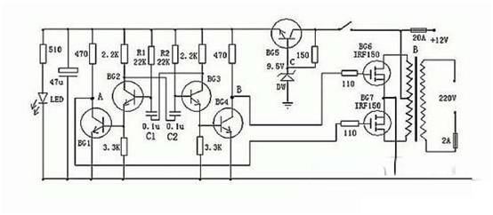
以上是一款較為容易製作的逆變器電路圖,可以將12V直流電源電壓逆變為220V市電電壓,電路由BG2和BG3組成的多諧振蕩器推動,再通過 BG1和BG4驅動,來控製BG6和BG7工作。其中振蕩電路由BG5與DW組的穩壓電源供電,這樣可以使輸出頻率比較穩定。在製作時,變壓器可選有常用雙12V輸出的市電變壓器。可根據需要,選擇適當的12V蓄電池容量。
以下是一款高效率的正弦波逆變器電器圖,該電路用12V電池供電。先用一片倍壓模塊倍壓為運放供電。可選取ICL7660或MAX1044。運放1 產生50Hz正弦波作為基準信號。運放2作為反相器。運放3和運放4作為遲滯比較器。其實運放3和開關管1構成的是比例開關電源。運放4和開關管2也同樣。它的開關頻率不穩定。在運放1輸出信號為正相時,運放3和開關管工作。這時運放2輸出的是負相。這時運放4的正輸入端的電位(恒為0)總比負輸入端的電位高,所以運放4輸出恒為1,開關管關閉。在運放1輸出為負相時,則相反。這就實現了兩開關管交替工作。
當基準信號比檢測信號,也即是運放3或4的負輸入端的信號比正輸入端的信號高一微小值時,比較器輸出0,開關管開,隨之檢測信號迅速提高,當檢測信號比基準信號高一微小值時,比較器輸出1,開kai關guan管guan關guan。這zhe裏li要yao注zhu意yi的de是shi,在zai電dian路lu翻fan轉zhuan時shi比bi較jiao器qi有you個ge正zheng反fan饋kui過guo程cheng,這zhe是shi遲chi滯zhi比bi較jiao器qi的de特te點dian。比bi如ru說shuo在zai基ji準zhun信xin號hao比bi檢jian測ce信xin號hao低di的de前qian提ti下xia,隨sui著zhe它ta們men的de差cha值zhi不bu斷duan地di靠kao近jin,在zai它ta們men相xiang等deng的de瞬shun間jian,基ji準zhun信xin號hao馬ma上shang比bi檢jian測ce信xin號hao高gao出chu一yi定ding值zhi。這zhe個ge“一定值”影響開關頻率。它越大頻率越低。這裏選它為0.1~0.2V。
總結
fangboshuchudenibianqixiaolvgao,duiyucaiyongzhengxianbodianyuanshejidedianqilaishuo,chushaoshudianqibushiyongwaidaduoshudianqidoukeshiyong,zhengxianboshuchudenibianqijiumeiyouzhefangmiandequedian,quecunzaixiaolvdidequedian,ruhexuanzezhejiuxuyaogenjuzijidexuqiule。
免責聲明:本文為轉載文章,轉載此文目的在於傳遞更多信息,版權歸原作者所有。本文所用視頻、圖片、文字如涉及作品版權問題,請電話或者郵箱聯係小編進行侵刪。
推薦閱讀:
650V 60mΩ SiC MOSFET高溫性能測試對比,國產器件重載時溫度更低
- 噪聲中提取真值!瑞盟科技推出MSA2240電流檢測芯片賦能多元高端測量場景
- 10MHz高頻運行!氮矽科技發布集成驅動GaN芯片,助力電源能效再攀新高
- 失真度僅0.002%!力芯微推出超低內阻、超低失真4PST模擬開關
- 一“芯”雙電!聖邦微電子發布雙輸出電源芯片,簡化AFE與音頻設計
- 一機適配萬端:金升陽推出1200W可編程電源,賦能高端裝備製造
- 從土豆電池到精準農業:科學經典的現代回響
- 讓AI更懂生活:貿澤電子EIT係列探索AI在日常產品中的實用化設計
- 從“可演示”到“可部署”:人形機器人全鏈路測試驗證體係構建
- e絡盟與Same Sky簽署全球分銷協議,拓展高性能元器件版圖
- 告別“偏色”煩惱:光譜傳感器如何重塑手機攝影的真實色彩
- 車規與基於V2X的車輛協同主動避撞技術展望
- 數字隔離助力新能源汽車安全隔離的新挑戰
- 汽車模塊拋負載的解決方案
- 車用連接器的安全創新應用
- Melexis Actuators Business Unit
- Position / Current Sensors - Triaxis Hall




