放大器Vos失調電壓的產生與影響
發布時間:2020-09-11 責任編輯:lina
【導讀】放(fang)大(da)器(qi)的(de)失(shi)調(tiao)電(dian)壓(ya)是(shi)工(gong)程(cheng)師(shi)在(zai)直(zhi)流(liu)耦(ou)合(he)電(dian)路(lu)設(she)計(ji)中(zhong),評(ping)估(gu)頻(pin)次(ci)極(ji)高(gao)的(de)參(can)數(shu),本(ben)篇(pian)通(tong)過(guo)一(yi)個(ge)案(an)例(li)介(jie)紹(shao)失(shi)調(tiao)電(dian)壓(ya)的(de)影(ying)響(xiang)方(fang)式(shi),以(yi)及(ji)探(tan)討(tao)產(chan)生(sheng)原(yuan)因(yin)。
放(fang)大(da)器(qi)的(de)失(shi)調(tiao)電(dian)壓(ya)是(shi)工(gong)程(cheng)師(shi)在(zai)直(zhi)流(liu)耦(ou)合(he)電(dian)路(lu)設(she)計(ji)中(zhong),評(ping)估(gu)頻(pin)次(ci)極(ji)高(gao)的(de)參(can)數(shu),本(ben)篇(pian)通(tong)過(guo)一(yi)個(ge)案(an)例(li)介(jie)紹(shao)失(shi)調(tiao)電(dian)壓(ya)的(de)影(ying)響(xiang)方(fang)式(shi),以(yi)及(ji)探(tan)討(tao)產(chan)生(sheng)原(yuan)因(yin)。
01 由失調電壓導致故障的一則案例
2019 年 8 月 11 日(星期日)晚,筆者接到負責電源領域同事的信息,一家上市公司在汽車電子領域首款產品的小批量生產測試中出現異常,其中使用 ADI 放大器設計的電路發生“失效”問題,急需申請失效分析。8 月 12 日上午現場拜訪該企業,工程師講述電路設計不存在問題,並且通過 ADI 官方指定渠道購買 15 片 ADA4851-1,其中 2 片芯片所在的板卡出現“失效”,將“失效”板卡中 ADA4851-1 芯片與正常工作板卡的 ADA4851-1 芯片進行互換,“失效”現象跟隨“異常芯片”繼續複現,因此要求進行失效分析。
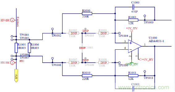
麵對上述問題的現象描述,筆者無法定位問題的根源。與項目組負責人詳細了解電路圖和測試過程。如圖 2.7,使用 ADA4851-1 組建差動放大電路,電路由+5V 單電源供電,TP1000 網絡由參考電壓源提供。工作中在輸入端 TP1001 網絡與 TP1006 網絡連接到地時,如果 ADA4851-1 的輸出端(TP1011 網絡)電壓超出±38.7mV 時,係統判定電路出現異常並終止工作,上述 2 片“異常芯片”的輸出電壓均超過±38.7mV。

圖 2.7ADA4851-1 應用電路
參考 ADA4851-1 的電氣參數進行分析,如圖 2.8。在 25℃環境中,+5V 供電,電路增益為 1 時,輸入失調電壓的典型值為 0.6mV ,最大值為 3.4mV。

圖 2.8 ADA4851-1 輸入失調電壓
假定圖 2.7 中的比例電阻完全匹配,即 R1000 與 R1010 為 220Ω,R1001 與 R1011 為 12KΩ。該差動放大電路的增益為 54.4 倍。輸入失調電壓經過放大後的輸出應為 32.7mV(典型值)時電路正常工作,但是失調電壓最大值對應的輸出值為 185.5mV,已經超出判定故障的閾值電壓。並且在+5V 電壓供電時,ADA4851-1 失調電壓的分布如圖 2.9,輸入失調電壓為±1mV 的情況出現頻次較高,此時對應的輸出電壓為±54.4mV,同樣超出係統判定的閾值電壓。

圖 2.9 ADA4851-1 輸入失調電壓分布
所以筆者與工程師確認,現有 ADA4851-1 應ying用yong電dian路lu的de輸shu出chu電dian壓ya折zhe算suan到dao輸shu入ru端duan,均jun在zai數shu據ju手shou冊ce參can數shu範fan圍wei內nei,工gong作zuo不bu存cun在zai失shi效xiao問wen題ti,該gai電dian路lu的de軟ruan件jian判pan定ding閾yu值zhi設she計ji不bu合he理li,建jian議yi整zheng改gai辦ban法fa包bao括kuo:
(1)調整判定故障的閾值電壓。
(2)使用低失調電壓的放大器,並類比 ADA4528,在 25℃環境中,+5V 供電時,失調電壓最大值僅為 2.5uV 如圖 2.10。失調電壓的分布更為集中,如圖 2.11。

圖 2.10 ADA4528-1 電調電壓

圖 2.11 ADA4528-1 失調電壓分布
通過該案例可見,失調電壓的存在,導致電路輸出產生直流誤差。
02 失調電壓與漂移定義
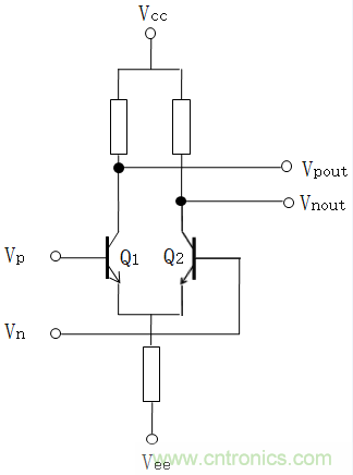
如圖 2.12(a)為放大器模型,短路放大器的兩個輸入端(Vp、Vn),如果是理想放大器其輸出電壓 Vo 應為 0V。但是,真實放大器內部處理 Vp 與 Vn 的輸入級存在失配,導致放大器的輸出不為 0V。為了使真實放大器的輸出實現 0V,需要在輸入管腳之間增加適合的校正電壓,稱為失調電壓(Offset voltage,Vos)。
如圖 2.12(b),真實放大器的電壓傳遞曲線(VTC)不會過原點,它向左移還是右移由失配的方向決定。可以理解為在理想或無失調電壓放大器的一個輸入端串聯一個小電壓源 Vos,其電壓傳遞曲線如式 2-1。
為了實現輸出電壓為 0V,需要滿足式 2-2。
所以放大器的兩個輸入端電壓關係是近似相等,即“虛短”原則。Vos 的取值範圍在毫伏到微伏。

圖 2.12 具有失調電壓的放大器模型和電壓傳遞曲線
對於某個放大器的失調電壓是確定值,但是放大器會因為溫度、工作時間變化,使輸入失調電壓產生隨其變化量比值的變化,該比值稱為失調電壓漂移(Offset Voltage Drift)。
(1)變量為溫度,單位是μV/℃,表示輸入失調電壓的變化量與導致該變化的溫度變化量的比值。數據手冊提供的參數為測量溫度範圍內的平均值,符號為ΔVOS/ΔT,或者 dVOS/dT。
考慮溫度漂移的失調電壓,為式 2-3。
如圖 2.2,以 ADA4077-1 SOIC 封裝 B 級芯片為例,在 25℃環境中,供電電壓為±15V,失調電壓最大值為 35μV,失調電壓漂移最大值為 0.25μV/℃。當芯片溫度上升到 75℃時,將參數代入式 2-3 計算失調電壓變化為 47.5μV。

圖 2.2 ADA4077 失調電壓與溫漂
(2)變量為時間,單位是μV/Mo,表示失調電壓每月變化多少微伏。代表放大器在長期工作中失調電壓的穩定性。
如圖 2.18,ADA4077 數據手冊提供實測 10000 小時失調電壓漂移。工程師以此模擬係統長期運行,可以評估在設備長期工作中放大器失調電壓的穩定情況。
shitiaodianyapiaoyishifangdaqidianlushejizhongnanyichulidecanshu,yinweitadecunzaisuishihuichanshengxindeshitiaodianya,suoyichangjiandechulifangfashishiyongshitiaodianyapiaoyicanshuxiaodefangdaqi。

圖 2.18 ADA4077 實測 10000 小時的失調電壓長期漂移
03 失調電壓產生原因
(1)輸入級的製造工藝
放大器輸入失調電壓的產生,主要由於輸入級對稱三極管晶圓的不匹配所導致。如圖 2.13,三極管(Q1,Q2)depipeidu,zaiyidingfanweineihejingyuanmianjidepingfanggenchengzhengbi,jiushishuopipeidutigaodaoyuanlaideliangbei,jingyuanmianjijiushiyuanlaidesibei。dangdadaoyidingshuipinghou,zengjiajingyuanmianjiyebunenggaishanshurushitiaodianya,lingwaizengjiamianjihuizhijiezengjiaxinpiandezhizaochengben。suoyi,changyongdefangfashizaifangdaqishengchanhouzaijinxingceshiyuxiaozhun,huozhezaishuchujishiyongzhanbodengjishugaishanfangdaqideshitiaodianya。

圖 2.13 放大器輸入級電路
如表 2.1 為 ADI 不同種類放大器的失調電壓範圍,及代表型號。

表 2.1 多類放大器的失調電壓範圍和代表型號
(2)芯片封裝技術
放大器的封裝類型,通常包括 SOIC、MSOP、LFCSP、SOT-23 幾種,大多數放大器的封裝不會影響失調電壓。如圖 2.14 所示 ADA4528-1 有 MSOP、LFCSP 封裝兩種,失調電壓的典型值,最大值、最小值沒有因為封裝而不同,如圖 2.10。

圖 2.14 ADA4528-1 封裝示意圖
但是少數放大器的封裝技術會影響放大器的失調電壓。如圖 2.2,ADA4077-2 A 級的 MSOP 封裝芯片的失調電壓最大值為 90μV,典型值為 50μV。同等條件下 SOIC 封裝的 ADA4077-2 A 級芯片的失調電壓最大值為 50μV,典型值為 15μV。兩種封裝失調電壓的分布也存在明顯區別,其中 SOIC 封裝的失調電壓分布相對集中,如圖 2.15。

圖 2.15 ADA4077-2MSOP 與 SOIC 封裝的失調電壓分布
注:芯片規格書中常見 A 級、B 級產品,在生產的原材料,製造過程完全一致,區別在封裝測試完成以後,將個別較好的參數進行標記。
zongshang,youyubandaotigongyisuodaozhishitiaodianyashigouchengdianluzhiliuwuchadezhongyaoyingxiangyinsuzhiyi。zaiwendingdehuanjingzhong,youshitiaodianyadaozhidezhiliuwuchakeyijinxingxiaozhun,danshishitiaodianyapiaoyisuochanshengyingxiangwufaguoxiaozhunwanquanxiaochu。
免責聲明:本文為轉載文章,轉載此文目的在於傳遞更多信息,版權歸原作者所有。本文所用視頻、圖片、文字如涉及作品版權問題,請電話或者郵箱聯係小編進行侵刪。
特別推薦
- 噪聲中提取真值!瑞盟科技推出MSA2240電流檢測芯片賦能多元高端測量場景
- 10MHz高頻運行!氮矽科技發布集成驅動GaN芯片,助力電源能效再攀新高
- 失真度僅0.002%!力芯微推出超低內阻、超低失真4PST模擬開關
- 一“芯”雙電!聖邦微電子發布雙輸出電源芯片,簡化AFE與音頻設計
- 一機適配萬端:金升陽推出1200W可編程電源,賦能高端裝備製造
技術文章更多>>
- 三星上演罕見對峙:工會集會討薪,股東隔街抗議
- 摩爾線程實現DeepSeek-V4“Day-0”支持,國產GPU適配再提速
- 築牢安全防線:智能駕駛邁向規模化應用的關鍵挑戰與破局之道
- GPT-Image 2:99%文字準確率,AI生圖告別“鬼畫符”
- 機器人馬拉鬆的勝負手:藏在主板角落裏的“時鍾戰爭”
技術白皮書下載更多>>
- 車規與基於V2X的車輛協同主動避撞技術展望
- 數字隔離助力新能源汽車安全隔離的新挑戰
- 汽車模塊拋負載的解決方案
- 車用連接器的安全創新應用
- Melexis Actuators Business Unit
- Position / Current Sensors - Triaxis Hall
熱門搜索
Tektronix
Thunderbolt
TI
TOREX
TTI
TVS
UPS電源
USB3.0
USB 3.0主控芯片
USB傳輸速度
usb存儲器
USB連接器
VGA連接器
Vishay
WCDMA功放
WCDMA基帶
Wi-Fi
Wi-Fi芯片
window8
WPG
XILINX
Zigbee
ZigBee Pro
安規電容
按鈕開關
白色家電
保護器件
保險絲管
北鬥定位
北高智

