如何放緩開關期間的dV/dt
發布時間:2020-09-03 來源:UnitedSiC資深員工與研發工程師Zhongda Li博士 責任編輯:lina
【導讀】在電動機控製等部分應用中,放緩開關期間的dV/dt非常重要。速度過快會導致電動機上出現電壓峰值,從而損壞繞組絕緣層,進而縮短電動機壽命。在本應用說明中,來自UnitedSiC 的Zhongda Li比較了三種不同的dV/dt控製方法。
簡介
在電動機控製等部分應用中,放緩開關期間的dV/dt非常重要。速度過快會導致電動機上出現電壓峰值,從而損壞繞組絕緣層,進而縮短電動機壽命。在本應用說明中,來自UnitedSiC 的Zhongda Li比較了三種不同的dV/dt控製方法。
Zhongda Li博士於2007年獲得北京大學理學士學位,於2013年獲得倫斯勒理工學院電氣工程博士學位。他擁有10餘年的SiC和GaN器件技術研究經驗。他曾發表過30
dV/dt開關
降低矽MOSFET、IGBT和SiC MOSFET的開關dV/dt的傳統方法可能會提高外部柵極電阻值。因為這些器件的CGD(CRSS)相對較高,所以外部RG值可以放緩dV/dt而不會過度延遲時間。對於圖騰柱PFC等快速開關應用而言,這種方法非常好,在這種情況下,較快的dV/dt會帶來較低的開關損耗。然而,對於電動機等較慢的應用而言,它可能需要非常高的電阻值。要將其放緩到5~8V/ns可能需要幾千歐姆的柵極電阻,這可能會導致過長的開關延遲時間,進而導致步進速率低。對於位置控製應用,這可能會使性能受損。
有些方法可以將SiC FET器件的dV/dt有效控製在從45V/ns至5V/ns的範圍內,而不會導致過長的延遲時間。這三種方法是:外部柵漏電容、器件RC緩衝電路和JFET直接驅動,它們需要在標準TO247-4L封裝(UF3SC120009K4S)中使用UnitedSiC 9mΩ 1200V SiC FET,並在75A/800V下開關。
外部柵漏電容
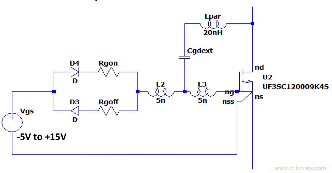
第一種方法是在半橋的高側和低側FET的柵極和漏極之間添加外部柵漏電容(CGD)。對於所選SiC FET,CGDEXT的值選定為68pF。我們故意將一個20nH的寄生電感與外部電容串聯,以說明此方法對於路徑中的寄生電感不敏感(圖1)。

圖1 帶外部CGD的柵極驅動(在高側和低側FET上均有)以實現dV/dt控製
在使用獨立器件的真實應用中,這種寄生電感應該遠小於20nH,因為外部CGD可能會置於電路板上靠近FET的位置。然而,如果在模塊內使用UnitedSiC FET芯片,並將外部CGD置於模塊外,則路徑中可能會存在20nH的寄生電感。
我們首先使用UF3SC120009K4S SPICE模塊通過SPICE模擬優化外部CGD方法,然後使用雙脈衝測試電路對其進行實驗驗證。68pF的外部CGD被有意焊接在TO247-4L的C引腳和D引腳之間,而不是電路板上,以提高路徑中的寄生電感。
從實驗測量和SPICE模擬中得到的關閉和打開波形被疊加在一起以進行比較。在圖2中,測量波形和模擬波形非常吻合。


圖2 實驗測量(實線)和SPICE模擬(虛線)的關閉(左)和打開波形疊加(75A,800V,外部CGD為68pF,RG為33Ω)
在外部CGD為68pF的情況下,使用10Ω至33Ω的RG可以將dV/dt有效控製在25V/ns至5V/ns範圍內。對於SPICE和實驗,通過計算打開和關閉轉換期間的IDS×VDS得到EON和EOFF,該值和預計一樣隨RG增加。
外部CGD可以容忍高寄生電感(在SPICE中為20nH)的原因是開關期間的電流非常小。對於外部CGD為68pF,dV/dt為8V/ns的情況,估計電流僅為0.54A且與SPICE模擬中的電流一致。因此,它適用於模塊,在采用模塊形式時,外部CGD置於模塊外,位於電路板柵極驅動上,且路徑中有一些寄生電感。
器件RC緩衝電路
第二個dV/dt控製方法將RC緩衝電路與高側開關和低側開關並聯。我們故意將一個20nH寄生電感與緩衝電路串聯,旨在證明這種方法的緩衝電路路徑中可以容忍寄生電感(圖3)。

圖 3 RC緩衝電路與FET並聯(包括高側和低側FET)以實現dV/dt控製
在使用獨立器件的真實應用中,RC緩衝電路可能非常靠近FET,且寄生電感僅為幾nH。但是如果在模塊內采用UnitedSiC FET芯片,則RC緩衝電路可以置於模塊外,且路徑中可能存在20nH的寄生電感。
從實驗測量和SPICE模擬中得到的關閉和打開波形被疊加在一起以進行比較(圖4)。請注意,圖表中的IDS電流包含緩衝電路電流。實驗和SPICE模擬表明,dV/dt可以被最高5.6nF的C_SNUBBER(緩衝電路電容器)有效控製在50V/ns至5V/ns範圍內。


圖 4實驗測量(實線)和SPICE模擬(虛線)的關閉(左)和打開波形疊加(75A,800V,RC緩衝電路為0.5Ω,5.6nF)
開關損耗(EON、EOFF和ESW)通過計算開關轉換期間的IDS×VDS得到,其中IDS包括緩衝電路電流。因此,EON和EOFF中包含緩衝電路的損耗。然而,0.5Ω R_SNUBBER上的緩衝電路損耗非常低,尤其是當dV/dt較慢時。在C_SNUBBER為4nF,關閉dV/dt=8V/ns時,SPICE表明,緩衝電路損耗僅為0.2mJ,即在開關f=10kHz時為2W。我們發現,緩衝電路也能容忍高寄生電感(在SPICE中為20nH),因此,如果使用模塊形式,RC緩衝電路可以置於模塊外。
JFET直接驅動
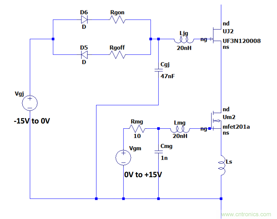
第三種方法是直接驅動,在這種情況下,Si MOS僅會在電路啟動後打開一次,JFET柵極直接切換到-15V到0V之間(圖5)。在這種配置中,常關操作會被保留,不過會需要柵極PWM和簡單的“啟用”信號。
在開關瞬態,高側JFET保持關閉且電壓為-15V,需要同步整流才能讓續流JFET將第三象限中的通導損耗降低。

圖5 JFET直接驅動方法(在高側和低側FET上均有)以實現dV/dt控製
因為SiC JFET有可觀的CRSS(CGD),所以一個4.7Ω的小RG就足以將dV/dt放緩至5V/ns。從實驗測量和SPICE模擬中得到的關閉和打開波形被疊加在一起以進行比較(圖6)。


圖6 實驗測量(實線)和SPICE模擬(虛線)的關閉(左)和打開波形疊加(75A,800V,JFET直接驅動且RG為4.7Ω)
SPICE(虛線)與實驗(實線)波形間的IDS電流波形十分吻合。但是實驗VDS波形表明其dV/dt比SPICE波形慢。原因可能是在dV/dt變換期間實驗中使用的JFET柵極驅動器不能提供足夠的柵極電流來為JFET CRSS充電和放電,導致dV/dt放慢。
將SPICE和測量得到的dV/dt進行比較會發現,可以將dV/dt很好地控製在15V/ns到4V/ns之間。使用與前兩種方法相同的做法可以得到開關損耗,EON和EOFF和預計一樣隨著JFET RG增加。
三種dV/dt控製方法比較
在dV/dt ≤ 8V/ns這一相同限製下,使用SPICE模擬對這三種方法進行了比較(圖1)。
表1 在dV/dt最大等於8V/ns的情況下,SPICE模擬的75A/800V開關下的性能

JFET直接驅動方法表現出的整體開關損耗最低,為9.02mJ。與其他兩種方法相比,這種方法需要負壓才能驅動SiC JFET,並且需要在電路啟動時為Si MOS提供啟用信號,從而增加了柵極驅動的複雜性。標準UnitedSiC FET不提供到JFET柵極的通路,但是新的雙柵極TO247-4L產品正在開發中,既有SiC JFET柵極和Si MOS柵極,又適合JFET柵極驅動。這種方法還適合模塊,可以添加單獨的JFET柵極引腳。如此項研究所示,JFET柵極路徑可忍受合理的寄生電感(在SPICE中為20nH),因此可以將JFET柵極驅動器放置在模塊頂部的柵極驅動電路板上。
外部CGD和器件RC緩衝電路方法表現出了較高的開關損耗,但是它們不需要到JFET柵極的通路。當在獨立封裝(如TO247)中使用UnitedSiC FET時,兩種方法都可以輕鬆實施到電路板上。由於這兩種方法可以忍受合理的寄生電感(在SPICE中為20nH),它們還適合內部有UnitedSiC芯片的模塊。
RC緩衝電路方法的一個缺點是它不能分別調整關閉和打開dV/dt。如表1所示,要實現8V/ns的打開dV/dt,關閉dV/dt必須降低至4V/ns,這會提高EOFF。
然而,外部CGD和JFET直接驅動方法使用單獨的RGON和RGOFF,可以分別調整這二者。如表1所示,通過分別優化RGON和RGOFF,可以讓打開和關閉dV/dt均為8V/ns。
總結
總而言之,運用這些簡單技術可以實現良好的dV/dt控製。較低的通導損耗和短路穩健性這兩個UnitedSiC FET優勢對於高效可靠的電動機驅動應用而言極為重要。
免責聲明:本文為轉載文章,轉載此文目的在於傳遞更多信息,版權歸原作者所有。本文所用視頻、圖片、文字如涉及作品版權問題,請電話或者郵箱聯係小編進行侵刪。
特別推薦
- 噪聲中提取真值!瑞盟科技推出MSA2240電流檢測芯片賦能多元高端測量場景
- 10MHz高頻運行!氮矽科技發布集成驅動GaN芯片,助力電源能效再攀新高
- 失真度僅0.002%!力芯微推出超低內阻、超低失真4PST模擬開關
- 一“芯”雙電!聖邦微電子發布雙輸出電源芯片,簡化AFE與音頻設計
- 一機適配萬端:金升陽推出1200W可編程電源,賦能高端裝備製造
技術文章更多>>
- 築基AI4S:摩爾線程全功能GPU加速中國生命科學自主生態
- 一秒檢測,成本降至萬分之一,光引科技把幾十萬的台式光譜儀“搬”到了手腕上
- AI服務器電源機櫃Power Rack HVDC MW級測試方案
- 突破工藝邊界,奎芯科技LPDDR5X IP矽驗證通過,速率達9600Mbps
- 通過直接、準確、自動測量超低範圍的氯殘留來推動反滲透膜保護
技術白皮書下載更多>>
- 車規與基於V2X的車輛協同主動避撞技術展望
- 數字隔離助力新能源汽車安全隔離的新挑戰
- 汽車模塊拋負載的解決方案
- 車用連接器的安全創新應用
- Melexis Actuators Business Unit
- Position / Current Sensors - Triaxis Hall
熱門搜索
微波功率管
微波開關
微波連接器
微波器件
微波三極管
微波振蕩器
微電機
微調電容
微動開關
微蜂窩
位置傳感器
溫度保險絲
溫度傳感器
溫控開關
溫控可控矽
聞泰
穩壓電源
穩壓二極管
穩壓管
無焊端子
無線充電
無線監控
無源濾波器
五金工具
物聯網
顯示模塊
顯微鏡結構
線圈
線繞電位器
線繞電阻




