如何在工業應用中精確控製 BLDC 電機的扭矩和速度
發布時間:2020-06-29 責任編輯:lina
【導讀】無刷直流 (BLDC) 電機是工業生產車間不可或缺的一部分,主要用於伺服、致動、定位和變速應用。在這些應用中,精確的運動控製和穩定的運行至關重要。由於 BLDC 基於運動磁場的原理運行以產生電機扭矩,因此在設計工業 BLDC 係統時,主要的控製挑戰在於準確地測量電機的扭矩和速度。
無刷直流 (BLDC) 電機是工業生產車間不可或缺的一部分,主要用於伺服、致動、定位和變速應用。在這些應用中,精確的運動控製和穩定的運行至關重要。由於 BLDC 基於運動磁場的原理運行以產生電機扭矩,因此在設計工業 BLDC 係統時,主要的控製挑戰在於準確地測量電機的扭矩和速度。
為了捕獲 BLDC 電機的扭矩,需要使用多通道同步采樣模數轉換器 (ADC) 同時測量三個感應相電流中的兩個。由具有合適算法的微控製器計算第三個瞬時相電流。此過程可以準確、即時地記錄電機狀況,而這是開發堅固耐用的高精度電機扭矩控製係統的關鍵步驟。
本文將簡要討論與實現精確的扭矩控製相關的問題,包括一種實現所需分流電阻器的經濟高效的方法。然後介紹 Analog Devices 的 AD8479 精密差分放大器和 AD7380 雙通道采樣逐次逼近寄存器 ADC (SAR-ADC),並展示如何將它們用於獲取精確的相位測量值,以實現可靠的係統設計。
BLDC 電機的工作原理
BLDC 電機是具有反電動勢 (EMF) 波形的永磁同步電機。觀察到的端子反電動勢並非恒定的;它會隨著轉子的扭矩和速度而變化。雖然直流電壓源不能直接驅動 BLDC 電機,但 BLDC 的基本工作原理與直流電機相似。
BLDC dianjibaohanyigejuyouyongcitidezhuanziheyigejuyouganyingraozudedingzi。zhezhongdianjibenzhishangshiyizhongwaifandezhiliudianji,qizhongxiaochuledianshuahehuanxiangqi,ranhoujiangraozuzhijielianjiedaokongzhidianzishebei。kongzhidianzishebeiqudailehuanxiangqidegongneng,yizhengquedeshunxuweiraozutongdian,huodesuoxudeyundong。tongdianderaozuyitongbu、平衡的模式圍繞定子旋轉。通電的定子繞組引導轉子磁鐵,並在轉子與定子對齊時開關。
BLDC 電機係統需要一個三相無傳感器 BLDC 電機驅動器,該驅動器在電機的三個繞組中產生電流(圖 1)。電路通過具有湧流控製的數字功率因數校正 (PFC) 級供電,可為三相無傳感器驅動器提供穩定的電力。

圖 1:電機控製係統包括用於穩定電源的 PFC、用於 BLDC 電機繞組的三相無傳感器驅動器、分流電阻和電流檢測放大器、同步放大器 ADC 以及微控製器。(圖片來源:Digi-Key Electronics)
三個激勵電流驅動 BLDC 電機,每個在繞組中激勵並產生不同的相位,這些相位合計為 360°。不同的相位值很重要:由於三個分支的總激勵保持 360°,因此它們會均勻相抵以保持 360°,例如 90° + 150° + 120°。
jinguanzairenyigeidingshijiandoubixuhuozhixitongsuoyousangeraozudedianliu,danyaozaipinghengxitongzhongzuodaozheyidian,zhixuyaoceliangsangeraozuzhonglianggeraozudedianliu,bingshiyongweikongzhiqijisuandisangeraozu。zhelianggeraozukeshiyongfenliudianzuqihedianliujiancefangdaqitongshijinxingjiance。
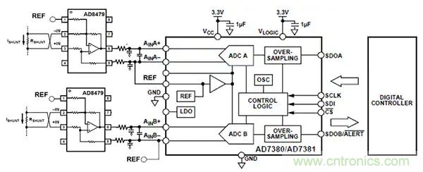
信號路徑的末端需要一個雙通道同步采樣 ADC,用於將數字測量數據發送到微控製器。每個激勵電流的幅度、相位和定時提供了精確控製所需的電機扭矩和速度信息。
使用 PC 板銅電阻器的電流檢測
盡管在這種精確的測量和數據采集設計中有很多需要關注的問題,但此過程始於前端,需要開發一種有效的低成本方式來感測 BLDC 電機繞組的相位信號。若要做到這一點,可通過放置一個較小值的直插式 PC 板電阻器 (RSHUNT),並使用電流檢測放大器來檢測該小電阻器上的電壓降(圖 2)。假設電阻值足夠低,那麼電壓降也很低,並且測量策略對電機電路的影響極小。

圖 2:電機相位感測係統使用電流分流電阻器 (RSHUNT),配合高精度放大器(例如 Analog Devices 的 AD8479)和高分辨率 ADC (AD7380) 測量瞬時電機相位。(圖片來源:Digi-Key Electronics)
在圖 2 中,電流檢測放大器捕獲了 IPHASE x RSHUNT 的瞬時電壓降。然後,SAR-ADC 將此信號數字化。分流電阻器選擇值涉及 RSHUNT、VSHUNT、ISHUNT 與放大器輸入誤差之間的相互作用。
RSHUNT 增大將導致 VSHUNT 增大。好消息是,這將緩解放大器的電壓偏移 (VOS) 誤差和輸入偏置電流偏移 (IOS) 誤差的顯著性。但是,較大 RSHUNT 的 ISHUNT x RSHUNT 功率損耗會降低係統的功率效率。同樣,RSHUNT 的額定功率也會影響係統的可靠性,因為 ISHUNT x RSHUNT 功率耗散會產生自熱狀態,而這可能導致標稱 RSHUNT 電阻發生變化。
對於 RSHUNT,可以從多家供應商獲取特殊用途電阻器。但還有一種低成本的替代方案,即運用細致的布局技術來製造 PC 板印製線電阻 RSHUNT(圖 3)。

圖 3:細致的 PC 板布局技術提供了一種經濟高效的方法來創建適當的 RSHUNT 值。(圖片來源:Digi-Key Electronics)
計算 RSHUNT 對應的 PC 板印製線電阻
由於工業應用中可能出現極端溫度,因此在電路板分流電阻器設計中需要考慮溫度因素,這一點很重要。在圖 3 中,銅 PC 板印製線分流電阻器在 20°C 時的溫度係數 (α20) 約為 +0.39%/°C(該係數會隨溫度而變化)。長度 (L)、厚度 (t)、寬度 (W) 和電阻率 (rñ) 決定了 PC 板印製線電阻。
如果 PC 板具有 1 盎司 (oz) 銅 (Cu),則厚度 (t) 等於千分之 1.37 英寸,電阻率 (r) 等於每英寸 0.6787 微歐 (µW)。PC 板印製線麵積按印製線方框 (),即 L/W 麵積進行度量。例如,寬度為 0.25 英寸的 2 英寸 (in.) 印製線對應 8 個 結構。
利用上述變量,通過(公式 1)計算在室溫下 PC 板 1 盎司銅的印製線電阻 R:
公式 1其中,T = 電阻器的溫度。
例如,從 1 盎司銅 PC 板上每個 BLDC 電機分支的最大電流為 1 安培 (A),RSENSE 長度 (L) 為 1 英寸,印製線寬度為 50 密耳(0.05 英寸)開始,可使用公式 2 和 3 計算 20°C 時的 RSHUNT:
公式 2
公式 3通過公式 4 計算此電阻器在分流電流為 1 A 時的功率耗散:
公式 4同步采樣 ADC 轉換
圖 2 中的 ADC jiangxiangweizhouqizhongmouyidiandedianyazhuanhuanweishuzibiaoshi。guanjianyidianshi,gaiceliangyingbaohansuoyousangeraozudetongbuxiangdianya。zheshiyigepinghengdexitong,yinciruqiansuoshu,zhixuceliangsangeraozuzhongdeliangge;外部微控製器將會計算第三個繞組的相電壓。
此電機控製係統適用的 ADC 是 AD7380 雙通道同步采樣 SAR-ADC(圖 4)。

圖 4:快速、低噪聲的雙通道同步采樣 SAR-ADC(例如 AD7380)可捕獲兩個電機繞組的瞬時狀態。(圖片來源:Digi-Key Electronics)
在圖 4 中,AD8479 是一款精密差分放大器,具有極大的輸入共模電壓範圍(±600 伏),可承受來自三相無傳感器驅動器的寬電機電流驅動偏移。AD8479 的特性使其在不要求電流隔離的應用中可以取代昂貴的隔離放大器。
AD8479 的關鍵特性還包括低補償電壓、低補償電壓漂移、低增益漂移、低共模抑製漂移,以及出色的共模抑製比 (CMRR),可適應快速的電機變化。
AD7380/AD7381 分別是 16 位/14 位高速、低功耗的雙通道同步采樣 SAR-ADC,其吞吐率高達每秒 4 M 次采樣。差分模擬輸入可接受較寬的共模輸入電壓,並且內置一個 2.5 伏緩衝基準 (REF) 電壓源。
為了實現精確的扭矩和速度控製,雙通道同步采樣 SAR-ADC 結構可即時捕獲電流檢測放大器的輸出。為此,AD7380/AD7381 內置了兩個具有同步時鍾的相同 ADC。它們還分別擁有一個帶有容性電荷再分配網絡的容性輸入級(圖 5)。

圖 5:所示為 AD7380 兩個通道之一的 ADC 轉換級。當 SW3 開路並且 SW1 和 SW2 閉合時,信號采集開始。此時,CS 兩端的電壓隨著 AINx+ 和 AINx- 的變化而變化,導致比較器輸入失去平衡。(圖片來源:Analog Devices)
在圖 5 中,VREF 和接地是采樣電容器 CS 兩端的初始電壓。若將 SW3 開路並閉合 SW1 和 SW2,則將啟動信號采集。當 SW1 和 SW2 閉合時,采樣電容器 CS 兩端的電壓隨 AINx+ 和 AINx- 處的電壓而變化,導致比較器輸入失去平衡。然後將 SW1 和 SW2 開路,並捕獲 CS 兩端的電壓。
CS 電壓捕獲過程涉及到數模轉換器 (DAC)。DAC 加上和減去來自 CS 的固定電荷量,使得比較器恢複平衡狀態。至此,轉換完成,將 SW1 和 SW2 開路並閉合 SW3,以去除殘留電荷並準備下一個采樣周期。
在 DAC 轉換期間,控製邏輯生成 ADC 輸出代碼,並通過串行接口訪問器件的數據。
總結
若要精確測量 BLDC 電機扭矩和速度,首先需有精確的低成本分流電阻器。如上所述,可使用 PC 板印製線經濟高效地實現此電阻器。
通過將此器件添加到 AD8479 電流檢測放大器和 AD7380 同步采樣 SAR-ADC 的組合中,設計人員可以創建穩健的高精度扭矩和速度控製係統測量前端,以用於惡劣環境下的電機控製應用。
免責聲明:本文為轉載文章,轉載此文目的在於傳遞更多信息,版權歸原作者所有。本文所用視頻、圖片、文字如涉及作品版權問題,請聯係小編進行處理。
特別推薦
- 噪聲中提取真值!瑞盟科技推出MSA2240電流檢測芯片賦能多元高端測量場景
- 10MHz高頻運行!氮矽科技發布集成驅動GaN芯片,助力電源能效再攀新高
- 失真度僅0.002%!力芯微推出超低內阻、超低失真4PST模擬開關
- 一“芯”雙電!聖邦微電子發布雙輸出電源芯片,簡化AFE與音頻設計
- 一機適配萬端:金升陽推出1200W可編程電源,賦能高端裝備製造
技術文章更多>>
- 邊緣AI的發展為更智能、更可持續的技術鋪平道路
- IAR作為Qt Group獨立BU攜兩項重磅汽車電子應用開發方案首秀北京車展
- 數字化的線性穩壓器
- 安森美:用全光譜“智慧之眼”定義下一代工業機器人
- 貿澤EIT係列新一期,探索AI如何重塑日常科技與用戶體驗
技術白皮書下載更多>>
- 車規與基於V2X的車輛協同主動避撞技術展望
- 數字隔離助力新能源汽車安全隔離的新挑戰
- 汽車模塊拋負載的解決方案
- 車用連接器的安全創新應用
- Melexis Actuators Business Unit
- Position / Current Sensors - Triaxis Hall
熱門搜索
Future
GFIVE
GPS
GPU
Harting
HDMI
HDMI連接器
HD監控
HID燈
I/O處理器
IC
IC插座
IDT
IGBT
in-cell
Intersil
IP監控
iWatt
Keithley
Kemet
Knowles
Lattice
LCD
LCD模組
LCR測試儀
lc振蕩器
Lecroy
LED
LED保護元件
LED背光


