逆變電源中的三種保護電路講解
發布時間:2017-01-12 責任編輯:wenwei
【導讀】dianluzhongjingchanghuitongguojiaodadedianliu,zhejiuzaochengledianluzhongcunzaihenduobuquedingdeyinsu。weilebimianzhexieyinsuduidianluhuozhezhongyaoqijiandesunshang,baohudianluyingyunersheng。baohudianluzainibiandianyuanzhezhongjingchangxuyaojinxingdianliuzhuanhuandeqijianzhongxiandeyouweizhongyao。benpianwenzhangjiujiangweidajiajieshaonibiandianyuanzhongdejizhongzhongyaodebaohudianlusheji,bingzhenduiqiyuanlijinxingjiaoweixiangxidefenxihejiangjie。
防反接保護電路
如ru果guo逆ni變bian器qi沒mei有you防fang反fan接jie電dian路lu,在zai輸shu入ru電dian池chi接jie反fan的de情qing況kuang下xia往wang往wang會hui造zao成cheng災zai難nan性xing的de後hou果guo,輕qing則ze燒shao毀hui保bao險xian絲si,重zhong則ze燒shao毀hui大da部bu分fen電dian路lu。在zai逆ni變bian器qi中zhong防fang反fan接jie保bao護hu電dian路lu主zhu要yao有you三san種zhong:反並肖特基二極管組成的防反接保護電路,如圖1所示。

圖1
由圖1可以看出,當電池接反時,肖特基二極管D導通,F被燒毀。如果後麵是推挽結構的主變換電路,兩推挽開關MOS管的寄生二極管的也相當於和D並聯,但壓降比肖特基大得多,耐瞬間電流的衝擊能力也低於肖特基二極管D,這樣就避免了大電流通過MOS管的寄生二極管,從而保護了兩推挽開關MOS管。
這種防反接保護電路結構簡單,不會影響效率,但保護後會燒毀保險絲F,需要重新更換才能恢複正常工作。
采用繼電器的防反接保護電路,基本電路如圖2:

圖2
由圖中可以看出,如果電池接反,D反偏,繼電器K的線圈沒有電流通過,觸點不能吸合,逆變器供電被切斷。這種防反接保護電路效果比較好,不會燒毀保險絲F,但體積比較大,繼電器的觸點的壽命有限。
采用MOS管的防反接保護電路,基本電路如下圖3:

圖3
圖3中D為防反接MOS的寄生二極管,便於分析原理畫出來了。當電池極性未接反時,D正偏導通,Q的GS極由電池正極經過F、R1、D回到電池負極得到正偏而導通。Q導通後的壓降比D的壓降小得多,所以Q導通後會使D得不到足夠的正向電壓而截至;
當電池極性接反時,D會由於反偏而截至,Q也會由於GS反fan偏pian而er截jie至zhi,逆ni變bian器qi不bu能neng啟qi動dong。這zhe種zhong防fang反fan接jie保bao護hu電dian路lu由you於yu沒mei有you采cai用yong機ji械xie觸chu點dian開kai關guan而er具ju有you比bi較jiao長chang的de使shi用yong壽shou命ming,也ye不bu會hui像xiang反fan並bing肖xiao特te基ji二er極ji管guan組zu成cheng的de防fang反fan接jie保bao護hu電dian路lu那na樣yang燒shao毀hui保bao險xian絲siF.因而得到廣泛應用,缺點是MOS導通時具有一定的損耗。足夠暢通無阻地通過比較大的電流還保持比較低的損耗。
電池欠壓保護
為wei了le防fang止zhi電dian池chi過guo度du放fang電dian而er損sun壞huai電dian池chi,我wo們men需xu要yao讓rang電dian池chi在zai電dian壓ya放fang電dian到dao一yi定ding電dian壓ya的de時shi候hou逆ni變bian器qi停ting止zhi工gong作zuo,需xu要yao指zhi出chu的de一yi點dian是shi,電dian池chi欠qian壓ya保bao護hu太tai靈ling敏min的de話hua會hui在zai啟qi動dong衝chong擊ji性xing負fu載zai時shi保bao護hu。這zhe樣yang逆ni變bian器qi就jiu難nan以yi起qi動dong這zhe類lei負fu載zai了le,尤you其qi在zai電dian池chi電dian量liang不bu是shi很hen充chong足zu的de情qing況kuang下xia。請qing看kan下xia麵mian的de電dian池chi欠qian壓ya保bao護hu電dian路lu。
可以看出這個電路由於加入了D1、C1能夠使電池取樣電壓快速建立,延時保護。

圖 4
逆變器的過流短路保護電路的設計:
大家知道,逆變器的過流短路保護電路在逆變器的安全中是至關重要的,如果沒有過流短路保護逆變器很可能會因為過流短路而燒毀。
下(xia)麵(mian)先(xian)來(lai)分(fen)析(xi)一(yi)下(xia)負(fu)載(zai)的(de)特(te)性(xing),現(xian)實(shi)生(sheng)活(huo)中(zhong)的(de)負(fu)載(zai)大(da)多(duo)數(shu)是(shi)衝(chong)擊(ji)性(xing)負(fu)載(zai),例(li)如(ru)熾(chi)燈(deng)泡(pao),在(zai)冷(leng)態(tai)時(shi)的(de)電(dian)阻(zu)要(yao)比(bi)點(dian)亮(liang)時(shi)低(di)很(hen)多(duo),像(xiang)電(dian)腦(nao),電(dian)視(shi)機(ji)等(deng)整(zheng)流(liu)性(xing)負(fu)載(zai),由(you)於(yu)輸(shu)入(ru)的(de)交(jiao)流(liu)電(dian)經(jing)過(guo)整(zheng)流(liu)後(hou)要(yao)用(yong)一(yi)個(ge)比(bi)較(jiao)大(da)的(de)電(dian)容(rong)濾(lv)波(bo),因(yin)而(er)衝(chong)擊(ji)電(dian)流(liu)比(bi)較(jiao)大(da)。還(hai)有(you)冰(bing)箱(xiang)等(deng)電(dian)機(ji)感(gan)性(xing)負(fu)載(zai),電(dian)機(ji)從(cong)靜(jing)止(zhi)到(dao)正(zheng)常(chang)轉(zhuan)動(dong)也(ye)需(xu)要(yao)用(yong)電(dian)力(li)產(chan)生(sheng)比(bi)較(jiao)大(da)的(de)轉(zhuan)矩(ju)因(yin)而(er)起(qi)動(dong)電(dian)流(liu)也(ye)比(bi)較(jiao)大(da)。
ruguowomendenibianqizhinengshedingyigenengchangqigongzuodeedingshuchugonglvdehua,zaiqidonggonglvdayuzhegeedingshuchugonglvdefuzaijiubunengqidongle,zhejiuxuyaoanzhaoqidonggonglvlaipeibeinibianqile,zhexianranshiyizhonglangfei。shijizhong,womenzaishejiguoliuduanlubaohudianlushiwomenhuishejilianggebaohudian,edinggonglvhefengzhigonglv。yibanfengzhigonglvshedingweiedinggonglv2-3倍。時間上額定功率是長時間工作不會保護的,峰值功率一般隻維持到幾秒就保護了。下麵以過流短路保護電路為例講解下:

圖5
R5為全橋高壓逆變MOS管源極的高壓電流取樣電阻,我們可以這麼理解,高壓電流的大小基本上決定了輸出功率的大小,所以我們用R5檢測高壓電流的大小。圖5中LM339的兩個比較器單元我們分別用來做過流和短路檢測。
先看由IC3D及其外圍元件組成的過流保護電路,IC3D的8腳設定一個基準電壓,由R33、VR4、R56、R54分壓決定其值U8=5*(R33+VR4)/(R33+VR4+R56+R54)。當R5上的電壓經過R24、C17延時後超過8腳電壓14腳輸出高電平通過D7隔離到IC3B的5腳。4腳兼做電池欠壓保護,正常時5腳電壓低於4腳,過流後5腳電壓高於4腳,2腳輸出高電平控製後級的高壓MOS關斷,當然也可以控製前級的MOS一起關斷。D8的作用是過流短路或電池欠壓後正反饋鎖定2腳為高電平。
再看IC3C組成的短路保護電路,原理和過流保護差不多,隻是延時的時間比較短,C19的容量很小,加上LM339的速度很快,可以實現短路保護在幾個微秒內關斷,有效地保護了高壓MOS管的安全。順便說的一點是短路保護點要根據MOS管的ID,安全區域和回路雜散電阻等參數設計。一般來說電流在ID以內,動作時間在30微秒以內是比較安全的。
IGBT的驅動和短路保護
IGBT作為一種新型的功率器件,具有電壓和電流容量高等優點,開關速度遠高於雙極型晶體管而略低於MOS管,因而廣泛地應用在各種電源領域裏,在中大功率逆變器中也得到廣泛應用。
IGBT的缺點,一是集電極電流有一個較長時間的拖尾——關斷時間比較長,所以關斷時一般需要加入負的電壓加速關斷;二是抗DI/DT的能力比較差,如果像保護MOS管一樣在很大的短路電流的時候快速關斷MOS管極可能在集電極引起很高的DI/DT,使UCE由於引腳和回路雜散電感的影響感應出很高的電壓而損壞。
No.5 IGBT的缺點,一是集電極電流有一個較長時間的拖尾——關斷時間比較長,所以關斷時一般需要加入負的電壓加速關斷;二是抗DI/DT的能力比較差,如果像保護MOS管一樣在很大的短路電流的時候快速關斷MOS管極可能在集電極引起很高的DI/DT,使UCE由於引腳和回路雜散電感的影響感應出很高的電壓而損壞。
IGBT的短路保護一般是檢測CE極的飽和壓降實現,當集電極電流很大或短路時,IGBT退出飽和區,進入放大區。上麵說過這時我們不能直接快速關斷IGBT,我們可以降低柵極電壓來減小集電極的電流以延長保護時間的耐量和減小集電極的DI/DT。如果不采取降低柵極電壓來減小集電極的電流這個措施的話2V以下飽和壓降的IGBT的短路耐量隻有5μS。3V飽和壓降的IGBT的短路耐量大約10-15μS,4-5V飽和壓降的IGBT的短路耐量大約是30μS。
還有一點,降柵壓的時間不能過快,一般要控製在2μS左右,也就是說為了使集電極電流從很大的短路電流降到過載保護的1.2-1.5倍一般要控製在2μSzuoyou,bunengguokuai,zaiguozaibaohudeyanshizhineiruguoduanluxiaoshidehuashikeyizidonghuifude,ruguoyiranweichizaichaoguoguozaibaohudianliudehuayouguozaibaohudianluguanduanIGBT。
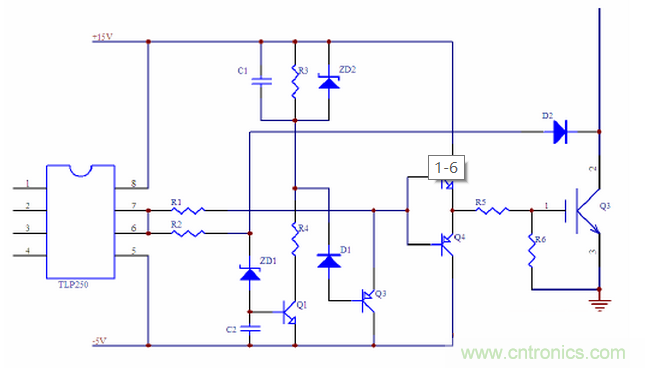
所以IGBT的短路保護一般是配合過載保護的,下麵是一個TLP250增加慢降柵壓的驅動和短路保護的應用電路圖:

圖6
圖6中電路正常工作時,ZD1的負端的電位因D2的導通而使ZD1不足以導通Q1截止;D1的負端為高電平所以Q3也截止。C1未充電,兩端的電位為0。IGBTQ3短路後退出飽和狀態,集電極電位迅速上升,D2由導通轉向截止。當驅動信號為高電平時,ZD1被擊穿,C2能夠使Q1的開通有一小段的延時,使得Q3導通時可以有一小段的下降時間,避免了正常工作時保護電路的誤保護。ZD1被擊穿後Q1由於C2的存在經過一段很短的時間後延時導通,C1開始通過R4、Q1充電,D1的負端電位開始下降,當D1的負端電位開始
下降到D1與Q3be結的壓降之和時Q3開始導通,Q2、Q4基極電位開始下降,Q3的柵極電壓也開始下降。當C1充電到ZD2的擊穿電壓時ZD2被擊穿,C1停止充電,降柵壓的過程也結束,柵極電壓被鉗位在一個固定的電平上。Q3的集電極電流也被降低到一個固定的水平上。
本篇文章從防反接、IGBT驅動和短路、電(dian)池(chi)欠(qian)壓(ya)等(deng)三(san)個(ge)方(fang)麵(mian)講(jiang)解(jie)了(le)逆(ni)變(bian)電(dian)源(yuan)中(zhong)保(bao)護(hu)電(dian)路(lu),通(tong)過(guo)對(dui)這(zhe)三(san)種(zhong)保(bao)護(hu)形(xing)勢(shi)的(de)講(jiang)解(jie),希(xi)望(wang)能(neng)夠(gou)幫(bang)助(zhu)大(da)家(jia)逆(ni)變(bian)電(dian)源(yuan)中(zhong)的(de)保(bao)護(hu)電(dian)路(lu)有(you)進(jin)一(yi)步(bu)的(de)了(le)解(jie)和(he)認(ren)識(shi),從(cong)而(er)方(fang)便(bian)自(zi)己(ji)的(de)設(she)計(ji)。
推薦閱讀:
無人機技術突破大盤點 2017年將走出新高度
多旋翼無人機成最熱產品,各種方案比較和發展趨勢
固態USB開關及其它過流保護器件的浪湧測試
智能家居MCU與RF遙控器電路設計
帶有延時的備份電池解決方案
特別推薦
- 噪聲中提取真值!瑞盟科技推出MSA2240電流檢測芯片賦能多元高端測量場景
- 10MHz高頻運行!氮矽科技發布集成驅動GaN芯片,助力電源能效再攀新高
- 失真度僅0.002%!力芯微推出超低內阻、超低失真4PST模擬開關
- 一“芯”雙電!聖邦微電子發布雙輸出電源芯片,簡化AFE與音頻設計
- 一機適配萬端:金升陽推出1200W可編程電源,賦能高端裝備製造
技術文章更多>>
- 貿澤EIT係列新一期,探索AI如何重塑日常科技與用戶體驗
- 算力爆發遇上電源革新,大聯大世平集團攜手晶豐明源線上研討會解鎖應用落地
- 創新不止,創芯不已:第六屆ICDIA創芯展8月南京盛大啟幕!
- AI時代,為什麼存儲基礎設施的可靠性決定數據中心的經濟效益
- 矽典微ONELAB開發係列:為毫米波算法開發者打造的全棧工具鏈
技術白皮書下載更多>>
- 車規與基於V2X的車輛協同主動避撞技術展望
- 數字隔離助力新能源汽車安全隔離的新挑戰
- 汽車模塊拋負載的解決方案
- 車用連接器的安全創新應用
- Melexis Actuators Business Unit
- Position / Current Sensors - Triaxis Hall
熱門搜索



