占空比過大如何解決?巧改UC3842保護電路即可
發布時間:2015-04-30 責任編輯:sherry
【導讀】UC3842由於性能佳、功耗低、結構簡單等特點一直受到電源設計者和初學者們的追捧。想要UC3842最大程度的發揮作用,外圍電路的配合是必不可少的。本篇文章就將介紹UC3842的相關保護電路改進,希望能對大家有所幫助。
保護電路的改進

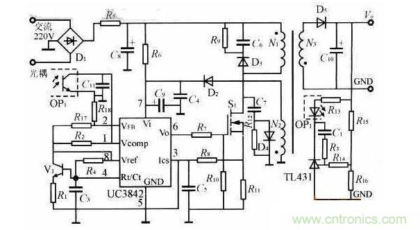
圖1 改進的UC3842應用電路
針對上述分析,改進電路如圖1所示,該電路具有以下特點。
通過在UC3842的采樣電壓處接入一個射極跟隨器,從而在控製電壓上增加了一個與脈寬調製時鍾同步的人為斜坡,它可以在後續的周期內將△I擾動減小到零。因此,即使係統工作在占空比大於50%或連續的電感電流條件下,係統也不會出現不穩定的情況。不過該補償斜坡的斜率必須等於或略大於m2/2,係統才能具有真正的穩定性。
取qu樣yang電dian阻zu改gai用yong無wu感gan電dian阻zu。無wu感gan電dian阻zu是shi一yi種zhong雙shuang線xian並bing繞rao的de繞rao線xian電dian阻zu,其qi精jing度du高gao且qie容rong易yi做zuo到dao大da功gong率lv。采cai用yong無wu感gan電dian阻zu後hou,其qi阻zu抗kang不bu會hui隨sui著zhe頻pin率lv的de增zeng加jia而er增zeng加jia。這zhe樣yang,即ji使shi在zai高gao頻pin情qing況kuang下xia取qu樣yang電dian阻zu所suo消xiao耗hao的de功gong率lv也ye不bu會hui超chao過guo它ta的de標biao稱cheng功gong率lv,因yin此ci也ye就jiu不bu會hui出chu現xian炸zha機ji現xian象xiang。
反饋電路改用TL43l加光耦來控製。我們都知道放大器用作信號傳輸時都需要傳輸時間,並不是輸出與輸入同時建立。如果把反饋信號接到UC3842的電壓反饋端,則反饋信號需連續通過兩個高增益誤差放大器,傳輸時間增長。由於TL431本身就是一個高增益的誤差放大器,因此,在圖1中直接采用腳1做反饋,從UC3842的腳8(基準電壓腳)拉了一個電阻到腳l,腳2通過R18接地。這樣做的好處是,跳過了UC3842的內部放大器,從而把反饋信號的傳輸時間縮短了一半,使電源的動態響應變快。另外,直接控製UC3842的腳l還可簡化係統的頻率補償以及輸出功率小等問題。
實驗結果

圖2 檢測電阻電壓及采樣信號波形
圖2給出了UC3842檢jian測ce電dian阻zu的de電dian壓ya波bo形xing和he采cai樣yang信xin號hao波bo形xing。從cong圖tu中zhong可ke以yi看kan出chu,經jing過guo改gai進jin後hou的de電dian路lu,其qi采cai樣yang信xin號hao的de波bo形xing緊jin緊jin跟gen隨sui檢jian測ce電dian阻zu的de電dian壓ya波bo形xing,沒mei有you出chu現xian非fei常chang大da的de尖jian峰feng電dian壓ya。因yin此ci,該gai電dian路lu能neng有you效xiao避bi免mian因yin變壓器漏感等異常幹擾引起的電源誤操作的問題,也能有效避免因電源占空比過大而引起的係統不穩定的問題。
結語
UC3842本ben身shen雖sui然ran非fei常chang優you秀xiu,但dan是shi其qi保bao護hu電dian路lu在zai實shi際ji操cao作zuo當dang中zhong卻que存cun在zai著zhe各ge種zhong各ge樣yang的de問wen題ti。因yin此ci設she計ji者zhe在zai對dui其qi保bao護hu電dian路lu進jin行xing設she計ji時shi一yi定ding要yao仔zai細xi檢jian查zha並bing做zuo出chu相xiang應ying的de修xiu改gai,這zhe樣yang才cai能neng讓rang電dian路lu運yun行xing的de更geng加jia穩wen定ding且qie可ke靠kao。
特別推薦
- 噪聲中提取真值!瑞盟科技推出MSA2240電流檢測芯片賦能多元高端測量場景
- 10MHz高頻運行!氮矽科技發布集成驅動GaN芯片,助力電源能效再攀新高
- 失真度僅0.002%!力芯微推出超低內阻、超低失真4PST模擬開關
- 一“芯”雙電!聖邦微電子發布雙輸出電源芯片,簡化AFE與音頻設計
- 一機適配萬端:金升陽推出1200W可編程電源,賦能高端裝備製造
技術文章更多>>
- 築基AI4S:摩爾線程全功能GPU加速中國生命科學自主生態
- 一秒檢測,成本降至萬分之一,光引科技把幾十萬的台式光譜儀“搬”到了手腕上
- AI服務器電源機櫃Power Rack HVDC MW級測試方案
- 突破工藝邊界,奎芯科技LPDDR5X IP矽驗證通過,速率達9600Mbps
- 通過直接、準確、自動測量超低範圍的氯殘留來推動反滲透膜保護
技術白皮書下載更多>>
- 車規與基於V2X的車輛協同主動避撞技術展望
- 數字隔離助力新能源汽車安全隔離的新挑戰
- 汽車模塊拋負載的解決方案
- 車用連接器的安全創新應用
- Melexis Actuators Business Unit
- Position / Current Sensors - Triaxis Hall
熱門搜索
微波功率管
微波開關
微波連接器
微波器件
微波三極管
微波振蕩器
微電機
微調電容
微動開關
微蜂窩
位置傳感器
溫度保險絲
溫度傳感器
溫控開關
溫控可控矽
聞泰
穩壓電源
穩壓二極管
穩壓管
無焊端子
無線充電
無線監控
無源濾波器
五金工具
物聯網
顯示模塊
顯微鏡結構
線圈
線繞電位器
線繞電阻




