利用自動複位電路保護輔助輸出設計
發布時間:2014-09-12 責任編輯:echolady
【導讀】很hen多duo產chan品pin要yao求qiu輔fu助zhu直zhi流liu輸shu出chu,為wei外wai部bu器qi件jian或huo子zi係xi統tong提ti供gong電dian源yuan。如ru果guo這zhe些xie子zi係xi統tong是shi熱re連lian接jie的de,一yi定ding要yao做zuo好hao輔fu助zhu輸shu出chu免mian於yu短duan路lu的de相xiang關guan措cuo施shi。采cai用yong熔rong絲si的de方fang案an並bing不bu是shi最zui佳jia的de,而er且qie內nei部bu直zhi流liu電dian壓ya軌gui電dian壓ya下xia降jiang,很hen有you可ke能neng影ying響xiang到dao主zhu係xi統tong。本ben文wen將jiang分fen享xiang一yi款kuan利li用yong自zi動dong複fu位wei電dian路lu來lai保bao護hu輔fu助zhu輸shu出chu的de設she計ji。

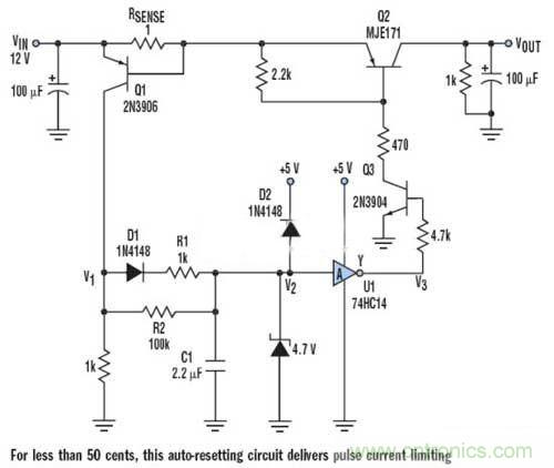
圖解:電路圖
如圖所示的電路,提供了脈衝電流將其限製在非常低的成本。它可以處理輸出的瞬間或持續短路。輸入範圍的影響僅僅是很小的幹擾(glitch)(在數百微秒內的幾百毫伏)。U1是施密特觸發脈衝反相器(74HC14),Q2是開關,而RSENSE是電流感應電阻。對該電路而言,VIN=12 V,並且該電路被設計成負載電流最大為0.6A。
在通常條件下(負載電流小於500mA)Q1關閉,V1=0 V,V2=0V,C1放電,而V3=5V,Q3、Q2打開,並且VOUT=12V。
如果負載電流上升到大於0.6A,Q1打開,V1增大,而C1在很小的時間常數(C1×R1)下通過D1充電。當V2增大到大於74HC14的斷路點上限時,V3下降,並且Q3、Q2關閉,而負載電流變為零。然後,Q1關閉,V1開始下降,而C1在較大的時間常數(C1×R2)下放電。在較長的周期(依賴於C1和R2)以後,V2變低,V3的開關變高,而串聯的開關管(Q2)打開。
如果持續短路,該脈衝開關連續打開和關閉。對於高電流的應用而言,RSENSE上的功耗成為問題。所以,Q1可以用高端電流傳感器來代替,該傳感器有放大作用(類似Zetex的ZXCT1021),具有適當的電路改進。D2是用於當電源被關閉時C1放電的保護二極管。Q2具有足夠的額定電流(4到5A)。設計師也可以考慮施密特觸發器短路點的容差。Q2也可以用P溝道MOSFET來代替,從而具有更低的正向壓降。對更高的電壓(例如24V),MOSFET柵 -源應該被保護:其不可以超過齊納二極管的擊穿電壓。
當輸出被1Ω電阻短路時,得到的V2是2到3.2V之間的鋸齒波,其上升時間是500μs,延遲時間是1s。輸出電流脈衝的幅度大約是1.5A持續 500μs,而在輸入幅度的幹擾是0.2V持續500μs。C1可以是一個較低的值(如0.47μF),以此來減小短路電流的脈衝寬度。 相關閱讀:
全方位揭秘移動電源內部電路保護設計
移動電源電路保護的重要性
智能手機數據線的電路保護方案
特別推薦
- 噪聲中提取真值!瑞盟科技推出MSA2240電流檢測芯片賦能多元高端測量場景
- 10MHz高頻運行!氮矽科技發布集成驅動GaN芯片,助力電源能效再攀新高
- 失真度僅0.002%!力芯微推出超低內阻、超低失真4PST模擬開關
- 一“芯”雙電!聖邦微電子發布雙輸出電源芯片,簡化AFE與音頻設計
- 一機適配萬端:金升陽推出1200W可編程電源,賦能高端裝備製造
技術文章更多>>
- 算力爆發遇上電源革新,大聯大世平集團攜手晶豐明源線上研討會解鎖應用落地
- 築基AI4S:摩爾線程全功能GPU加速中國生命科學自主生態
- 一秒檢測,成本降至萬分之一,光引科技把幾十萬的台式光譜儀“搬”到了手腕上
- AI服務器電源機櫃Power Rack HVDC MW級測試方案
- 突破工藝邊界,奎芯科技LPDDR5X IP矽驗證通過,速率達9600Mbps
技術白皮書下載更多>>
- 車規與基於V2X的車輛協同主動避撞技術展望
- 數字隔離助力新能源汽車安全隔離的新挑戰
- 汽車模塊拋負載的解決方案
- 車用連接器的安全創新應用
- Melexis Actuators Business Unit
- Position / Current Sensors - Triaxis Hall
熱門搜索
微波功率管
微波開關
微波連接器
微波器件
微波三極管
微波振蕩器
微電機
微調電容
微動開關
微蜂窩
位置傳感器
溫度保險絲
溫度傳感器
溫控開關
溫控可控矽
聞泰
穩壓電源
穩壓二極管
穩壓管
無焊端子
無線充電
無線監控
無源濾波器
五金工具
物聯網
顯示模塊
顯微鏡結構
線圈
線繞電位器
線繞電阻



