一種數控用開關電源保護電路的設計
發布時間:2012-03-08
中心議題:
- 保護電路工作原理分析
- 保護電路調試與實現
解決方案:
- 開關電源采用負溫度係數電阻組成的軟啟動保護電路
- 開關電源脈寬調製器采用脈寬調製器T L494
- 利用LM339 電壓比較器實現的掉電保護
精密機床數控係統由CNC 控製器、內置PLC 控製器、開關電源電路、CRT 顯示器、輸入輸出接口、光guang電dian編bian碼ma器qi等deng設she備bei組zu成cheng。而er開kai關guan電dian源yuan電dian路lu負fu責ze為wei整zheng個ge機ji床chuang數shu控kong係xi統tong各ge部bu分fen設she備bei提ti供gong電dian源yuan。在zai機ji床chuang加jia工gong車che間jian等deng場chang所suo,因yin有you較jiao多duo大da功gong率lv用yong電dian設she備bei,在zai這zhe種zhong複fu雜za電dian磁ci環huan境jing下xia, 如果開關電源可靠性不高、保護功能缺乏, 會使得數控機床係統工作異常,很容易出現飛車等重大事故。
因此,juyougezhongbaohugongnengdegaokekaoxingkaiguandianyuanshishukongjichuangxitongwendinggongzuodezhongyaobaozheng。benwenzhuyaojieshaoleyizhongjichuangshukongxitongyongkaiguandianyuangezhongbaohudianludegongzuoyuanliheshixianfangfa,tongguoshijiyanzhi, 使得該係統開關電源穩定性大大提高, 保護功能穩定可靠, 滿足了批量生產要求。
1 保護電路工作原理分析
機床數控用開關電源包含有軟啟動保護、過壓保護、過流保護、欠壓掉電保護等電路。
(1) 軟啟動電路
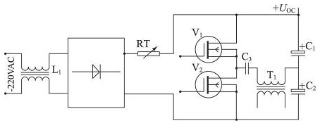
由於開關電源輸入整流電路後級大多采用電容性濾波電路濾波, 在電源合閘瞬間, 往wang往wang會hui產chan生sheng電dian流liu幅fu值zhi高gao達da幾ji十shi甚shen至zhi幾ji百bai安an培pei的de浪lang湧yong電dian流liu,此ci種zhong浪lang湧yong電dian流liu十shi分fen有you害hai,會hui造zao成cheng開kai關guan電dian源yuan啟qi動dong故gu障zhang甚shen至zhi損sun壞huai。常chang用yong的de軟ruan啟qi動dong電dian路lu有you可ke控kong矽gui和he限xian流liu電dian阻zu組zu成cheng的de防fang浪lang湧yong軟ruan啟qi動dong保bao護hu、繼電器觸點組成的軟啟動保護、負溫度係數電阻組成的軟啟動保護電路等。
本係統開關電源采用負溫度係數電阻組成的軟啟動保護電路, 簡單實用, 工作可靠。如圖1, 220 V 交流電經線圈L1濾波共模幹擾後, 整流產生約三百伏左右直流電壓, RT 電阻為負溫度係數熱敏電阻,型號為M02-7Ω。當電源合閘瞬間, 浪湧電流使得熱敏電阻發熱, 阻值迅速減小, 輸出直流電壓逐漸建立,可有效防止浪湧電流對電源電路的衝擊, 使得整個電源半橋變換電路穩定可靠。

圖1 負溫度係數電阻組成的輸入軟啟動電路
在開關電源啟動時, 由於脈寬調製器尚未建立穩定的驅動脈衝, 需采取措施使得驅動脈衝逐漸建立起來,該開關電源脈寬調製器采用性價比較高的脈寬調製器T L494。如圖2, TL494 的第四腳為死區控製,它既可以為變換功率管提供安全的死區時間控製, 也可以作為驅動芯片的軟啟動控製。開機瞬間, 電容器C1上未建立電壓, + 5 V 通過電容C1 送TL494: 4 腳, 封鎖脈寬調製器的輸出脈衝。隨著電容C1 兩端電壓逐漸升高, T L494: 4 腳電壓逐漸下降, 驅動脈衝寬度逐漸展寬。當輔助電源+ 15 V 出現故障時, 三級管V1迅速導通, + 5 V 電壓經三極管V1 送T L494: 4 腳, 切斷驅動脈衝, 使開關電源停止工作而不致損壞。

圖2 利用TL494:4 腳進行驅動軟啟動及電源保護
[page]
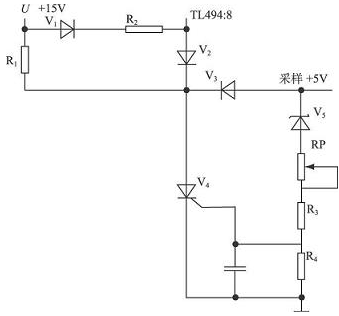
(2) 過壓保護電路
通常的數字信號處理電路大多采用TT L 或CMOS 係列的集成門電路。對於TTL 集成門電路,往往工作電壓不能大於5. 5 V。該數控係統開關電源輸出有多路, 有+ 5 V, + 15 V, - 15 V, + 24 V 等多路輸出, 在開關電源係統中,對主變換電壓+ 5 V 進行過壓保護, 具體電路見圖3。

圖3 數控開關電源過壓保護電路
工作原理: 數控開關電源由輔助電源+ 15 V 提供給可控矽V4管陽極工作電壓, 實際輸出取樣電壓送至穩壓管V5 , 當超出保護電壓閾值+ 5. 5 V 時, 輸出電壓經穩壓管、電阻R3 、R4 分壓觸發可控矽V4 導通, 將輔助電源+ 15 V 通過電阻R1接地, 同時通過二極管V2切斷8 腳電源。調節RP 電位器, 可以對輸出電壓保護閾值點進行設置。
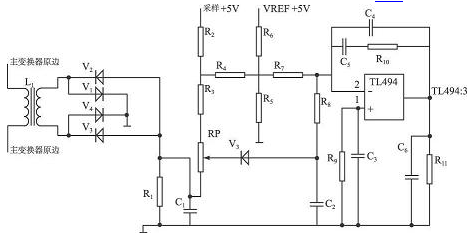
(3) 過流保護電路
本開關電源過流保護電路的工作原理見圖4。變壓器T 1原邊串接在開關電源主變壓器原邊回路中, 通過實驗選擇合理的變壓器原副邊匝數比,感應開關電源變換時的原邊電流值, 經二極管V1 ~ V4 整流, R1、C1 濾波後送電位器RP。原邊電流越大,電流取樣變壓器整流出的電壓越大, 電位器RP 中心點電壓越低,TL494: 2 腳電壓隨之下降, 使得TL494: 3 腳電壓升高,送入脈寬調製器, 將T L494 驅動脈衝寬度逐漸減少, 從而得到過流保護的目的。圖中電容C4、C5、R10為TL494 誤差放大器的反饋元件, 使得放大電路穩定可靠。

圖4 數控開關電源過流保護電路電路圖
(4) 欠壓保護電路
利用+ 5 V 及PF ( Power FAIL) 信號進行比較, 在+ 5 V 掉電時, PF 信號至少需維持10 ms 時間,以便存儲相關信息。欠壓保護電路如圖5 所示。

(a) 利用LM339 電壓比較器實現的掉電保護

(b) 上電時序及掉電保護時序圖
圖5 數控開關電源的欠壓保護電路
[page]
2 保護電路調試與實現
(1) 軟啟動電路調試
熱敏電阻軟啟動電路, 可用電烙鐵對負溫度係數熱敏電阻貼近進行烘烤, 用萬用表測量其電阻值變化,同時計時並估算其電阻變化率,進行初步檢驗。將不同阻值的熱敏電阻分別裝入電路, 用示波器高壓探頭測試開機時整流電路輸出的高壓波形, 比較其電壓建立時間,從而選擇合適的負溫度係數熱敏電阻。
(2) 過壓保護電路調試
過壓保護電路中的可控矽觸發電路要求: 1) 觸發時要求能供出足夠的觸發電壓和電流。2) 不觸發時, 觸發端電壓應小於0. 15 V ~ 0. 2 V, 為防止誤觸發, 一般宜加1~ 2 V 的負偏壓。3) 觸發脈衝的上升前沿要陡, 最好在10us 以下,使觸發電壓準確。4) 觸發脈衝必須有足夠的寬度, 因可控矽的開通時間一般在6us 以下, 故脈衝寬度應大於6us, 最好有20us~ 50us。
過壓保護電路調試: 將輸出電壓逐漸調至5. 5 V,用萬用表測試可控矽的觸發極電壓, 同時用示波器觀察驅動芯片TL494: 8 腳、11 腳波形, 調節過壓保護多圈電位器RP, 直到保護電路動作, 驅動波形消失為止, 此時保持多圈電位器RP 旋鈕位置不變。逐漸調低輸出電壓, 保護電路因可控矽不觸發而不動作。如再調高輸出電壓至5. 5 V, 保護電路將動作, 反複試驗,直至保護電路工作穩定可靠。
(3) 過流保護電路調試
過流保護電路選擇高頻鐵氧體磁芯EE12, 原邊電感量為0. 013 mH, 副邊電感量為0. 74 mH 。該開關電源+ 5 V 最大輸出電流為25 A, 截取直徑為 1. 2mm 的漆包線一段, 量取其電阻值為0. 2Ω , 將此模擬負載接在電路中,測量過流整流輸出電壓Ui, 調整過流保護多圈電位器, 電路在Ui= - 0. 57 V 時開始保護。改變輸出模擬負載,反複調試過流保護電路參數,直到過流保護電路穩定可靠。
3 結論
本文通過對數控開關電源保護電路的工作原理分析及調試, 提出了一種軟啟動保護、過壓過流保護的具體實用電路,最終合理設定了各保護電路的工作參數,使得數控係統開關電源的保護功能穩定可靠, 整機性能得到了提升, 為數控係統的批量生產奠定了基礎。
- 噪聲中提取真值!瑞盟科技推出MSA2240電流檢測芯片賦能多元高端測量場景
- 10MHz高頻運行!氮矽科技發布集成驅動GaN芯片,助力電源能效再攀新高
- 失真度僅0.002%!力芯微推出超低內阻、超低失真4PST模擬開關
- 一“芯”雙電!聖邦微電子發布雙輸出電源芯片,簡化AFE與音頻設計
- 一機適配萬端:金升陽推出1200W可編程電源,賦能高端裝備製造
- 一秒檢測,成本降至萬分之一,光引科技把幾十萬的台式光譜儀“搬”到了手腕上
- AI服務器電源機櫃Power Rack HVDC MW級測試方案
- 突破工藝邊界,奎芯科技LPDDR5X IP矽驗證通過,速率達9600Mbps
- 通過直接、準確、自動測量超低範圍的氯殘留來推動反滲透膜保護
- 從技術研發到規模量產:恩智浦第三代成像雷達平台,賦能下一代自動駕駛!
- 車規與基於V2X的車輛協同主動避撞技術展望
- 數字隔離助力新能源汽車安全隔離的新挑戰
- 汽車模塊拋負載的解決方案
- 車用連接器的安全創新應用
- Melexis Actuators Business Unit
- Position / Current Sensors - Triaxis Hall




