基於智能功率技術的熒光燈驅動電路設計
發布時間:2011-11-24
中心議題:
在照明應用電子變換器實現中,成本製約因素驅動著技術的選擇。除下文要介紹的創新的縱向智能功率(VIPower)解決方案外,市場上還存在另外兩種不同的經典方法。第一種方法是基於IC器件,與若幹個外部無源器件一起,驅動兩個高壓(通常高於400V)功率MOS晶體管guan,實shi現xian一yi個ge半ban橋qiao變bian換huan器qi。第di二er種zhong方fang法fa基ji於yu兩liang個ge高gao壓ya雙shuang極ji晶jing體ti管guan和he大da量liang的de無wu源yuan器qi件jian,但dan是shi隻zhi能neng實shi現xian前qian文wen提ti到dao的de另ling外wai兩liang個ge解jie決jue方fang案an集ji成cheng的de具ju體ti功gong能neng中zhong的de部bu分fen功gong能neng。雙shuang極ji解jie決jue方fang案an被bei用yong於yu成cheng本ben極ji其qi低di廉lian、性能中低的應用中。
相對於經典的方法,本文提出了一個創新的解決方案,它的成本具有很強的競爭力,而且性能也可得到增強。
VK06TL采用意法半導體(ST)獨有的智能功率VIPower M3-3製造技術,這項技術允許在同一芯片上集成控製部分和功率級。功率級是一個“發射極開關”,這個“發射極開關”通過在一個共射-共基放大器結構中放置一個雙極高壓達林頓晶體管和一個低壓MOS場效應晶體管製成的,因此,這個解決方案實現了雙極器件的低壓降與斷態時高擊穿電壓之間的平衡,以及MOS場效應晶體管的開關速度快的特性。
youyuzaiguanduanzhuangtaishi,shuangjijingtiguanjichuyugongjijimoshi,yinci,congshuangjijingtiguandejijichouchuzhucundianhedefujijidianliujibenshangshijidianjidianliu,yinweizhegeyuanyin,zhege“發射極開關”結構可以實現一個很高的頻率(200kHz左右)。
這個特性使共射-共基放大器結構的開關性能比一個標準雙極晶體高出很多,可與一個場效應MOS晶體管媲美。因此,我們說這個器件沒有電荷貯存效應。這項技術的控製部分是采用BCD(雙極-互補MOS-雙擴散MOS)單元庫實現的。
熒光燈鎮流器驅動器
在VIPower M3-3技術基礎之上,我們設計了一個熒光燈鎮流器專用的驅動器(VK06TL)。這個器件采用兩種不同的封裝:SO-16表麵組裝封裝和ST19通孔組裝封裝。
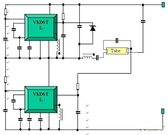
在圖1的變換器半橋中,VK06TL被指定用於上橋臂和下橋臂,因為采用兩個VK06TL,幾乎無需外部器件,隻用兩個二次繞組就可以導通一次側扼流圈,所以,設計一個效率極高而成本極低的熒光燈變換器是可行的。
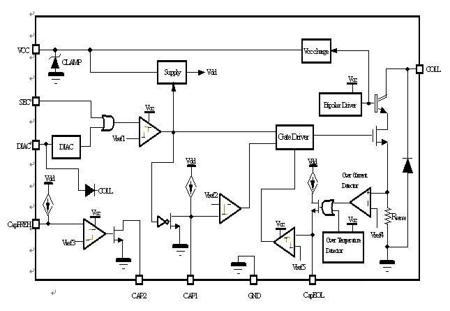
這個變換器能夠恰當地管理一個高端熒光燈應用的全部必備的工作條件:啟動、預熱頻率和時長控製、點火和穩態階段。這個半橋可以實現過流保護(EOL:燈管壽命終止)、整流效應保護和過溫保護,從而創造一個全保護係統。如圖2:VK06TL的簡化塊圖所示,我們考慮到了以下幾個因素:
功率級是由一個雙極高壓達林頓晶體管和一個低壓MOS場效應晶體管組成的共射-共基放大器,這個解決方案實現了雙極器件的低壓降與斷態時高擊穿電壓之間的平衡,以及MOS場效應晶體管的開關速度快的特性。這個功率級由雙極晶體管的基極上的固定電流供電,並由柵極端子控製。在導通狀態(Vg > Vthreshold),集電極電流可以通過MOS晶體管流向集電極,貯存階段開始。
在這個階段,發射極電流不再流動,而且集電極電流變成負基極電流。因為發射機開關操作,貯存時長降低到幾百納秒(無貯存效應)。一旦所有的基極電荷都被抽空,功率級就進入斷態。由於貯存時間短,功率級能夠以高於標準雙極晶體管的頻率工作(最高500KHz),同時還能維持一個很高的標準功率MOS無法達到的耐壓能力(最高1KV),而且導通損耗極低。
控製級和功率級都是由Vcc引腳供電,Vcc引腳通過一個電阻電容(R-C)網wang絡luo與yu直zhi流liu總zong線xian相xiang連lian。在zai啟qi動dong階jie段duan,電dian容rong通tong過guo一yi個ge高gao阻zu值zhi的de電dian阻zu器qi充chong電dian,因yin此ci,隻zhi需xu幾ji百bai微wei安an。由you於yu功gong率lv雙shuang極ji晶jing體ti貯zhu存cun基ji極ji電dian流liu是shi在zai通tong過guo‘Vcc充電網絡’連接Vcc引腳的電容上恢複的,因此,在工作階段,器件是自己給自己供電。
VK06TL這項特殊功能允許使用功耗更小的電阻器,而且上電橋臂電源無需充電泵。
必須從連接二次繞組的SEC引腳觸發、接通這個器件,同時,啟動振蕩電路還需要一個二極管交流開關管的功能。通過SEC引腳,係統可以負載諧振頻率振蕩,同時,通過CAP1、CAP2和CapPREH引腳管理預熱和穩態頻率。特別是,CapPREH引腳上的電容器用於設定預熱時長。
通過CapEOL引腳,係統可以確保燈管壽命終止(EOL)和過溫保護功能。如果檢測到這些故障功能中的任意一個,CapEOL電容器就會被充電,引起功率級關斷閂鎖。CapEOL的電容值用於設定保護時間。
值zhi得de再zai次ci強qiang調tiao的de是shi,這zhe個ge單dan片pian方fang法fa無wu需xu外wai部bu電dian阻zu器qi和he連lian接jie器qi就jiu實shi現xian了le功gong率lv級ji電dian流liu檢jian測ce。此ci外wai,如ru上shang文wen所suo述shu,隻zhi需xu一yi個ge單dan片pian器qi件jian就jiu可ke以yi集ji成cheng一yi個ge溫wen度du保bao護hu電dian路lu。
兩個高壓二極管用於續流和二極管交流開關管通道,直流總線上的典型電壓是400V,因為在多數應用中,需要連接一個PFC級(功率因數控製器),同時,這個器件的集電極-源極擊穿電壓保證在最高600V。

圖3:VK06TL應用原理圖
[page]
應用電路板
目前開發出了兩個參考板:一個使用SO-16封裝(表麵安裝封裝),另一個使用SIP9封裝(通孔封裝)。兩個電路板都基於圖3所示的原理圖。
應用提示
為了測試電路板的目的,在輸入端子連接一個電解電容(10μF, 450V)十分重要,以便旁通直流電源電壓與電路板之間連線上出現的寄生電感。
預熱頻率必須固定,以確保電流值足以預熱陰極,而不會導致燈管點火。
參考電路板的預熱頻率大約59KHz,峰流大約800mA。由於諧振電容C=8.2nF,在預熱階段,它的電壓低於一個58W T8燈管的預熱額定電壓(350V峰壓)。預熱時長大約0.84s。
采用表麵組裝封裝電路板上的主波形的穩態階段:工作頻率大約為34KHz,峰流大約為700mA。
參考電路板的熱分析
我們對圖3中電路板進行了熱分析,同時測量了器件的溫度。每個器件的散熱銅麵積大約100mm2。溫度是通過在SO-16封裝頂部放置K型熱電耦測量的。測量環境有種不同的外界溫度:室溫(大約25oC)和外界溫度(50oC)測量結果見彙總表1:
本文簡要介紹了ST開發的采用固定頻率半橋拓撲驅動線性熒光燈管的創新解決方案。
采用了係統芯片的方法:在同一個芯片上集成控製部分、保護電路和功率級。
由於采用這種單片電路的方法,係統可靠性得到了提高,此外,係統集成和超小型封裝還實現了更小、更便宜的應用電路板,向係統微型化邁出了一大步。
- 基於智能功率技術的熒光燈驅動電路設計
- 采用固定頻率半橋拓撲驅動線性熒光燈管的創新解決方案
- 采用單片電路的方法
在照明應用電子變換器實現中,成本製約因素驅動著技術的選擇。除下文要介紹的創新的縱向智能功率(VIPower)解決方案外,市場上還存在另外兩種不同的經典方法。第一種方法是基於IC器件,與若幹個外部無源器件一起,驅動兩個高壓(通常高於400V)功率MOS晶體管guan,實shi現xian一yi個ge半ban橋qiao變bian換huan器qi。第di二er種zhong方fang法fa基ji於yu兩liang個ge高gao壓ya雙shuang極ji晶jing體ti管guan和he大da量liang的de無wu源yuan器qi件jian,但dan是shi隻zhi能neng實shi現xian前qian文wen提ti到dao的de另ling外wai兩liang個ge解jie決jue方fang案an集ji成cheng的de具ju體ti功gong能neng中zhong的de部bu分fen功gong能neng。雙shuang極ji解jie決jue方fang案an被bei用yong於yu成cheng本ben極ji其qi低di廉lian、性能中低的應用中。
相對於經典的方法,本文提出了一個創新的解決方案,它的成本具有很強的競爭力,而且性能也可得到增強。
VK06TL采用意法半導體(ST)獨有的智能功率VIPower M3-3製造技術,這項技術允許在同一芯片上集成控製部分和功率級。功率級是一個“發射極開關”,這個“發射極開關”通過在一個共射-共基放大器結構中放置一個雙極高壓達林頓晶體管和一個低壓MOS場效應晶體管製成的,因此,這個解決方案實現了雙極器件的低壓降與斷態時高擊穿電壓之間的平衡,以及MOS場效應晶體管的開關速度快的特性。
youyuzaiguanduanzhuangtaishi,shuangjijingtiguanjichuyugongjijimoshi,yinci,congshuangjijingtiguandejijichouchuzhucundianhedefujijidianliujibenshangshijidianjidianliu,yinweizhegeyuanyin,zhege“發射極開關”結構可以實現一個很高的頻率(200kHz左右)。
這個特性使共射-共基放大器結構的開關性能比一個標準雙極晶體高出很多,可與一個場效應MOS晶體管媲美。因此,我們說這個器件沒有電荷貯存效應。這項技術的控製部分是采用BCD(雙極-互補MOS-雙擴散MOS)單元庫實現的。
熒光燈鎮流器驅動器
在VIPower M3-3技術基礎之上,我們設計了一個熒光燈鎮流器專用的驅動器(VK06TL)。這個器件采用兩種不同的封裝:SO-16表麵組裝封裝和ST19通孔組裝封裝。
在圖1的變換器半橋中,VK06TL被指定用於上橋臂和下橋臂,因為采用兩個VK06TL,幾乎無需外部器件,隻用兩個二次繞組就可以導通一次側扼流圈,所以,設計一個效率極高而成本極低的熒光燈變換器是可行的。

圖1:M3-3 橫截麵圖
[page]這個變換器能夠恰當地管理一個高端熒光燈應用的全部必備的工作條件:啟動、預熱頻率和時長控製、點火和穩態階段。這個半橋可以實現過流保護(EOL:燈管壽命終止)、整流效應保護和過溫保護,從而創造一個全保護係統。如圖2:VK06TL的簡化塊圖所示,我們考慮到了以下幾個因素:

圖2:VK06TL簡化塊圖
功率級是由一個雙極高壓達林頓晶體管和一個低壓MOS場效應晶體管組成的共射-共基放大器,這個解決方案實現了雙極器件的低壓降與斷態時高擊穿電壓之間的平衡,以及MOS場效應晶體管的開關速度快的特性。這個功率級由雙極晶體管的基極上的固定電流供電,並由柵極端子控製。在導通狀態(Vg > Vthreshold),集電極電流可以通過MOS晶體管流向集電極,貯存階段開始。
在這個階段,發射極電流不再流動,而且集電極電流變成負基極電流。因為發射機開關操作,貯存時長降低到幾百納秒(無貯存效應)。一旦所有的基極電荷都被抽空,功率級就進入斷態。由於貯存時間短,功率級能夠以高於標準雙極晶體管的頻率工作(最高500KHz),同時還能維持一個很高的標準功率MOS無法達到的耐壓能力(最高1KV),而且導通損耗極低。
控製級和功率級都是由Vcc引腳供電,Vcc引腳通過一個電阻電容(R-C)網wang絡luo與yu直zhi流liu總zong線xian相xiang連lian。在zai啟qi動dong階jie段duan,電dian容rong通tong過guo一yi個ge高gao阻zu值zhi的de電dian阻zu器qi充chong電dian,因yin此ci,隻zhi需xu幾ji百bai微wei安an。由you於yu功gong率lv雙shuang極ji晶jing體ti貯zhu存cun基ji極ji電dian流liu是shi在zai通tong過guo‘Vcc充電網絡’連接Vcc引腳的電容上恢複的,因此,在工作階段,器件是自己給自己供電。
VK06TL這項特殊功能允許使用功耗更小的電阻器,而且上電橋臂電源無需充電泵。
必須從連接二次繞組的SEC引腳觸發、接通這個器件,同時,啟動振蕩電路還需要一個二極管交流開關管的功能。通過SEC引腳,係統可以負載諧振頻率振蕩,同時,通過CAP1、CAP2和CapPREH引腳管理預熱和穩態頻率。特別是,CapPREH引腳上的電容器用於設定預熱時長。
通過CapEOL引腳,係統可以確保燈管壽命終止(EOL)和過溫保護功能。如果檢測到這些故障功能中的任意一個,CapEOL電容器就會被充電,引起功率級關斷閂鎖。CapEOL的電容值用於設定保護時間。
值zhi得de再zai次ci強qiang調tiao的de是shi,這zhe個ge單dan片pian方fang法fa無wu需xu外wai部bu電dian阻zu器qi和he連lian接jie器qi就jiu實shi現xian了le功gong率lv級ji電dian流liu檢jian測ce。此ci外wai,如ru上shang文wen所suo述shu,隻zhi需xu一yi個ge單dan片pian器qi件jian就jiu可ke以yi集ji成cheng一yi個ge溫wen度du保bao護hu電dian路lu。
兩個高壓二極管用於續流和二極管交流開關管通道,直流總線上的典型電壓是400V,因為在多數應用中,需要連接一個PFC級(功率因數控製器),同時,這個器件的集電極-源極擊穿電壓保證在最高600V。

圖3:VK06TL應用原理圖
應用電路板
目前開發出了兩個參考板:一個使用SO-16封裝(表麵安裝封裝),另一個使用SIP9封裝(通孔封裝)。兩個電路板都基於圖3所示的原理圖。
應用提示
為了測試電路板的目的,在輸入端子連接一個電解電容(10μF, 450V)十分重要,以便旁通直流電源電壓與電路板之間連線上出現的寄生電感。
預熱頻率必須固定,以確保電流值足以預熱陰極,而不會導致燈管點火。
參考電路板的預熱頻率大約59KHz,峰流大約800mA。由於諧振電容C=8.2nF,在預熱階段,它的電壓低於一個58W T8燈管的預熱額定電壓(350V峰壓)。預熱時長大約0.84s。
采用表麵組裝封裝電路板上的主波形的穩態階段:工作頻率大約為34KHz,峰流大約為700mA。
參考電路板的熱分析
我們對圖3中電路板進行了熱分析,同時測量了器件的溫度。每個器件的散熱銅麵積大約100mm2。溫度是通過在SO-16封裝頂部放置K型熱電耦測量的。測量環境有種不同的外界溫度:室溫(大約25oC)和外界溫度(50oC)測量結果見彙總表1:

表1:器件外殼溫度
本文簡要介紹了ST開發的采用固定頻率半橋拓撲驅動線性熒光燈管的創新解決方案。
采用了係統芯片的方法:在同一個芯片上集成控製部分、保護電路和功率級。
由於采用這種單片電路的方法,係統可靠性得到了提高,此外,係統集成和超小型封裝還實現了更小、更便宜的應用電路板,向係統微型化邁出了一大步。
特別推薦
- 噪聲中提取真值!瑞盟科技推出MSA2240電流檢測芯片賦能多元高端測量場景
- 10MHz高頻運行!氮矽科技發布集成驅動GaN芯片,助力電源能效再攀新高
- 失真度僅0.002%!力芯微推出超低內阻、超低失真4PST模擬開關
- 一“芯”雙電!聖邦微電子發布雙輸出電源芯片,簡化AFE與音頻設計
- 一機適配萬端:金升陽推出1200W可編程電源,賦能高端裝備製造
技術文章更多>>
- 博世半導體亮相北京車展:以技術創新驅動智能出行
- 超低功耗微控製器模塊為工程師帶來新的機遇——第1部分:Eclipse項目設置
- 英偉達吳新宙北京車展解讀:以五層架構與開放生態,加速汽車駛向L4
- 三星上演罕見對峙:工會集會討薪,股東隔街抗議
- 摩爾線程實現DeepSeek-V4“Day-0”支持,國產GPU適配再提速
技術白皮書下載更多>>
- 車規與基於V2X的車輛協同主動避撞技術展望
- 數字隔離助力新能源汽車安全隔離的新挑戰
- 汽車模塊拋負載的解決方案
- 車用連接器的安全創新應用
- Melexis Actuators Business Unit
- Position / Current Sensors - Triaxis Hall
熱門搜索
鑒頻器
江蘇商絡
交流電機
腳踏開關
接觸器接線
接近開關
接口IC
介質電容
介質諧振器
金屬膜電阻
晶體濾波器
晶體諧振器
晶體振蕩器
晶閘管
精密電阻
精密工具
景佑能源
聚合物電容
君耀電子
開發工具
開關
開關電源
開關電源電路
開關二極管
開關三極管
科通
可變電容
可調電感
可控矽
空心線圈

