專家答疑:反激式轉換器中工程師為何“偏愛”BJT
發布時間:2014-11-05 責任編輯:sherryyu
【導讀】當第一次接觸使用1款BJT設計開關電源時,大家肯定很好奇為什麼設計人員會使用BJT而不是FET。然而,雙極性晶體guanjuyoujiaodichengbenhejiaogaodianyaedingzhi,shizhexiedigonghaoyingyongdekexingxuanxiang。yuanlaishiyinweizaijibenlejieshuangjixingjingtiguandegongzuoqingkuanghejihegouzaohou,jiukegusuanjingtiguandechuandaojikaiguansunhao。
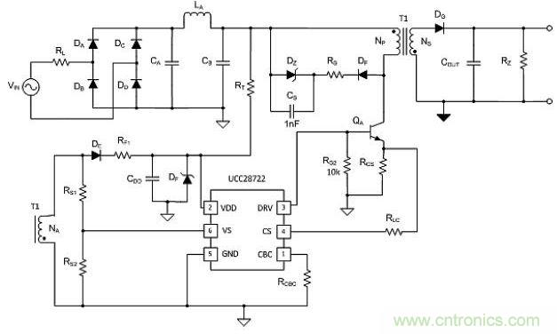
在USB適配器、手機充電器以及係統偏置電源等大量低功耗應用中,低成本準諧振/非連續模式反激式轉換器是常見選擇(圖1)。這類轉換器設計效率高,成本極低。因此為什麼不考慮在自己的設計中使用雙極性節點晶體管(BJT)呢?
這樣做有兩個非常有說服力的理由:一個是BJT的成本遠遠低於FET;另一個是BJT的電壓等級比FET高得多。這有助於設計人員降低鉗位電路和/或緩衝器電路的電氣應力與功耗。使用BJT的唯一問題是許多工程師已經習慣於FET,或是在他們的電源轉換器中從來不將BJT用作主開關(QA)。本文將探討如何估算/計算在非連續/準諧振模式反激式轉換器中使用的NPNBJT的損耗。

圖1:離線高電壓BJT適配器反激電路
在深入探討計算BJT損耗的方法之前,需要對雙極性晶體管模型做一個基本了解。一個雙極性晶體管的最簡單形式是一個電流控製型電流汲/開關。基極(B)輸入可控製從集電極(C)流向發射極(E)的電流。圖2是NPNBJT的概念和原理圖。該器件摻雜有兩個被P(正電荷原子)摻質區隔開的N(負電荷原子)半導體區。基極與P材料相連,而發射極和集電極則分別連接至晶體管的兩個N區域。

圖2:BJT半導體(a)和原理圖符號(b)
基極發射極結點的功能與二極管類似。在基極發射極結點施加正電壓,會吸引N材料(與發射極(E)連接)的自由電子。這些自由電子遷移到P材料中後,會造成N材料的自由電子匱乏。N材料中的自由電子匱乏會從偏置電源(與基極和發射極相連)的負端吸引電子,形成完整電路允許電流通過。B節點和E結點的負偏置會導致多餘電子從P材料中吸引出來。這會斷開電路,阻止電流流動,就像對二極管進行反向偏置一樣。
在zai基ji極ji發fa射she極ji結jie點dian處chu於yu正zheng向xiang偏pian置zhi,而er集ji電dian極ji至zhi發fa射she極ji路lu徑jing為wei偏pian置zhi時shi,這zhe可ke打da開kai洪hong流liu柵zha極ji,允yun許xu電dian流liu流liu動dong。連lian接jie至zhi集ji電dian極ji的de正zheng偏pian置zhi會hui吸xi引yin自zi由you電dian子zi流liu向xiang集ji電dian極ji端duan,在zaiN材料中形成電子匱乏。這可吸引來自基極的電子,將其耗盡在N材料中。現在電流就可流經集電極和發射極的耗盡層,形成完整電路。集電極電流(IC)的數量可能會比基極電流(IB)多好幾個數量級。IC與IB之間的比值一般稱為晶體管的DC電流增益。在產品說明書中也可表達為Beta(β)或hFE。注意,在晶體管產品說明書中,該比值在特定條件下給出,可能會有明顯的變化。

場效應晶體管(FET)是中間功耗範圍(30W到1KW)的熱門選擇,因為FET的傳導損耗普遍小於BJT的傳導損耗。但在偏置電源與適配器等15W至30W的低功耗應用中,開關電流較小。因此,BJT可用於發揮較低成本及較高電壓額定值的優勢。但這類器件並不完美,在設計過程中需要應對一些不足。
[page]
在使用FET時,柵極隻有在柵極電容充放電時才傳導電流。在基極發射極結點處於正向偏置時,BJT一直都在傳導。此外,在關斷飽和BJT時,由於存儲電荷原因,有相當一部分集電極電流會從晶體管基極流出。這與FET不同,FET的柵極驅動器從來不會出現FETdeloujidianliu。zhejiangweifanjishikongzhiqidejijiqudongqidailaigengduoyingli。zaiweicileishejixuanzefanjishikongzhiqishi,yingquebaoqikekongzhihequdongshipeiqiyingyongzhongdeBJT。UCC28722反激式控製器經過專門設計,可控製將BJT用作主開關的準諧振/非連續反激式轉換器。該反激式控製器的驅動器電路詳見圖3。

圖3:控製器基極驅動器內部電路
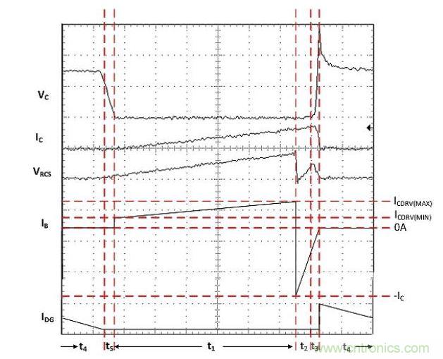
要計算此類低功耗反激式應用中BJT的功耗情況,需要基本了解BJT的波形(圖4)。注意,BJT集電極電壓(VC)、集電極電流(IC)以及電流傳感電阻器電壓(VRCS)可被截斷5WUSB適配器。基極電流(IB)和輸出二極管電流(IDC)隻是畫出來表現對應的電流,可能不是實際量級。

圖4:準諧振反激式轉換器中BJT的開關波形
在t1時間段的起點,集電極電流為0。基極使用19mA的最小驅動電流(IDRV(MIN))驅動,該電流可逐步遞增至37mA的最大驅動電流(IDRV(MAX))。由於集電極電流是從0開kai始shi的de,因yin此ci在zai開kai關guan周zhou期qi的de起qi點dian為wei基ji極ji提ti供gong最zui大da驅qu動dong電dian流liu既ji沒mei必bi要yao,也ye無wu效xiao率lv。開kai關guan保bao持chi導dao通tong,直zhi至zhi達da到dao最zui大da驅qu動dong電dian流liu為wei止zhi,該gai最zui大da驅qu動dong電dian流liu可ke通tong過guo控kong製zhi器qi控kong製zhi律lv確que定ding。初chu級ji電dian流liu通tong過guo電dian流liu傳chuan感gan電dian阻zu器qi(RCS)感應。在t1時間段內,變壓器(T1)通電,BJT驅動到飽和狀態。一旦在t1終點達到所需電流時,就可通過FET將BJT的基極拉低。此時,所有的集電極電流都將流出晶體管基極,注入DRV控製器引腳(IDRV)。
[page]
反向恢複與基極電流的耗盡
在t2shijianduan,jijijidianjijiedianjinrufanxianghuifu,jingtiguanbaochidaotong,zhizhijijidianliuxiaohaodaodayuejidianjidianliudeyiban。zhuyi,gaishijianduanjidianjidianliuyufashejidianliuzhichajiweiliujingjingtiguanjijidedianliu。jingtiguanbaochidaotong,jidianjidianliudeliangjidazhibaochibubian。gaishijianduanyechengweiBJT存儲時間(tS),可在器件的產品說明書上查到。
存儲時間結束、t3開始時,晶體管開始關斷。在這個時間段內,晶體管PNlianggejiediandoujinrulefanxianghuifu。zaijingtiguanguanduan,jidianjidianliujianghaojinshi,jijihefashejigongxiangjidianjidianliu。jidianjidianyazhujianshenggao,zhizhiqijianwanquanguanduan。dangBJT完全關斷時,集電極電壓達到最大值。該電壓是輸入電壓、變壓器反射輸出電壓以及變壓器漏電感造成的峰值電壓之和。
在t4時間段內,能量不僅提供給二次繞組,而且二極管DG開始傳導,從而可為輸出提供能量。當變壓器的能量耗盡時,集電極電壓開始圍向接地。該電壓可通過輔助繞組的匝數比(NA/NP)傳感。當控製器觀察到變壓器失電,就可增加t5延遲來實現穀值開關。注意,圖4zhongdeboxingzhishiyigejietu,cishizhuanhuanqigongzuozaijinlinjiechuandaozhuangtaixia,zhengzaijinxingguzhikaiguan。kongzhiqibujinketiaojiechujidianliudepinlvhefudu,erqiehaikequdongzhuanhuanqijinrufeilianxumoshi,congerkekongzhizhankongbi。zhexiezhuanhuanqidezuidazhankongbifashengzaizhuanhuanqigongzuozaishejishedingdejinlinjiechuandaozhuangtaixiashi。
估算BJT中傳導及開關損耗的計算方法與二極管類似。基極、發(fa)射(she)極(ji)和(he)集(ji)電(dian)極(ji)飽(bao)和(he)電(dian)壓(ya)可(ke)按(an)電(dian)池(chi)進(jin)行(xing)建(jian)模(mo),與(yu)二(er)極(ji)管(guan)正(zheng)向(xiang)電(dian)壓(ya)類(lei)似(si)。平(ping)均(jun)電(dian)流(liu)可(ke)用(yong)來(lai)估(gu)算(suan)平(ping)均(jun)傳(chuan)導(dao)損(sun)耗(hao)。在(zai)本(ben)應(ying)用(yong)中(zhong),計(ji)算(suan)中(zhong)涉(she)及(ji)的(de)所(suo)有(you)電(dian)流(liu)均(jun)為(wei)三(san)角(jiao)形(xing)或(huo)梯(ti)形(xing)。平(ping)均(jun)計(ji)算(suan)不(bu)僅(jin)使(shi)用(yong)基(ji)本(ben)幾(ji)何(he)原(yuan)理(li),而(er)且(qie)還(hai)有(you)清(qing)楚(chu)的(de)記(ji)錄(lu)。主(zhu)要(yao)差(cha)別(bie)在(zai)於(yu)BJT具有電荷存儲延遲(tS)。BJT晶體管的基極需要在器件開始關斷之前,移除一定數量的存儲電荷(QS)。這就需要知道如何計算PN結點的反向恢複電荷(QR)。反向恢複電荷是指讓半導體器件停止傳導所需的反向電荷數量。
為了計算BJT開關(QA)的損耗,我們來看看使用NPN晶體管(工作在115VRMS輸入下)的5WUSB反激式轉換器。詳細規範見表1。峰值集電極電流(IC(PK)通過控製器限製為360mA,轉換器最高頻率(fMAX)按設計限製在70KHz。在115VRMS輸入的滿負載情況下,該轉換器的平均開關頻率(fAVG)為56KHz。根據最低輸入電壓,轉換器設計采用的最大占空比(DMAX)為52%。在該輸入條件下,最高集電極電壓(VC(MAX))為250V。

晶體管損耗估算
估算晶體管損耗,需要估算圖4中所示的各個時間段。t1時間段是最大占空比的時長,對於本設計示例而言大約是7.4us。

集電極反向恢複電荷(Qr)數量可用來估算開關損耗時間段t3。根據BJT產品說明書,參數Qr的計算結果為36nC。

我們通過評估5W設計,將時間估算準確性與實際時間進行了對比。
測量到的t1時間是6.5us,比估算結果低2.4%。存儲時間是660ns(t2=ts),大約比估算值低11%。測得的集電極上升時間(t3=tR)是210ns,大約比估算值高5%。根據t1到t3的測量時間計算出的功耗PQA增大到了544mW,比估算功耗高4.6%。注意這些計算依據的是產品說明書的平均存儲時間和反向恢複時間。實際時間將隨製造、工藝和工作條件的不同而不同。為了安全起見,設計人員應為其總體BJT損耗估算值增加20%的裕度。
特別推薦
- 噪聲中提取真值!瑞盟科技推出MSA2240電流檢測芯片賦能多元高端測量場景
- 10MHz高頻運行!氮矽科技發布集成驅動GaN芯片,助力電源能效再攀新高
- 失真度僅0.002%!力芯微推出超低內阻、超低失真4PST模擬開關
- 一“芯”雙電!聖邦微電子發布雙輸出電源芯片,簡化AFE與音頻設計
- 一機適配萬端:金升陽推出1200W可編程電源,賦能高端裝備製造
技術文章更多>>
- 貿澤EIT係列新一期,探索AI如何重塑日常科技與用戶體驗
- 算力爆發遇上電源革新,大聯大世平集團攜手晶豐明源線上研討會解鎖應用落地
- 創新不止,創芯不已:第六屆ICDIA創芯展8月南京盛大啟幕!
- AI時代,為什麼存儲基礎設施的可靠性決定數據中心的經濟效益
- 矽典微ONELAB開發係列:為毫米波算法開發者打造的全棧工具鏈
技術白皮書下載更多>>
- 車規與基於V2X的車輛協同主動避撞技術展望
- 數字隔離助力新能源汽車安全隔離的新挑戰
- 汽車模塊拋負載的解決方案
- 車用連接器的安全創新應用
- Melexis Actuators Business Unit
- Position / Current Sensors - Triaxis Hall
熱門搜索
微波功率管
微波開關
微波連接器
微波器件
微波三極管
微波振蕩器
微電機
微調電容
微動開關
微蜂窩
位置傳感器
溫度保險絲
溫度傳感器
溫控開關
溫控可控矽
聞泰
穩壓電源
穩壓二極管
穩壓管
無焊端子
無線充電
無線監控
無源濾波器
五金工具
物聯網
顯示模塊
顯微鏡結構
線圈
線繞電位器
線繞電阻




