利用耦合電感滿足不同的DC/DC 轉換器拓撲結構
發布時間:2011-11-24
中心議題:
- 利用耦合電感實現更小尺寸且更高效的SEPIC
- 利用耦合電感實現更小尺寸的 ZETA 轉換器
- 耦合電感用於分離軌電源
- 利用耦合電感實現更高的輸出電壓
耦ou合he電dian感gan由you兩liang個ge纏chan繞rao在zai同tong一yi磁ci芯xin上shang的de單dan獨du電dian感gan組zu成cheng,其qi封feng裝zhuang與yu單dan電dian感gan在zai長chang寬kuan尺chi寸cun上shang相xiang似si,隻zhi會hui稍shao微wei高gao一yi點dian,但dan可ke以yi產chan生sheng相xiang同tong的de電dian感gan值zhi。耦ou合he電dian感gan的de價jia格ge一yi般ban也ye會hui比bi兩liang個ge單dan電dian感gan的de價jia格ge低di。耦ou合he電dian感gan的de繞rao組zu可ke以yi為wei串chuan聯lian、並聯,也可以作為一個變壓器。本文重點介紹利用耦合電感滿足常見應用需求的四種 DC/DC 轉換器拓撲結構。
徹底了解耦合電感的各種規範,是充分利用它們所具有優勢的一個基本要求。大多數耦合電感都具有相同的匝數—即 1:1 匝數比—但有些更新的耦合電感擁有更高的匝數比。耦合電感的耦合係數 K 一般約為 0.95,遠低於自定義變壓器至少為 0.99 的係數。耦合電感的互感係數讓其在一些回描應用中顯得有些沒有效率,同時還會引起非理想(例如:圓形而非三角形)dianganboxing。lingwai,genjuqiraozushijiweichuanlianhaishibinglian,ouhediangandedianliuguigeyebutong。liru,raozuweichuanlianshi,dengxiaodianganjiuhuiyinweihuganerchaoguoedingdiangande2倍。飽和及 RMS dianliuedingzhiyidingshiyongyutongshiliuguolianggeraozudedianliu,chufeichanpinshuomingshuzhonglingyoushuoming。lijiezhexieguifanyihou,womenbiankeyiduixianshiyingyongzhongdeyixieouhedianganlizijinxingyanjiu。
更小尺寸且更高效的 SEPIC
盡管DC/DC單端初級電感轉換器 (SEPIC) 拓撲不是什麼新東西,但的確直到最近它才開始流行起來,然而,對於能夠對高低輸入電壓之間的輸出電壓(例如:12V未校準插牆式電源)進行調節的轉換器需求一直都存在。雖然我們可以將任何升壓轉換器/控製器配置為一個 SEPIC,但其在最近才得到普遍的使用。兩個因素促進了 SEPIC 的人氣大增:(1) IC 製造廠商已經開始製造更多具有電流模式控製功能的升壓控製器,旨在簡化補償;(2) 電感製造廠商已經開始製造許多可以最小化轉換器總 PCB 體積的單封裝耦合電感。改用耦合電感以後,許多具有兩個單獨電感應用的電源體積可以縮減三分之一。圖 1 顯示了使用 TI TPS61170 和 Wuerth 744877220 的一個 SEPIC。

圖 1 使用 TI TPS61170 和 Wuerth 744877220 的 SEPIC
更吸引人的是,使用一個 1:1 耦合電感的 SEPIC 可(ke)迫(po)使(shi)電(dian)感(gan)紋(wen)波(bo)電(dian)流(liu)在(zai)兩(liang)個(ge)繞(rao)組(zu)之(zhi)間(jian)分(fen)開(kai),從(cong)而(er)允(yun)許(xu)使(shi)用(yong)兩(liang)個(ge)單(dan)獨(du)電(dian)感(gan)要(yao)求(qiu)電(dian)感(gan)的(de)一(yi)半(ban),產(chan)生(sheng)相(xiang)同(tong)的(de)紋(wen)波(bo)電(dian)流(liu)。相(xiang)對(dui)於(yu)相(xiang)同(tong)尺(chi)寸(cun)封(feng)裝(zhuang)中(zhong)雙(shuang)倍(bei)電(dian)感(gan)值(zhi)的(de)兩(liang)個(ge)單(dan)獨(du)電(dian)感(gan),耦(ou)合(he)電(dian)感(gan)具(ju)有(you)更(geng)低(di)的(de) DC電阻,有助於提高總轉換器效率。特別是15-V 輸入和 12-V、325-mA 輸出時,圖 1 所示 SEPIC 的效率超出 91%。
[page]
更小尺寸的 ZETA 轉換器
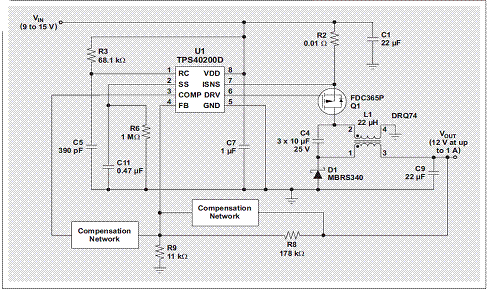
由於使用了兩個電感和一個耦合電容,ZETA 轉換器擁有與 SEPIC 一樣的升壓降壓功能,但使用的是一個降壓控製器而非升壓控製器。圖 2 顯示了 ZETA 結構中所使用的 TI TPS40200 和 Coiltronics DRQ74。與 SEPIC 一樣,得益於分離電感紋波電流,這種 ZETA 轉zhuan換huan器qi隻zhi要yao求qiu一yi半ban的de電dian感gan就jiu能neng得de到dao相xiang同tong的de紋wen波bo電dian流liu。同tong樣yang類lei似si的de,其qi總zong體ti電dian源yuan體ti積ji比bi使shi用yong兩liang個ge單dan獨du電dian感gan小xiao三san分fen之zhi一yi。由you於yu輸shu出chu電dian感gan電dian流liu不bu斷duan經jing過guo ZETA 轉換器輸出,ZETA 轉換器的輸出電壓具有比相同電感的 SEPIC 更低的紋波。因此,相比 SEPIC,ZETA 可能更適合於低噪聲應用。

圖 2 使用 TI TPS40200 和 Coiltronics DRQ74 的 ZETA 轉換器
分離軌電源
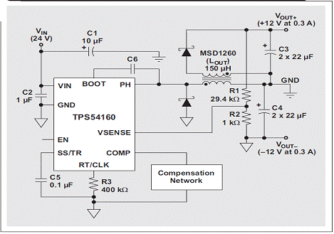
pipeizhengfudianyuanguishixuduogongyeyingyongdechangjianyaoqiu,duifangdaqieryangengshiruci。womenkeyiduikuanshurufanweijiangyazhuanhuanqijinxingpeizhi,yitigongfushuchudianya。shiyongyigeouhediangandaitizhezhongfanxiangjiangyazhuanhuanqidediangan,bingzengjiayigeerjiguanhedianrongqi,biankejiangzhezhongfanxiangjiangyazhuanhuanqibianweiyigeshuangshuchudezhuanhuanqi。tu 3 顯示了以這種方法使用的 TI TPS54160 和 Coilcraft 150-μH MSD1260。zhiyaomeigeguidefuzaishaoyoujiejin,womenjiuduimeigeguizhijiandechayijinxingtiaojieerfeidandutiaojiemeigegui,danouhedianganquekeyibangzhutigongduimeigeguijinxingtiaojie。

圖 3 使用 TI TPS54160 和 Coilcraft MSD1260 的分離軌降壓轉換器[page]
更高的輸出電壓
集成 FET 的 DC/DC 轉換器的輸出電壓受限於轉換器的開關電流額定值。將一個 1:1 以上匝比的耦合電感連接至轉換器的開關 (SW) 引腳,可以擴展所有升壓轉換器的有效輸出電壓範圍。例如,圖 4 顯示了 30-V 絕對最大電流額定值的 TI TPS61040 升壓轉換器,其作用是提供 35V 或更高的電壓,同時還顯示了一個 1:2 耦合電感 Coilcraft LPR4012-103B。耦合電感結構多繞組端與二極管串聯時,單繞線電感——以及由此產生的轉換器開關 FET—電壓隻有輸出電壓的三分之一,即負輸入電壓。

圖 4 具有更大輸出電壓範圍的 TI TPS61040 和 Coilcraft LPR4012-103B
- 噪聲中提取真值!瑞盟科技推出MSA2240電流檢測芯片賦能多元高端測量場景
- 10MHz高頻運行!氮矽科技發布集成驅動GaN芯片,助力電源能效再攀新高
- 失真度僅0.002%!力芯微推出超低內阻、超低失真4PST模擬開關
- 一“芯”雙電!聖邦微電子發布雙輸出電源芯片,簡化AFE與音頻設計
- 一機適配萬端:金升陽推出1200W可編程電源,賦能高端裝備製造
- 築基AI4S:摩爾線程全功能GPU加速中國生命科學自主生態
- 一秒檢測,成本降至萬分之一,光引科技把幾十萬的台式光譜儀“搬”到了手腕上
- AI服務器電源機櫃Power Rack HVDC MW級測試方案
- 突破工藝邊界,奎芯科技LPDDR5X IP矽驗證通過,速率達9600Mbps
- 通過直接、準確、自動測量超低範圍的氯殘留來推動反滲透膜保護
- 車規與基於V2X的車輛協同主動避撞技術展望
- 數字隔離助力新能源汽車安全隔離的新挑戰
- 汽車模塊拋負載的解決方案
- 車用連接器的安全創新應用
- Melexis Actuators Business Unit
- Position / Current Sensors - Triaxis Hall



