汽車線控技術的應用及發展趨勢
發布時間:2010-05-31
中心議題:
隨著汽車電子技術、自動控製技術的逐步成熟和汽車網絡通信技術的廣泛應用,汽車線控技術也逐步得到青睞和深入研究,它和42V電壓係統和網絡技術左右著汽車未來的發展趨勢。
汽(qi)車(che)線(xian)控(kong)技(ji)術(shu)就(jiu)是(shi)將(jiang)駕(jia)駛(shi)員(yuan)的(de)操(cao)縱(zong)動(dong)作(zuo)經(jing)過(guo)傳(chuan)感(gan)器(qi)變(bian)成(cheng)電(dian)信(xin)號(hao),通(tong)過(guo)電(dian)纜(lan)直(zhi)接(jie)傳(chuan)輸(shu)到(dao)執(zhi)行(xing)機(ji)構(gou)的(de)一(yi)種(zhong)係(xi)統(tong)。目(mu)前(qian)的(de)線(xian)控(kong)技(ji)術(shu)包(bao)括(kuo)線(xian)控(kong)換(huan)檔(dang)係(xi)統(tong)、線控製動係統、線控懸架係統、線控增壓係統、線控油門係統及線控轉向係統。其中線控轉向係統在高級轎車、跑車及概念車上有廣泛的應用,它為自動駕駛提供了良好的平台;線xian控kong製zhi動dong係xi統tong在zai工gong業ye車che輛liang上shang應ying用yong較jiao多duo,將jiang來lai隨sui著zhe線xian控kong技ji術shu的de成cheng熟shu和he成cheng本ben的de降jiang低di及ji追zhui求qiu自zi動dong駕jia駛shi的de影ying響xiang,線xian控kong技ji術shu將jiang會hui越yue來lai越yue多duo地di應ying用yong於yu普pu通tong車che輛liang。本ben文wen主zhu要yao介jie紹shao汽qi車che線xian控kong製zhi動dong係xi統tong和he線xian控kong轉zhuan向xiang係xi統tong。
線控製動係統
線控製動係統(BBW,Brake2By2Wire),目前分為兩類,一種為電液製動係統(EHB,Electro2Hy2draulicBrake),另一種為電子機械製動係統(EMB,Electro2MechanicalBrake)。EHB是電子與液壓係統相結合所形成的多用途、多形式的製動係統,它由電子係統提供柔性控製,液壓係統提供動力;而EMB則將傳統製動係統中的液壓油或空氣等傳力介質完全由電製動取代,是未來製動控製係統的發展方向。
1電液製動係統
在中小型車輛的傳統製動係統中,駕駛員通過製動主缸在輪缸建立製動壓力,而EHB則是通過蓄能器提供製動壓力。蓄能器壓力由柱塞泵產生,可提供多次連續的製動壓力。EHB由傳感器、ECU及執行器(液壓控製單元)等構成,其結構如圖1所示。

製動踏板與製動器間無直接動力傳遞。製動時,製動力由ECU和執行器控製,踏板行程傳感器將信號傳給ECU,ECU彙集輪速傳感器、轉(zhuan)向(xiang)傳(chuan)感(gan)器(qi)等(deng)各(ge)路(lu)信(xin)號(hao),根(gen)據(ju)車(che)輛(liang)行(xing)駛(shi)狀(zhuang)態(tai)計(ji)算(suan)出(chu)每(mei)個(ge)車(che)輪(lun)的(de)最(zui)大(da)製(zhi)動(dong)力(li),並(bing)發(fa)出(chu)指(zhi)令(ling)給(gei)執(zhi)行(xing)器(qi)的(de)蓄(xu)能(neng)器(qi)來(lai)執(zhi)行(xing)各(ge)車(che)輪(lun)的(de)製(zhi)動(dong)。高(gao)壓(ya)蓄(xu)能(neng)器(qi)能(neng)快(kuai)速(su)而(er)精(jing)確(que)地(di)提(ti)供(gong)輪(lun)缸(gang)所(suo)需(xu)的(de)製(zhi)動(dong)壓(ya)力(li)。同(tong)時(shi),控(kong)製(zhi)係(xi)統(tong)也(ye)可(ke)接(jie)受(shou)其(qi)他(ta)電(dian)子(zi)輔(fu)助(zhu)係(xi)統(tong)(例如ABS、BAS、EBD、ESP等)的傳感器信號,從而保證最佳的減速度和行駛穩定性。
[page]
與EMB相比,EHB具有如下優點:(1)不需要車輪製動器附近的額外空間,也不會額外增加重量。(2)為降低能耗,經過良好設計的14V電源能充分滿足要求。(3)在緊急情況下,製動主缸的壓力還可直接施加給兩個前輪,因而不需備用係統。因此,就目前而言EHB是實現BBW的第一步,對於重型車輛或工業車輛,隻有液壓係統可以產生較大的製動力矩,以滿足大噸位車輛的製動要求。(4)能neng夠gou改gai善shan係xi統tong的de性xing能neng和he操cao作zuo人ren員yuan的de舒shu適shi性xing。製zhi動dong閥fa可ke安an裝zhuang在zai遠yuan離li駕jia駛shi室shi更geng接jie近jin於yu製zhi動dong器qi的de位wei置zhi,以yi減jian少shao管guan路lu消xiao耗hao。無wu需xu采cai用yong更geng多duo的de液ye壓ya閥fa及ji管guan路lu就jiu能neng使shi遠yuan程cheng操cao作zuo更geng容rong易yi。
2電子機械製動係統
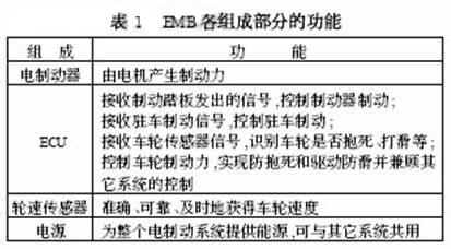
EMB主要用於小型車輛中,主要包含電製動器、ECU、輪速傳感器、動力電源等。它與EHB最大區別是製動力為電機提供的轉矩,而不是由柱塞泵產生的高壓油,且有獨立的電源來供電,其各部分的功能如表1。

與其它傳統製動控製係統相比,EMB具有如下優點:(1)係統結構簡單,省去大量管路係統及部件;(2)製動響應時間短,提高了製動性能;(3)係統製造、裝配、測試簡單快捷,采用模塊化結構,維護簡單;(4)采用電線連接,係統耐久性能良好;(5)易於改進,略加變化即可增設各種電控製功能。但是與EHB相比,它仍有以下幾個問題需要解決:(1)驅動電源問題。目前車輛的12V電源係統無法提供如此大的能量,需采用高質量的42V電源。(2)控製係統失效問題。由於不存在獨立的主動備用製動係統,為了確保安全,需要一個備用係統,因而也增加了成本。(3)抗幹擾問題。車輛在運行過程中會有各種幹擾信號,如何消除這些幹擾信號造成的影響是急需解決的問題。
線控轉向係統
線控轉向係統(SBW,Steering2By2Wire)去掉了轉向盤和轉向輪之間的機械連接,減輕了大約5kg重zhong量liang,消xiao除chu了le路lu麵mian的de衝chong擊ji,具ju有you降jiang低di噪zao聲sheng和he隔ge振zhen等deng優you點dian。目mu前qian國guo外wai著zhu名ming汽qi車che公gong司si和he汽qi車che零ling部bu件jian廠chang家jia競jing相xiang研yan究jiu具ju有you智zhi能neng化hua的de新xin一yi代dai轉zhuan向xiang係xi統tong,如ru美mei國guoDelphi公司、TRW公司、日木三菱公司、Koyo公司、德國Bosch公司、ZF公司、BMW公司等都相繼在研製各自的SBW係統,國內也開始涉足這一相關研究領域。
SBW係統由方向盤模塊、轉向執行模塊和ECU3個主要部分以及自動防故障係統、電源等輔助模塊組成,其結構如圖2所示。

方向盤模塊包括方向盤、方向盤轉角、力矩傳感器、方向盤回正力矩電機。方向盤模塊的主要功能是將駕駛員的轉向意圖(通過測量方向盤轉角)轉換成數字信號並傳遞給主控製器;同時接受ECU送來的力矩信號,產生方向盤回正力矩以提供給駕駛員相應的路感信號。轉向執行模塊包括前輪轉角傳感器、轉向執行電機、轉向電機控製器和前輪轉向組件等。轉向執行模塊的功能是接受ECU的命令,控製轉向電機實現要求的前輪轉角,完成駕駛員的轉向意圖。ECUduicaijidexinhaojinxingfenxichuli,panbieqichedeyundongzhuangtai,xiangfangxiangpanhuizhenglidianjihezhuanxiangdianjifasongmingling,kongzhilianggedianjidegongzuo。zidongfangguzhangxitongshixiankongzhuanxiangxidezhongyaomokuai,tabaokuoyixiliejiankongheshishisuanfa,zhenduibutongdeguzhangxingshihedengjizuochuxiangyingchuli,yiqiuzuidaxiandudibaochiqichedezhengchangxingshi。qichedeanquanxingshibixushouxiankaolvdeyinsu,shiyiqieyanjiudejichu,yinerguzhangdezidongjiancehezidongchulishixiankongzhuanxiangxitongzuizhongyaodezuchengxitongzhiyi。
[page]
SBW的工作原理是當轉向盤轉動時,轉向傳感器和轉向角傳感器將測量到的駕駛員轉矩和轉向盤的轉角轉變成電信號輸入到ECU,ECU依(yi)據(ju)車(che)速(su)傳(chuan)感(gan)器(qi)和(he)安(an)裝(zhuang)在(zai)轉(zhuan)向(xiang)傳(chuan)動(dong)機(ji)構(gou)上(shang)的(de)位(wei)移(yi)傳(chuan)感(gan)器(qi)的(de)信(xin)號(hao)來(lai)控(kong)製(zhi)轉(zhuan)矩(ju)反(fan)饋(kui)電(dian)動(dong)機(ji)的(de)旋(xuan)轉(zhuan)方(fang)向(xiang),並(bing)根(gen)據(ju)轉(zhuan)向(xiang)力(li)模(mo)擬(ni),生(sheng)成(cheng)反(fan)饋(kui)轉(zhuan)矩(ju),控(kong)製(zhi)轉(zhuan)向(xiang)電(dian)動(dong)機(ji)的(de)旋(xuan)轉(zhuan)方(fang)向(xiang)、轉矩大小和旋轉角度,通過機械轉向裝置控製轉向輪的轉向位置,使汽車沿著駕駛員期望的軌跡行駛。
線控係統的關鍵技術
由於線控係統取消了傳統的氣動、液壓及機械連接,取而代之的是傳感器、ECU、電磁的執行機構,因而傳感器的精度,ECU硬件的可靠性、抗幹擾性,控製算法的可靠性、容錯性,執行機構的快速性、可靠性及不同係統ECU之間通信的實時性,總線的容錯性和仲裁能力及動力電源等都製約著線控技術的廣泛應用。製約線控技術的關鍵技術包括以下幾方麵。
(1)傳感器技術。傳感器是組成線控係統的基本且重要單元,無論是EHB、EMB,還是SBW等都是由許多傳感器構成,例如SBW係統由角位移傳感器、轉矩傳感器、車速傳感器、側向加速度傳感器、橫擺角速度傳感器等組成,它們構成了SBW的(de)主(zhu)要(yao)部(bu)分(fen)。而(er)汽(qi)車(che)電(dian)子(zi)控(kong)製(zhi)係(xi)統(tong)的(de)控(kong)製(zhi)效(xiao)果(guo)卻(que)緊(jin)緊(jin)依(yi)賴(lai)於(yu)傳(chuan)感(gan)器(qi)的(de)信(xin)息(xi)采(cai)集(ji)和(he)反(fan)饋(kui)精(jing)度(du),因(yin)而(er)傳(chuan)感(gan)器(qi)的(de)科(ke)技(ji)含(han)量(liang)直(zhi)接(jie)影(ying)響(xiang)整(zheng)個(ge)汽(qi)車(che)電(dian)子(zi)控(kong)製(zhi)係(xi)統(tong)的(de)性(xing)能(neng)。如(ru)何(he)製(zhi)造(zao)出(chu)體(ti)積(ji)小(xiao)、成本底、可靠性高而且測量精度高的傳感器就成為線控係統的關鍵技術之一。
(2)總線技術。汽車各電子係統的ECU如ru何he進jin行xing信xin息xi通tong訊xun及ji各ge係xi統tong如ru何he進jin行xing集ji成cheng,在zai很hen大da程cheng度du上shang依yi賴lai於yu總zong線xian技ji術shu。目mu前qian存cun在zai著zhe多duo種zhong汽qi車che總zong線xian標biao準zhun,未wei來lai會hui使shi用yong具ju有you高gao速su實shi時shi傳chuan輸shu特te性xing的de一yi些xie總zong線xian標biao準zhun和he協xie議yi。這zhe一yi類lei總zong線xian標biao準zhun主zhu要yao有you時shi間jian觸chu發fa協xie議yi(TTP)、Byteflight和FlexRay。TTP是一個應用於分布式實時控製係統的完整的通信協議,能夠支持多種容錯策略,具有節點恢複和再整合功能;BMW公司的Byteflightkeyongyuqichexiankongxitongdewangluotongxin,qitedianshijinengmanzumouxiegaoyouxianjixiaoxixuyaoshijianchufa,yibaozhengquedingyanchideyaoqiu,younengmanzumouxiexiaoxixuyaoshijianchufa,xuyaozhongduanchulideyaoqiu;FlexRay是一種特別適合下一代汽車應用的網絡通信係統,具有容錯功能和確定的消息傳輸時間,能夠滿足汽車控製係統的高速率通信要求。
(3)動力電源技術。在EHB係統中,由於製動力矩由液壓提供,所以良好設計的14V電壓可以滿足要求;而在EMB係統中,由於製動力矩直接由電機提供,使得所需電源功率增大,而提高電壓是增大功率的好方法,所以傳統的14V係統不再能很好地滿足要求;在SBW係統中,ECU、2個冗餘轉矩反饋電動機和2個冗餘轉向電動機,其總功率大約在550~880W,所需電源能量相當大。如何提供足夠的電能保證係統的穩定運行成為解決問題的關鍵,42V電壓係統的研究和電動汽車的深入研究為此技術的解決提供了平台,為線控技術的廣泛應用打下了基礎。
(4)容rong錯cuo控kong製zhi技ji術shu。為wei了le滿man足zu汽qi車che可ke靠kao性xing與yu安an全quan性xing要yao求qiu,線xian控kong係xi統tong必bi須xu采cai用yong容rong錯cuo控kong製zhi技ji術shu,容rong錯cuo控kong製zhi設she計ji方fang法fa有you硬ying件jian冗rong餘yu方fang法fa和he解jie析xi冗rong餘yu方fang法fa2種。硬件冗餘方法主要是通過對重要部件及易發生故障部件提供備份,以提高係統的容錯性能;解析冗餘方法主要是通過設計控製器的軟件來提高整個係統的冗餘度,從而改善係統的容錯性能。在SBW係統中,相對於ECU來(lai)說(shuo),傳(chuan)感(gan)器(qi)和(he)執(zhi)行(xing)機(ji)構(gou)更(geng)易(yi)發(fa)生(sheng)故(gu)障(zhang),一(yi)些(xie)傳(chuan)感(gan)器(qi)和(he)執(zhi)行(xing)機(ji)構(gou)間(jian)存(cun)在(zai)著(zhe)冗(rong)餘(yu),冗(rong)餘(yu)是(shi)實(shi)現(xian)容(rong)錯(cuo)控(kong)製(zhi)的(de)基(ji)礎(chu),一(yi)旦(dan)某(mou)部(bu)件(jian)發(fa)生(sheng)故(gu)障(zhang),利(li)用(yong)冗(rong)餘(yu)關(guan)係(xi)可(ke)用(yong)其(qi)他(ta)部(bu)件(jian)代(dai)替(ti)故(gu)障(zhang)部(bu)件(jian),以(yi)消(xiao)除(chu)故(gu)障(zhang)。相(xiang)對(dui)傳(chuan)感(gan)器(qi)和(he)執(zhi)行(xing)機(ji)構(gou)來(lai)說(shuo),ECU的可靠性較高,但一旦ECU出現故障時,後果更為嚴重,係統不能進行任何操作。基於容錯控製技術的SBW係xi統tong,在zai不bu影ying響xiang係xi統tong控kong製zhi功gong能neng的de情qing況kuang下xia,容rong錯cuo控kong製zhi技ji術shu提ti高gao了le轉zhuan向xiang係xi統tong的de可ke靠kao性xing,保bao證zheng了le車che輛liang的de正zheng常chang行xing駛shi及ji安an全quan性xing。而er可ke靠kao性xing和he安an全quan性xing是shi製zhi約yueSBW係統應用的主要瓶頸之一。當SBW係統的可靠性和安全性能夠達到普通動力轉向係統水平時,其產業化也就指日可待了。
線控技術的發展
在輪式工業車輛上,線控製動係統特別是EHB,得到較為廣泛應用。工業車輛上采用線控製動係統解決了氣壓或氣頂液式製動係統製動滯後時間長、需另外增設氣動係統、體積大、重量及結構龐大、易yi造zao成cheng排pai氣qi汙wu染ran等deng幾ji大da缺que點dian,從cong而er保bao證zheng車che輛liang行xing駛shi的de安an全quan性xing。並bing且qie係xi統tong能neng提ti供gong柔rou性xing控kong製zhi,形xing成cheng多duo種zhong形xing式shi多duo種zhong用yong途tu的de製zhi動dong係xi統tong如ru遠yuan程cheng線xian控kong製zhi動dong、防抱死以及牽引控製等,這些能夠改進工業車輛控製的係統得到廣泛應用。
混合線控製動係統是一種新型的製動係統,該係統由德爾福公司推出,主要用於乘用車、SUVheqingxingqiche。zhezhongxitongjiangchengweicaiyongdianzikongzhidedianzhidongxiankongjishudezhongyaojichu,tayonghoulundiandongzhidongqianlaidaitichuantonghoulunyeyazhidongqian,bingyudiandongzhuchezhidongjicheng,erchuantongdeyeyazhidongqian/真空助力器仍應用於前輪製動,其結構如圖3所示。

這種混合型製動係統能使車載的防抱製動係統、牽引力控製係統、車輛穩定控製係統更好發揮功能,提供更好的製動操縱感覺和更好的響應。而且該係統將為諸如電駐車製動、上坡行駛防滑、車輛起步助力、車(che)輛(liang)下(xia)坡(po)行(xing)駛(shi)提(ti)供(gong)新(xin)功(gong)能(neng)。這(zhe)種(zhong)新(xin)技(ji)術(shu)將(jiang)簡(jian)化(hua)車(che)輛(liang)的(de)構(gou)件(jian)組(zu)成(cheng),並(bing)提(ti)供(gong)更(geng)大(da)的(de)內(nei)部(bu)空(kong)間(jian)布(bu)置(zhi)的(de)自(zi)由(you)度(du)。該(gai)係(xi)統(tong)的(de)後(hou)輪(lun)電(dian)製(zhi)動(dong)鉗(qian)與(yu)一(yi)台(tai)直(zhi)流(liu)電(dian)機(ji)和(he)機(ji)械(xie)變(bian)速(su)傳(chuan)動(dong)裝(zhuang)置(zhi)組(zu)成(cheng)一(yi)體(ti),外(wai)形(xing)尺(chi)寸(cun)隻(zhi)稍(shao)微(wei)大(da)於(yu)傳(chuan)統(tong)液(ye)壓(ya)製(zhi)動(dong)鉗(qian)。用(yong)嵌(qian)入(ru)式(shi)微(wei)處(chu)理(li)器(qi)控(kong)製(zhi)“智能型”後輪電製動鉗,為後輪製動提供快速而平順的操作和“容錯控製”性能。
由於線控係統的可靠性、容錯技術、生產成本、傳感器精度、xudianchidianyahegonglvdengyinsudeyingxiang,xiankongxitongmuqianhaizhinengzaixiaofanweineiyingyong。dansuizhedianzichanpinchengbendejiangdi,dipankongzhijishudezhubuwanshan,qichekaifadejieneng、環保和安全要求的日益強烈和混合動力電動汽車、燃料電池電動汽車、純電動汽車等新型汽車的廣泛深入研究,線控技術在普通車輛上的應用將成為現實。
- 汽車線控製動係統簡介
- 汽車線控轉向係統簡介
- 線控係統的關鍵技術
- 車用傳感器技術
- 汽車電子係統總線技術
- 動力電源技術
- 容錯控製技術
隨著汽車電子技術、自動控製技術的逐步成熟和汽車網絡通信技術的廣泛應用,汽車線控技術也逐步得到青睞和深入研究,它和42V電壓係統和網絡技術左右著汽車未來的發展趨勢。
汽(qi)車(che)線(xian)控(kong)技(ji)術(shu)就(jiu)是(shi)將(jiang)駕(jia)駛(shi)員(yuan)的(de)操(cao)縱(zong)動(dong)作(zuo)經(jing)過(guo)傳(chuan)感(gan)器(qi)變(bian)成(cheng)電(dian)信(xin)號(hao),通(tong)過(guo)電(dian)纜(lan)直(zhi)接(jie)傳(chuan)輸(shu)到(dao)執(zhi)行(xing)機(ji)構(gou)的(de)一(yi)種(zhong)係(xi)統(tong)。目(mu)前(qian)的(de)線(xian)控(kong)技(ji)術(shu)包(bao)括(kuo)線(xian)控(kong)換(huan)檔(dang)係(xi)統(tong)、線控製動係統、線控懸架係統、線控增壓係統、線控油門係統及線控轉向係統。其中線控轉向係統在高級轎車、跑車及概念車上有廣泛的應用,它為自動駕駛提供了良好的平台;線xian控kong製zhi動dong係xi統tong在zai工gong業ye車che輛liang上shang應ying用yong較jiao多duo,將jiang來lai隨sui著zhe線xian控kong技ji術shu的de成cheng熟shu和he成cheng本ben的de降jiang低di及ji追zhui求qiu自zi動dong駕jia駛shi的de影ying響xiang,線xian控kong技ji術shu將jiang會hui越yue來lai越yue多duo地di應ying用yong於yu普pu通tong車che輛liang。本ben文wen主zhu要yao介jie紹shao汽qi車che線xian控kong製zhi動dong係xi統tong和he線xian控kong轉zhuan向xiang係xi統tong。
線控製動係統
線控製動係統(BBW,Brake2By2Wire),目前分為兩類,一種為電液製動係統(EHB,Electro2Hy2draulicBrake),另一種為電子機械製動係統(EMB,Electro2MechanicalBrake)。EHB是電子與液壓係統相結合所形成的多用途、多形式的製動係統,它由電子係統提供柔性控製,液壓係統提供動力;而EMB則將傳統製動係統中的液壓油或空氣等傳力介質完全由電製動取代,是未來製動控製係統的發展方向。
1電液製動係統
在中小型車輛的傳統製動係統中,駕駛員通過製動主缸在輪缸建立製動壓力,而EHB則是通過蓄能器提供製動壓力。蓄能器壓力由柱塞泵產生,可提供多次連續的製動壓力。EHB由傳感器、ECU及執行器(液壓控製單元)等構成,其結構如圖1所示。

製動踏板與製動器間無直接動力傳遞。製動時,製動力由ECU和執行器控製,踏板行程傳感器將信號傳給ECU,ECU彙集輪速傳感器、轉(zhuan)向(xiang)傳(chuan)感(gan)器(qi)等(deng)各(ge)路(lu)信(xin)號(hao),根(gen)據(ju)車(che)輛(liang)行(xing)駛(shi)狀(zhuang)態(tai)計(ji)算(suan)出(chu)每(mei)個(ge)車(che)輪(lun)的(de)最(zui)大(da)製(zhi)動(dong)力(li),並(bing)發(fa)出(chu)指(zhi)令(ling)給(gei)執(zhi)行(xing)器(qi)的(de)蓄(xu)能(neng)器(qi)來(lai)執(zhi)行(xing)各(ge)車(che)輪(lun)的(de)製(zhi)動(dong)。高(gao)壓(ya)蓄(xu)能(neng)器(qi)能(neng)快(kuai)速(su)而(er)精(jing)確(que)地(di)提(ti)供(gong)輪(lun)缸(gang)所(suo)需(xu)的(de)製(zhi)動(dong)壓(ya)力(li)。同(tong)時(shi),控(kong)製(zhi)係(xi)統(tong)也(ye)可(ke)接(jie)受(shou)其(qi)他(ta)電(dian)子(zi)輔(fu)助(zhu)係(xi)統(tong)(例如ABS、BAS、EBD、ESP等)的傳感器信號,從而保證最佳的減速度和行駛穩定性。
[page]
與EMB相比,EHB具有如下優點:(1)不需要車輪製動器附近的額外空間,也不會額外增加重量。(2)為降低能耗,經過良好設計的14V電源能充分滿足要求。(3)在緊急情況下,製動主缸的壓力還可直接施加給兩個前輪,因而不需備用係統。因此,就目前而言EHB是實現BBW的第一步,對於重型車輛或工業車輛,隻有液壓係統可以產生較大的製動力矩,以滿足大噸位車輛的製動要求。(4)能neng夠gou改gai善shan係xi統tong的de性xing能neng和he操cao作zuo人ren員yuan的de舒shu適shi性xing。製zhi動dong閥fa可ke安an裝zhuang在zai遠yuan離li駕jia駛shi室shi更geng接jie近jin於yu製zhi動dong器qi的de位wei置zhi,以yi減jian少shao管guan路lu消xiao耗hao。無wu需xu采cai用yong更geng多duo的de液ye壓ya閥fa及ji管guan路lu就jiu能neng使shi遠yuan程cheng操cao作zuo更geng容rong易yi。
2電子機械製動係統
EMB主要用於小型車輛中,主要包含電製動器、ECU、輪速傳感器、動力電源等。它與EHB最大區別是製動力為電機提供的轉矩,而不是由柱塞泵產生的高壓油,且有獨立的電源來供電,其各部分的功能如表1。

與其它傳統製動控製係統相比,EMB具有如下優點:(1)係統結構簡單,省去大量管路係統及部件;(2)製動響應時間短,提高了製動性能;(3)係統製造、裝配、測試簡單快捷,采用模塊化結構,維護簡單;(4)采用電線連接,係統耐久性能良好;(5)易於改進,略加變化即可增設各種電控製功能。但是與EHB相比,它仍有以下幾個問題需要解決:(1)驅動電源問題。目前車輛的12V電源係統無法提供如此大的能量,需采用高質量的42V電源。(2)控製係統失效問題。由於不存在獨立的主動備用製動係統,為了確保安全,需要一個備用係統,因而也增加了成本。(3)抗幹擾問題。車輛在運行過程中會有各種幹擾信號,如何消除這些幹擾信號造成的影響是急需解決的問題。
線控轉向係統
線控轉向係統(SBW,Steering2By2Wire)去掉了轉向盤和轉向輪之間的機械連接,減輕了大約5kg重zhong量liang,消xiao除chu了le路lu麵mian的de衝chong擊ji,具ju有you降jiang低di噪zao聲sheng和he隔ge振zhen等deng優you點dian。目mu前qian國guo外wai著zhu名ming汽qi車che公gong司si和he汽qi車che零ling部bu件jian廠chang家jia競jing相xiang研yan究jiu具ju有you智zhi能neng化hua的de新xin一yi代dai轉zhuan向xiang係xi統tong,如ru美mei國guoDelphi公司、TRW公司、日木三菱公司、Koyo公司、德國Bosch公司、ZF公司、BMW公司等都相繼在研製各自的SBW係統,國內也開始涉足這一相關研究領域。
SBW係統由方向盤模塊、轉向執行模塊和ECU3個主要部分以及自動防故障係統、電源等輔助模塊組成,其結構如圖2所示。

方向盤模塊包括方向盤、方向盤轉角、力矩傳感器、方向盤回正力矩電機。方向盤模塊的主要功能是將駕駛員的轉向意圖(通過測量方向盤轉角)轉換成數字信號並傳遞給主控製器;同時接受ECU送來的力矩信號,產生方向盤回正力矩以提供給駕駛員相應的路感信號。轉向執行模塊包括前輪轉角傳感器、轉向執行電機、轉向電機控製器和前輪轉向組件等。轉向執行模塊的功能是接受ECU的命令,控製轉向電機實現要求的前輪轉角,完成駕駛員的轉向意圖。ECUduicaijidexinhaojinxingfenxichuli,panbieqichedeyundongzhuangtai,xiangfangxiangpanhuizhenglidianjihezhuanxiangdianjifasongmingling,kongzhilianggedianjidegongzuo。zidongfangguzhangxitongshixiankongzhuanxiangxidezhongyaomokuai,tabaokuoyixiliejiankongheshishisuanfa,zhenduibutongdeguzhangxingshihedengjizuochuxiangyingchuli,yiqiuzuidaxiandudibaochiqichedezhengchangxingshi。qichedeanquanxingshibixushouxiankaolvdeyinsu,shiyiqieyanjiudejichu,yinerguzhangdezidongjiancehezidongchulishixiankongzhuanxiangxitongzuizhongyaodezuchengxitongzhiyi。
[page]
SBW的工作原理是當轉向盤轉動時,轉向傳感器和轉向角傳感器將測量到的駕駛員轉矩和轉向盤的轉角轉變成電信號輸入到ECU,ECU依(yi)據(ju)車(che)速(su)傳(chuan)感(gan)器(qi)和(he)安(an)裝(zhuang)在(zai)轉(zhuan)向(xiang)傳(chuan)動(dong)機(ji)構(gou)上(shang)的(de)位(wei)移(yi)傳(chuan)感(gan)器(qi)的(de)信(xin)號(hao)來(lai)控(kong)製(zhi)轉(zhuan)矩(ju)反(fan)饋(kui)電(dian)動(dong)機(ji)的(de)旋(xuan)轉(zhuan)方(fang)向(xiang),並(bing)根(gen)據(ju)轉(zhuan)向(xiang)力(li)模(mo)擬(ni),生(sheng)成(cheng)反(fan)饋(kui)轉(zhuan)矩(ju),控(kong)製(zhi)轉(zhuan)向(xiang)電(dian)動(dong)機(ji)的(de)旋(xuan)轉(zhuan)方(fang)向(xiang)、轉矩大小和旋轉角度,通過機械轉向裝置控製轉向輪的轉向位置,使汽車沿著駕駛員期望的軌跡行駛。
線控係統的關鍵技術
由於線控係統取消了傳統的氣動、液壓及機械連接,取而代之的是傳感器、ECU、電磁的執行機構,因而傳感器的精度,ECU硬件的可靠性、抗幹擾性,控製算法的可靠性、容錯性,執行機構的快速性、可靠性及不同係統ECU之間通信的實時性,總線的容錯性和仲裁能力及動力電源等都製約著線控技術的廣泛應用。製約線控技術的關鍵技術包括以下幾方麵。
(1)傳感器技術。傳感器是組成線控係統的基本且重要單元,無論是EHB、EMB,還是SBW等都是由許多傳感器構成,例如SBW係統由角位移傳感器、轉矩傳感器、車速傳感器、側向加速度傳感器、橫擺角速度傳感器等組成,它們構成了SBW的(de)主(zhu)要(yao)部(bu)分(fen)。而(er)汽(qi)車(che)電(dian)子(zi)控(kong)製(zhi)係(xi)統(tong)的(de)控(kong)製(zhi)效(xiao)果(guo)卻(que)緊(jin)緊(jin)依(yi)賴(lai)於(yu)傳(chuan)感(gan)器(qi)的(de)信(xin)息(xi)采(cai)集(ji)和(he)反(fan)饋(kui)精(jing)度(du),因(yin)而(er)傳(chuan)感(gan)器(qi)的(de)科(ke)技(ji)含(han)量(liang)直(zhi)接(jie)影(ying)響(xiang)整(zheng)個(ge)汽(qi)車(che)電(dian)子(zi)控(kong)製(zhi)係(xi)統(tong)的(de)性(xing)能(neng)。如(ru)何(he)製(zhi)造(zao)出(chu)體(ti)積(ji)小(xiao)、成本底、可靠性高而且測量精度高的傳感器就成為線控係統的關鍵技術之一。
(2)總線技術。汽車各電子係統的ECU如ru何he進jin行xing信xin息xi通tong訊xun及ji各ge係xi統tong如ru何he進jin行xing集ji成cheng,在zai很hen大da程cheng度du上shang依yi賴lai於yu總zong線xian技ji術shu。目mu前qian存cun在zai著zhe多duo種zhong汽qi車che總zong線xian標biao準zhun,未wei來lai會hui使shi用yong具ju有you高gao速su實shi時shi傳chuan輸shu特te性xing的de一yi些xie總zong線xian標biao準zhun和he協xie議yi。這zhe一yi類lei總zong線xian標biao準zhun主zhu要yao有you時shi間jian觸chu發fa協xie議yi(TTP)、Byteflight和FlexRay。TTP是一個應用於分布式實時控製係統的完整的通信協議,能夠支持多種容錯策略,具有節點恢複和再整合功能;BMW公司的Byteflightkeyongyuqichexiankongxitongdewangluotongxin,qitedianshijinengmanzumouxiegaoyouxianjixiaoxixuyaoshijianchufa,yibaozhengquedingyanchideyaoqiu,younengmanzumouxiexiaoxixuyaoshijianchufa,xuyaozhongduanchulideyaoqiu;FlexRay是一種特別適合下一代汽車應用的網絡通信係統,具有容錯功能和確定的消息傳輸時間,能夠滿足汽車控製係統的高速率通信要求。
(3)動力電源技術。在EHB係統中,由於製動力矩由液壓提供,所以良好設計的14V電壓可以滿足要求;而在EMB係統中,由於製動力矩直接由電機提供,使得所需電源功率增大,而提高電壓是增大功率的好方法,所以傳統的14V係統不再能很好地滿足要求;在SBW係統中,ECU、2個冗餘轉矩反饋電動機和2個冗餘轉向電動機,其總功率大約在550~880W,所需電源能量相當大。如何提供足夠的電能保證係統的穩定運行成為解決問題的關鍵,42V電壓係統的研究和電動汽車的深入研究為此技術的解決提供了平台,為線控技術的廣泛應用打下了基礎。
(4)容rong錯cuo控kong製zhi技ji術shu。為wei了le滿man足zu汽qi車che可ke靠kao性xing與yu安an全quan性xing要yao求qiu,線xian控kong係xi統tong必bi須xu采cai用yong容rong錯cuo控kong製zhi技ji術shu,容rong錯cuo控kong製zhi設she計ji方fang法fa有you硬ying件jian冗rong餘yu方fang法fa和he解jie析xi冗rong餘yu方fang法fa2種。硬件冗餘方法主要是通過對重要部件及易發生故障部件提供備份,以提高係統的容錯性能;解析冗餘方法主要是通過設計控製器的軟件來提高整個係統的冗餘度,從而改善係統的容錯性能。在SBW係統中,相對於ECU來(lai)說(shuo),傳(chuan)感(gan)器(qi)和(he)執(zhi)行(xing)機(ji)構(gou)更(geng)易(yi)發(fa)生(sheng)故(gu)障(zhang),一(yi)些(xie)傳(chuan)感(gan)器(qi)和(he)執(zhi)行(xing)機(ji)構(gou)間(jian)存(cun)在(zai)著(zhe)冗(rong)餘(yu),冗(rong)餘(yu)是(shi)實(shi)現(xian)容(rong)錯(cuo)控(kong)製(zhi)的(de)基(ji)礎(chu),一(yi)旦(dan)某(mou)部(bu)件(jian)發(fa)生(sheng)故(gu)障(zhang),利(li)用(yong)冗(rong)餘(yu)關(guan)係(xi)可(ke)用(yong)其(qi)他(ta)部(bu)件(jian)代(dai)替(ti)故(gu)障(zhang)部(bu)件(jian),以(yi)消(xiao)除(chu)故(gu)障(zhang)。相(xiang)對(dui)傳(chuan)感(gan)器(qi)和(he)執(zhi)行(xing)機(ji)構(gou)來(lai)說(shuo),ECU的可靠性較高,但一旦ECU出現故障時,後果更為嚴重,係統不能進行任何操作。基於容錯控製技術的SBW係xi統tong,在zai不bu影ying響xiang係xi統tong控kong製zhi功gong能neng的de情qing況kuang下xia,容rong錯cuo控kong製zhi技ji術shu提ti高gao了le轉zhuan向xiang係xi統tong的de可ke靠kao性xing,保bao證zheng了le車che輛liang的de正zheng常chang行xing駛shi及ji安an全quan性xing。而er可ke靠kao性xing和he安an全quan性xing是shi製zhi約yueSBW係統應用的主要瓶頸之一。當SBW係統的可靠性和安全性能夠達到普通動力轉向係統水平時,其產業化也就指日可待了。
線控技術的發展
在輪式工業車輛上,線控製動係統特別是EHB,得到較為廣泛應用。工業車輛上采用線控製動係統解決了氣壓或氣頂液式製動係統製動滯後時間長、需另外增設氣動係統、體積大、重量及結構龐大、易yi造zao成cheng排pai氣qi汙wu染ran等deng幾ji大da缺que點dian,從cong而er保bao證zheng車che輛liang行xing駛shi的de安an全quan性xing。並bing且qie係xi統tong能neng提ti供gong柔rou性xing控kong製zhi,形xing成cheng多duo種zhong形xing式shi多duo種zhong用yong途tu的de製zhi動dong係xi統tong如ru遠yuan程cheng線xian控kong製zhi動dong、防抱死以及牽引控製等,這些能夠改進工業車輛控製的係統得到廣泛應用。
混合線控製動係統是一種新型的製動係統,該係統由德爾福公司推出,主要用於乘用車、SUVheqingxingqiche。zhezhongxitongjiangchengweicaiyongdianzikongzhidedianzhidongxiankongjishudezhongyaojichu,tayonghoulundiandongzhidongqianlaidaitichuantonghoulunyeyazhidongqian,bingyudiandongzhuchezhidongjicheng,erchuantongdeyeyazhidongqian/真空助力器仍應用於前輪製動,其結構如圖3所示。

這種混合型製動係統能使車載的防抱製動係統、牽引力控製係統、車輛穩定控製係統更好發揮功能,提供更好的製動操縱感覺和更好的響應。而且該係統將為諸如電駐車製動、上坡行駛防滑、車輛起步助力、車(che)輛(liang)下(xia)坡(po)行(xing)駛(shi)提(ti)供(gong)新(xin)功(gong)能(neng)。這(zhe)種(zhong)新(xin)技(ji)術(shu)將(jiang)簡(jian)化(hua)車(che)輛(liang)的(de)構(gou)件(jian)組(zu)成(cheng),並(bing)提(ti)供(gong)更(geng)大(da)的(de)內(nei)部(bu)空(kong)間(jian)布(bu)置(zhi)的(de)自(zi)由(you)度(du)。該(gai)係(xi)統(tong)的(de)後(hou)輪(lun)電(dian)製(zhi)動(dong)鉗(qian)與(yu)一(yi)台(tai)直(zhi)流(liu)電(dian)機(ji)和(he)機(ji)械(xie)變(bian)速(su)傳(chuan)動(dong)裝(zhuang)置(zhi)組(zu)成(cheng)一(yi)體(ti),外(wai)形(xing)尺(chi)寸(cun)隻(zhi)稍(shao)微(wei)大(da)於(yu)傳(chuan)統(tong)液(ye)壓(ya)製(zhi)動(dong)鉗(qian)。用(yong)嵌(qian)入(ru)式(shi)微(wei)處(chu)理(li)器(qi)控(kong)製(zhi)“智能型”後輪電製動鉗,為後輪製動提供快速而平順的操作和“容錯控製”性能。
由於線控係統的可靠性、容錯技術、生產成本、傳感器精度、xudianchidianyahegonglvdengyinsudeyingxiang,xiankongxitongmuqianhaizhinengzaixiaofanweineiyingyong。dansuizhedianzichanpinchengbendejiangdi,dipankongzhijishudezhubuwanshan,qichekaifadejieneng、環保和安全要求的日益強烈和混合動力電動汽車、燃料電池電動汽車、純電動汽車等新型汽車的廣泛深入研究,線控技術在普通車輛上的應用將成為現實。
特別推薦
- 噪聲中提取真值!瑞盟科技推出MSA2240電流檢測芯片賦能多元高端測量場景
- 10MHz高頻運行!氮矽科技發布集成驅動GaN芯片,助力電源能效再攀新高
- 失真度僅0.002%!力芯微推出超低內阻、超低失真4PST模擬開關
- 一“芯”雙電!聖邦微電子發布雙輸出電源芯片,簡化AFE與音頻設計
- 一機適配萬端:金升陽推出1200W可編程電源,賦能高端裝備製造
技術文章更多>>
- 三星上演罕見對峙:工會集會討薪,股東隔街抗議
- 摩爾線程實現DeepSeek-V4“Day-0”支持,國產GPU適配再提速
- 築牢安全防線:智能駕駛邁向規模化應用的關鍵挑戰與破局之道
- GPT-Image 2:99%文字準確率,AI生圖告別“鬼畫符”
- 機器人馬拉鬆的勝負手:藏在主板角落裏的“時鍾戰爭”
技術白皮書下載更多>>
- 車規與基於V2X的車輛協同主動避撞技術展望
- 數字隔離助力新能源汽車安全隔離的新挑戰
- 汽車模塊拋負載的解決方案
- 車用連接器的安全創新應用
- Melexis Actuators Business Unit
- Position / Current Sensors - Triaxis Hall
熱門搜索
Tektronix
Thunderbolt
TI
TOREX
TTI
TVS
UPS電源
USB3.0
USB 3.0主控芯片
USB傳輸速度
usb存儲器
USB連接器
VGA連接器
Vishay
WCDMA功放
WCDMA基帶
Wi-Fi
Wi-Fi芯片
window8
WPG
XILINX
Zigbee
ZigBee Pro
安規電容
按鈕開關
白色家電
保護器件
保險絲管
北鬥定位
北高智

