在低壓H橋應用中減小布板尺寸和電池消耗的方法
發布時間:2021-06-09 責任編輯:wenwei
【導讀】在電機驅動的樓宇自動化和電網基礎設施應用(例如智能電表、智能鎖、互聯網協議(IP)網絡攝像頭和可視門鈴)中,有多種設計低壓係統的方法,如圖1所示。

圖1:電池供電係統:可視門鈴、智能電表和電子智能鎖
為這些應用設計電機驅動係統時,常見的挑戰包括:滿足持久、彈性和安全的電機運行需求;不斷縮小的印刷電路板(PCB)空間;以及滿足各種係統要求。在考慮電機驅動器電流消耗時,需要特別關注:集成電路(IC)和必要的元件板尺寸;設計簡化、靈活性和可擴展性,以滿足多種平台類型的需求。
降低功耗
對於智能鎖、可視門鈴、煤mei氣qi表biao和he水shui表biao等deng電dian池chi供gong電dian和he電dian機ji驅qu動dong的de係xi統tong,設she計ji的de一yi個ge重zhong點dian在zai於yu通tong過guo在zai不bu主zhu動dong驅qu動dong電dian機ji時shi保bao持chi低di電dian流liu消xiao耗hao來lai降jiang低di整zheng體ti功gong耗hao,使shi得de消xiao費fei者zhe不bu必bi經jing常chang更geng換huan電dian池chi。如ru果guo您nin對dui這zhe些xie應ying用yong的de實shi現xian感gan興xing趣qu,TI提供了適用於電子智能鎖和IP網絡攝像機紅外截止濾光器的參考設計。
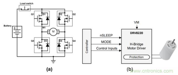
下麵我們將使用如下器件來比較兩種在不驅動電機時降低H橋功耗的方法:
● 電池和電機驅動電路之間的離散負載開關,用於連接或移除電源;
● TI的DRV8210 等器件,具有專用的低功耗睡眠模式,其典型睡眠電流為37nA。
與第一種器件相比,第二種器件減少了多達50%的PCB空間,並在連接H橋電源時去除了功耗元件。請參閱圖2。

圖2:(a) 使用外部截斷開關、具有低功耗睡眠功能的H橋的簡單實現;(b)有自動睡眠模式的TI DRV8210
減小PCB和電機驅動子係統尺寸
現代智能電表和其他低壓電機驅動應用變得越來越先進,集成了傳感、無線和有線通信、電源管理和許多其他模塊,如圖3所示。

圖3:旋轉式水表的參考設計
這些模塊的數量眾多,這意味著必須確保諸如電機驅動器和周圍元件之類的子係統使用盡可能少的PCB空間。圖4示出了一種常用的離散H橋實現,用於驅動低壓有刷直流電機。然而,該H橋不具備一些必要的功能,如過流保護、欠壓鎖定、熱關斷和死區時間控製,這需要額外的固件和硬件方麵的工作。

圖4:H橋和基礎周圍電路的離散實現;PCB麵積為16mm x 25mm或400mm2
與離散實現相比,DRV8220等電機驅動器(其封裝規格為4mm2或1.92mm2)可將PCB空間減少93%或以上,如圖5所示。查看技術文檔“離散還是集成,風險並不那麼大”以詳細了解我們的電機驅動器如何減少布板空間和元件數量。此外,包括DRV8220在內的所有TI有刷直流電機驅動器都提供集成的死區時間控製和針對過熱、欠壓鎖定和過流事件的保護功能,從而減少了對額外元件的需求,進一步減小了PCB空間。

圖5:DRV8220DSG集成電機驅動器布局;PCB麵積為4.5mm x 4.4mm,或19.8mm2
設計靈活性、簡化、可重用性和可擴展性
樓宇自動化、電網基礎設施和個人電子產品中的許多應用程序都有多個具有不同係統要求的平台。以設計皂液器、自動馬桶、紙巾分配器和類似應用的智能衛生設備公司為例,如圖6所示。這些應用需要不同類型的自動化負載:用於分配閥的雙向有刷直流電機、用於衝洗定量閥的鎖上螺線管和用於紙巾分配的單向有刷直流電機。

圖6:常見的電機驅動智能衛生設備應用
理li想xiang情qing況kuang下xia,你ni可ke以yi針zhen對dui所suo有you這zhe些xie場chang景jing使shi用yong靈ling活huo的de解jie決jue方fang案an,但dan這zhe通tong常chang需xu要yao花hua費fei大da量liang時shi間jian和he精jing力li來lai尋xun找zhao在zai電dian壓ya和he電dian流liu範fan圍wei內nei支zhi持chi引yin腳jiao兼jian容rong的de離li散san元yuan件jian或huoIC。實現這種簡化、可擴展性和接口靈活性能夠使用相同或相似驅動器驅動不同電機、繼電器、螺線管和其他類型負載。此外,還考慮到了設計的可重用性,從而大大縮短上市時間。有關DRV8210電機驅動器係列如何幫助實現這些優勢的更多詳細信息,請參閱DRV8210數據表的第9節。
如本文所述,樓宇自動化和電網基礎設施應用中的眾多低壓和電池供電平台要求電機驅動器具有靈活、可擴展和易於設計的特點。同時,這些電機驅動係統必須提供強大的低功耗睡眠模式,以最大限度地延長電池運行時間,並且隻占用PCB一小部分麵積,以便為其它係統元件留出足夠的空間。查看低壓H橋電機驅動器,了解有關TI如何實現小尺寸、低功耗和設計可擴展性這些優勢的更多信息。
免責聲明:本文為轉載文章,轉載此文目的在於傳遞更多信息,版權歸原作者所有。本文所用視頻、圖片、文字如涉及作品版權問題,請聯係小編進行處理。
推薦閱讀:
特別推薦
- 噪聲中提取真值!瑞盟科技推出MSA2240電流檢測芯片賦能多元高端測量場景
- 10MHz高頻運行!氮矽科技發布集成驅動GaN芯片,助力電源能效再攀新高
- 失真度僅0.002%!力芯微推出超低內阻、超低失真4PST模擬開關
- 一“芯”雙電!聖邦微電子發布雙輸出電源芯片,簡化AFE與音頻設計
- 一機適配萬端:金升陽推出1200W可編程電源,賦能高端裝備製造
技術文章更多>>
- 算力爆發遇上電源革新,大聯大世平集團攜手晶豐明源線上研討會解鎖應用落地
- 築基AI4S:摩爾線程全功能GPU加速中國生命科學自主生態
- 一秒檢測,成本降至萬分之一,光引科技把幾十萬的台式光譜儀“搬”到了手腕上
- AI服務器電源機櫃Power Rack HVDC MW級測試方案
- 突破工藝邊界,奎芯科技LPDDR5X IP矽驗證通過,速率達9600Mbps
技術白皮書下載更多>>
- 車規與基於V2X的車輛協同主動避撞技術展望
- 數字隔離助力新能源汽車安全隔離的新挑戰
- 汽車模塊拋負載的解決方案
- 車用連接器的安全創新應用
- Melexis Actuators Business Unit
- Position / Current Sensors - Triaxis Hall
熱門搜索
微波功率管
微波開關
微波連接器
微波器件
微波三極管
微波振蕩器
微電機
微調電容
微動開關
微蜂窩
位置傳感器
溫度保險絲
溫度傳感器
溫控開關
溫控可控矽
聞泰
穩壓電源
穩壓二極管
穩壓管
無焊端子
無線充電
無線監控
無源濾波器
五金工具
物聯網
顯示模塊
顯微鏡結構
線圈
線繞電位器
線繞電阻





