用複位控製器IC減小繼電器線圈電流
發布時間:2021-04-02 來源:Peter Baxter 責任編輯:wenwei
【導讀】本設計實例顯示了如何在一個繼電器線圈驅動電路中用一個63¢(Q=1)微處理器複位電壓檢測器IC來顯著減小線圈的保持電流。
如果問一個小型歐姆龍G5V-2雙刀雙擲繼電器的線圈電流大約是多少,大多數人會估計在25mA左右,而實測電流卻為100mA。然而一旦繼電器動作後,大部分繼電器需要的保持電流僅為吸合電流的5%。即使是下麵例子中給出的微型歐姆龍G5V-1單刀雙擲繼電器,在5V工作時的線圈電流也有30mA。
shichangshangyoudaliangyongyujianxiaobaochidianliudechengshudianlu。xuduoshejishijiyulisandeyuanqijian,liyongdarongliangdedianjiedianrongjinxingshixukongzhi。churenyiliaodeshi,benwenjieshaodefangfazaiqitadifangmeiyoubeitijiguo。
使用兩根I/O端口線

圖1:一個非常簡單的方法:用第二個I/O端口線來開關較小的驅動電流
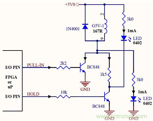
如果可以的話,用兩個輸出來控製一個繼電器將會是最合理的方法:用其中一個I/O端口使繼電器吸合,用另一個I/O端口使繼電器保持吸合。首先將兩個端口都置為高電平,但在約20ms後,將吸合(PULL-IN)信號返回低電平,而將保持(HOLD)信號處於高電平,直到需要釋放繼電器時為止。
在HOLD晶體管的集電極和繼電器線圈之間是一個限流/降壓元件,如電阻、穩壓二極管或者是二極管串。這些元器件的耗散功率都很小(在10mW至25mW之間)。
使用複位電壓檢測器
一般情況下隻有一根控製線可用。這裏是一個理想的吸合脈衝(單穩態)解決方案。

圖2:用一個高電平有效的複位芯片來產生吸合電流脈衝,MCP101和ZVN3306F可以很好地與各種繼電器一起使用;類似的器件也可以很好地工作(如MAX810)
小型SOT-23微處理器(μP)複(fu)位(wei)控(kong)製(zhi)器(qi)比(bi)較(jiao)理(li)想(xiang)。低(di)電(dian)平(ping)有(you)效(xiao)輸(shu)出(chu)元(yuan)件(jian)在(zai)漏(lou)極(ji)開(kai)路(lu)時(shi)可(ke)以(yi)直(zhi)接(jie)使(shi)用(yong),能(neng)夠(gou)吸(xi)入(ru)足(zu)夠(gou)的(de)電(dian)流(liu),並(bing)能(neng)承(cheng)受(shou)繼(ji)電(dian)器(qi)電(dian)壓(ya)。其(qi)他(ta)情(qing)況(kuang)下(xia),建(jian)議(yi)用(yong)高(gao)電(dian)平(ping)有(you)效(xiao)輸(shu)出(chu)芯(xin)片(pian)來(lai)驅(qu)動(dong)晶(jing)體(ti)管(guan)。
幾點注意事項
驅動MOSFET和雙極型晶體管的所有電流來自控製線。因此,要盡量保持NPNjijidianliuzugouxiao,yifangzhigaodianpingshidedianyadieluo。ruguokongzhidianyadabudaodianyajianceqideyuzhidianping,fuweimaichongbuhuichansheng。yongyigegongzuodianyakeyibiyuzhidianpinggaohenduodefuweiIC可以很容易滿足設計需求。
大多數繼電器的數據手冊顯示吸合時間不超過10ms。很多微處理器複位芯片可產生一個100ms或者更長的脈衝,如果沒有最小功耗的限製要求,這樣做沒有任何問題。
LED狀態指示
在用平台概念開發原型時,在一些特殊節點加上LED是很有效的——可以幫助軟件開發人員快速發現代碼是否激活了電路。這能減少用示波器探測這些點的需求。

圖3:如果包含LED狀態指示,那就將它們放在限流/降壓器件的兩側
LED製造商經常不詳細說明他們的LED是否能在1mA或更低電流下正常工作,然而許多LED是可以的。較小尺寸的(如0402封裝)LED通常是理想的選擇。下麵推薦一些1mA係列的LED——但是沒有驗證過。

表1,小電流LED
這個元件能買到嗎?

圖4:能實現這種設計的商用IC將很受市場的歡迎
用一個稍加擴展的複位IC就能實現單芯片繼電器驅動解決方案,而且我認為它將成為非常成功的商用器件。畢竟,我們還要在很長一段時間內驅動繼電器工作。
免責聲明:本文為轉載文章,轉載此文目的在於傳遞更多信息,版權歸原作者所有。本文所用視頻、圖片、文字如涉及作品版權問題,請聯係小編進行處理。
推薦閱讀:
特別推薦
- 噪聲中提取真值!瑞盟科技推出MSA2240電流檢測芯片賦能多元高端測量場景
- 10MHz高頻運行!氮矽科技發布集成驅動GaN芯片,助力電源能效再攀新高
- 失真度僅0.002%!力芯微推出超低內阻、超低失真4PST模擬開關
- 一“芯”雙電!聖邦微電子發布雙輸出電源芯片,簡化AFE與音頻設計
- 一機適配萬端:金升陽推出1200W可編程電源,賦能高端裝備製造
技術文章更多>>
- 芯科科技Tech Talks與藍牙亞洲大會聯動,線上線下賦能物聯網創新
- 冬季續航縮水怎麼辦?揭秘熱管理係統背後的芯片力量
- 從HDMI 2.1到UFS 5.0:SmartDV以領先IP矩陣夯實邊緣計算基石
- 小空間也能實現低噪供電!精密測量雙極性電源選型指南,覆蓋小功率到大電流全場景
- 直擊藍牙亞洲大會 2026:Nordic 九大核心場景演繹“萬物互聯”新體驗
技術白皮書下載更多>>
- 車規與基於V2X的車輛協同主動避撞技術展望
- 數字隔離助力新能源汽車安全隔離的新挑戰
- 汽車模塊拋負載的解決方案
- 車用連接器的安全創新應用
- Melexis Actuators Business Unit
- Position / Current Sensors - Triaxis Hall
熱門搜索
創智成
磁傳感器
磁環電感
磁敏三極管
磁性存儲器
磁性元件
磁珠電感
存儲器
大功率管
單向可控矽
刀開關
等離子顯示屏
低頻電感
低通濾波器
低音炮電路
滌綸電容
點膠設備
電池
電池管理係統
電磁蜂鳴器
電磁兼容
電磁爐危害
電動車
電動工具
電動汽車
電感
電工電路
電機控製
電解電容
電纜連接器





