如何設計汽車瞬態和過流保護濾波器
發布時間:2020-12-09 責任編輯:wenwei
【導讀】如(ru)今(jin)在(zai)世(shi)界(jie)的(de)某(mou)個(ge)地(di)方(fang),已(yi)經(jing)有(you)汽(qi)車(che)工(gong)程(cheng)師(shi)開(kai)始(shi)構(gou)想(xiang)新(xin)的(de)汽(qi)車(che)信(xin)息(xi)娛(yu)樂(le)係(xi)統(tong),但(dan)該(gai)係(xi)統(tong)在(zai)未(wei)來(lai)五(wu)年(nian)或(huo)更(geng)長(chang)時(shi)間(jian)內(nei)不(bu)會(hui)實(shi)現(xian)。這(zhe)是(shi)因(yin)為(wei),信(xin)息(xi)娛(yu)樂(le)係(xi)統(tong)應(ying)用(yong)對(dui)電(dian)源(yuan)有(you)很(hen)多(duo)要(yao)求(qiu),而(er)且(qie)該(gai)應(ying)用(yong)目(mu)前(qian)僅(jin)處(chu)於(yu)概(gai)念(nian)階(jie)段(duan)。隨(sui)著(zhe)信(xin)息(xi)娛(yu)樂(le)係(xi)統(tong)具(ju)有(you)日(ri)益(yi)複(fu)雜(za)的(de)電(dian)子(zi)功(gong)能(neng),其(qi)所(suo)需(xu)的(de)集(ji)成(cheng)電(dian)路(lu)(IC)數量越來越多,而且這些IC都會共享12V電池的功率。
設計電源架構時需要加入電源調節和保護功能,這樣才能確保係統在出現各種瞬態事件時良好運行。
在這篇文章中,我將介紹應該注意的幾種典型瞬態,以及TI如何幫助滿足瞬態保護需求。
典型瞬態
在四種常見場景中可能會發生瞬變。
圖1所示為第一種場景,即在交流發電機給電池充電的過程中,電池斷開導致的負載突降事件。負載突降會導致電壓上升;交流發電機的集中式鉗位電路將出現35V的最大電壓。

圖1:12V係統的負載突降曲線
圖2所示為第二種場景,即電源斷開時,在與電感負載並聯的模塊中產生較大的負電壓峰值(如國際標準化組織 [ISO]7637-2測試脈衝1)。

圖2:ISO 7637-2測試脈衝
圖3所示為第三種場景,即係統的大容量電容在啟動期間導致浪湧電流,它會在電容器充電時引發更大的電流。

圖3:啟動期間的浪湧電流曲線(具有較大的容性負載)
第四種場景是電池電壓降低。圖4所示為冷啟動,即發動機在環境溫度低的條件下啟動。

圖4:典型的冷啟動波形
瞬態保護
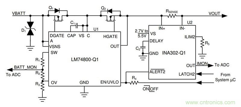
提供瞬態保護的一種方法是使用理想二極管控製器。如圖5所示,使用電流感應放大器和理想二極管控製器可以實現額外的過流保護,從而提供優於濾波和電源調節的全麵保護解決方案。

圖5:汽車瞬態和過流保護濾波器保護方框圖
負載突降保護
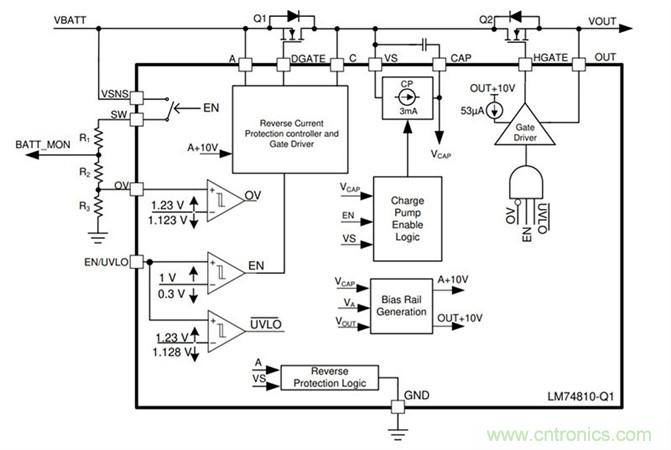
LM74810-Q1 利用過壓可調節特性,可在不需要的負載突降事件中提供保護。如圖6所示,LM74810-Q1的OV引腳可使用比較器發送出現過壓事件的信號。這會斷開用於驅動Q2金屬氧化物半導體場效應晶體管(MOSFET)的HGATE電壓。額定電壓較低的下遊元件沒有輸入端發生瞬變時所需的電壓範圍,而將連接至OV引腳的電阻分壓器調整至您所需的閾值,則可以使用此類下遊元件。LM74810-Q1器件的額定輸入電壓最大為65V,可在發生35V峰值電壓的瞬態事件時繼續工作。

圖6:具有過壓保護功能的LM74800典型方框圖
負電壓瞬態保護
LM74810-Q1,連同適當的MOSFET和輸入端瞬態電壓抑製器(TVS),可在發生ISO 7637-2測試脈衝1等高負電壓瞬變時為係統提供保護。如果輸入電壓為負,則LM74810-Q1關斷並將DGATE拉低。然後,圖6中Q1的體二極管為係統提供反向電壓保護,並防止產生負電流。一旦輸入電壓恢複標稱值,LM74810-Q1則重新導通,並使MOSFET正常工作。
TVS二極管可在ISO 7637-2測試脈衝1(典型值100V或以上)產生較大的負電壓尖峰時保護LM74810-Q1。輸入端TVS的擊穿電壓應在35V負載突降和LM74810-Q1的65V最大額定電壓之間。出現負電壓時,TVS二極管擊穿電壓應高於電池反向連接時的電壓,同時也要低至使TVS的負鉗位電壓不超過Q1 MOSFET兩端的電壓。
浪湧電流限製
LM74810-Q1具有浪湧電流限製功能,可在啟動期間控製電流大小。輸出端電容會限製電流,從而確保元件內不會流經超出安全工作範圍內的電流。
如圖7所示,向LM74810-Q1的HGATE引腳添加電阻電容(RC)可減慢啟動期間的HGATE電壓斜升,從而實現浪湧電流限製。

圖7:通過LM7480x-Q1提供浪湧電流限製功能

過流保護
INA302-Q1 通過兩個獨立可調的閾值比較器輸出進行過流檢測。將低電平有效的比較器輸出連接至LM74810-Q1的使能引腳,可使 MOSFET 在出現過流時關斷。ALERT2比較器可靈活調節輸出信號的延遲,這在正常運行期間出現電流小幅升高、但不必觸發過流保護功能時非常有用。你可以通過更改器件DELAY引腳的電容器值來調整延遲持續時間,也可以通過 INA302-Q1 的ILIM引腳來調節過流事件的電流閾值;請參閱圖8中的R5。

圖 8:實現可調節的過壓和過流保護
低壓瞬態保護
冷(leng)啟(qi)動(dong)和(he)熱(re)啟(qi)動(dong)事(shi)件(jian)會(hui)導(dao)致(zhi)係(xi)統(tong)發(fa)生(sheng)低(di)壓(ya)瞬(shun)變(bian)。在(zai)這(zhe)類(lei)事(shi)件(jian)中(zhong),輸(shu)入(ru)電(dian)壓(ya)低(di)於(yu)輸(shu)出(chu)電(dian)壓(ya),就(jiu)會(hui)產(chan)生(sheng)負(fu)電(dian)流(liu)。對(dui)於(yu)需(xu)要(yao)維(wei)持(chi)正(zheng)常(chang)運(yun)行(xing)的(de)係(xi)統(tong)而(er)言(yan),負(fu)電(dian)流(liu)需(xu)要(yao)引(yin)起(qi)注(zhu)意(yi)。由(you)於(yu)輸(shu)出(chu)電(dian)壓(ya)會(hui)在(zai)存(cun)在(zai)輸(shu)出(chu)電(dian)容(rong)時(shi)降(jiang)低(di),因(yin)此(ci),要(yao)確(que)保(bao)電(dian)流(liu)不(bu)會(hui)流(liu)回(hui)電(dian)池(chi),需(xu)要(yao)反(fan)向(xiang)電(dian)流(liu)阻(zu)斷(duan)功(gong)能(neng)。
由於LM74810-Q1可持續監測Q1 MOSFET A引腳和C引腳之間的壓降,因此可提供低壓瞬態保護。如圖9和10所示,在正常工作期間,Q1兩端的電壓為正,電流流入負載。在輸入電壓低於輸出電壓等可能產生反向電流的場景中,LM74810-Q1會在Q1兩端電壓達到–4.5mV時快速響應,並關斷MOSFET,從而防止產生直流反向電流。

圖9:LM74810-Q1監測Q1 MOSFET兩端的壓降,從而確保不產生直流反向電流

圖10:當MOSFET兩端的壓降達到–4.5mV時,驅動Q1邏輯門電路的DGATE將拉低,從而提供反向電流阻斷
在嚴苛的汽車環境內實現靈活性
通(tong)過(guo)在(zai)輸(shu)入(ru)端(duan)提(ti)供(gong)先(xian)進(jin)的(de)係(xi)統(tong)保(bao)護(hu),設(she)計(ji)人(ren)員(yuan)可(ke)提(ti)高(gao)設(she)計(ji)的(de)靈(ling)活(huo)性(xing)。這(zhe)些(xie)保(bao)護(hu)器(qi)件(jian)不(bu)僅(jin)不(bu)會(hui)影(ying)響(xiang)係(xi)統(tong)的(de)正(zheng)常(chang)運(yun)行(xing),而(er)且(qie)在(zai)汽(qi)車(che)內(nei)嚴(yan)苛(ke)的(de)電(dian)氣(qi)環(huan)境(jing)中(zhong)提(ti)供(gong)保(bao)護(hu),更(geng)重(zhong)要(yao)的(de)是(shi),還(hai)能(neng)通(tong)過(guo)更(geng)多(duo)的(de)選(xuan)擇(ze)機(ji)會(hui),推(tui)動(dong)汽(qi)車(che)係(xi)統(tong)內(nei)其(qi)餘(yu)部(bu)分(fen)的(de)創(chuang)新(xin)。
另(ling)外(wai),與(yu)分(fen)立(li)式(shi)方(fang)案(an)相(xiang)比(bi),與(yu)上(shang)述(shu)器(qi)件(jian)類(lei)似(si)的(de)緊(jin)湊(cou)型(xing)雙(shuang)器(qi)件(jian)保(bao)護(hu)係(xi)統(tong)能(neng)顯(xian)著(zhu)減(jian)小(xiao)總(zong)解(jie)決(jue)方(fang)案(an)尺(chi)寸(cun)。更(geng)小(xiao)的(de)解(jie)決(jue)方(fang)案(an)尺(chi)寸(cun)可(ke)為(wei)信(xin)息(xi)娛(yu)樂(le)係(xi)統(tong)的(de)其(qi)他(ta)部(bu)分(fen)提(ti)供(gong)更(geng)多(duo)空(kong)間(jian),有(you)助(zhu)於(yu)實(shi)現(xian)更(geng)多(duo)創(chuang)新(xin)。
我們希望此設計不僅能保護您的係統,還能幫助您快速升級設計方案。
請參閱參考設計《汽車瞬態和過流保護濾波器參考設計》。
推薦閱讀:
特別推薦
- 噪聲中提取真值!瑞盟科技推出MSA2240電流檢測芯片賦能多元高端測量場景
- 10MHz高頻運行!氮矽科技發布集成驅動GaN芯片,助力電源能效再攀新高
- 失真度僅0.002%!力芯微推出超低內阻、超低失真4PST模擬開關
- 一“芯”雙電!聖邦微電子發布雙輸出電源芯片,簡化AFE與音頻設計
- 一機適配萬端:金升陽推出1200W可編程電源,賦能高端裝備製造
技術文章更多>>
- 1200餘家企業齊聚深圳,CITE2026打造電子信息產業創新盛宴
- 掌握 Gemini 3.1 Pro 參數調優的藝術
- 築牢安全防線:電池擠壓試驗機如何為新能源產業護航?
- Grok 4.1 API 實戰:構建 X 平台實時輿情監控 Agent
- 電源芯片國產化新選擇:MUN3CAD03-SF助力物聯網終端“芯”升級
技術白皮書下載更多>>
- 車規與基於V2X的車輛協同主動避撞技術展望
- 數字隔離助力新能源汽車安全隔離的新挑戰
- 汽車模塊拋負載的解決方案
- 車用連接器的安全創新應用
- Melexis Actuators Business Unit
- Position / Current Sensors - Triaxis Hall
熱門搜索




