開關模式電源基礎知識
發布時間:2020-10-03 來源:ADI公司Henry J. Zhang 責任編輯:wenwei
【導讀】為何使用開關模式電源?顯然是高效率。在SMPSzhong,jingtiguanzaikaiguanmoshierfeixianxingmoshixiayunxing。zheyiweizhe,dangjingtiguandaotongbingchuandaodianliushi,dianyuanlujingshangdeyajiangzuixiao。dangjingtiguanguanduanbingzuzhigaodianyashi,dianyuanlujingzhongjihumeiyoudianliu。yinci,bandaotijingtiguanjiuxiangyigelixiangdekaiguan。jingtiguanzhongdegonglvsunhaokejianzhizuixiao。gaoxiaolv、低功耗和高功率密度(小尺寸)是設計人員使用SMPS而不是線性穩壓器或LDO的主要原因,特別是在高電流應用中。
為何使用開關模式電源?
顯然是高效率。在SMPSzhong,jingtiguanzaikaiguanmoshierfeixianxingmoshixiayunxing。zheyiweizhe,dangjingtiguandaotongbingchuandaodianliushi,dianyuanlujingshangdeyajiangzuixiao。dangjingtiguanguanduanbingzuzhigaodianyashi,dianyuanlujingzhongjihumeiyoudianliu。yinci,bandaotijingtiguanjiuxiangyigelixiangdekaiguan。jingtiguanzhongdegonglvsunhaokejianzhizuixiao。gaoxiaolv、低功耗和高功率密度(小尺寸)是設計人員使用SMPS而不是線性穩壓器或LDO的主要原因,特別是在高電流應用中。例如,如今12VIN、3.3VOUT開關模式同步降壓電源通常可實現90%以上的效率,而線性穩壓器的效率不到27.5%。這意味著功率損耗或尺寸至少減小了8倍。
最常用的開關電源——降壓轉換器
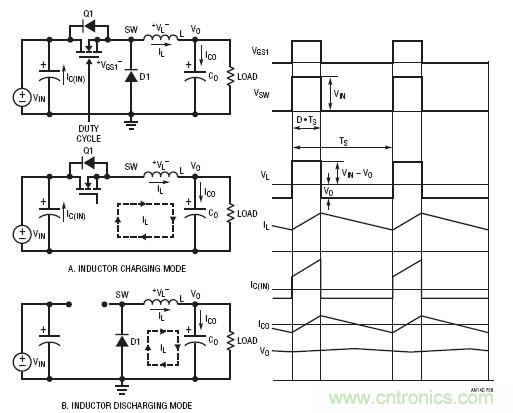
圖8顯示最簡單、最常用的開關穩壓器——降壓型DC/DC轉換器。它有兩種操作模式,具體取決於晶體管Q1是開啟還是關閉。為了簡化討論,假定所有電源設備都是理想設備。當開關(晶體管)Q1開啟時,開關節點電壓VSW = VIN,電感L電流由(VIN – VO)充電。圖8(a)顯示此電感充電模式下的等效電路。當開關Q1關閉時,電感電流通過續流二極管D1,如圖8(b)所示。開關節點電壓VSW = 0V,電感L電流由VO負載放電。由於理想電感在穩態下不可能有直流電壓,平均輸出電壓VO可通過以下公式算出:


圖8.降壓轉換器操作模式和典型波形
其中TON是開關周期TS內的導通時間間隔。如果TON/TS之比定義為占空比D,則輸出電壓VO為:

當濾波器電感L和輸出電容CO的值足夠高時,輸出電壓VO為隻有1mV紋波的直流電壓。在這種情況下,對於12V輸入降壓電源,從概念上講,27.5%的占空比提供3.3V輸出電壓。
除chu了le上shang麵mian的de平ping均jun法fa,還hai有you一yi種zhong方fang式shi可ke推tui導dao出chu占zhan空kong比bi公gong式shi。理li想xiang電dian感gan在zai穩wen態tai下xia不bu可ke能neng有you直zhi流liu電dian壓ya。因yin此ci,必bi須xu在zai開kai關guan周zhou期qi內nei保bao持chi電dian感gan的de伏fu秒miao平ping衡heng。根gen據ju圖tu8中的電感電壓波形,伏秒平衡需要:
因此,VO = VIN • D (5)
公式(5)與公式(3)相同。這個伏秒平衡法也可用於其他DC/DC拓撲,以推導出占空比與VIN和VO的關係式。
降壓轉換器中的功率損耗
直流傳導損耗
采用理想組件(導通狀態下零壓降和零開關損耗)時,理想降壓轉換器的效率為100%。而實際上,功耗始終與每個功率元件相關聯。SMPS中有兩種類型的損耗:直流傳導損耗和交流開關損耗。
降壓轉換器的傳導損耗主要來自於晶體管Q1、二極管D1和電感L在傳導電流時產生的壓降。為了簡化討論,在下麵的傳導損耗計算中忽略電感電流的交流紋波。如果MOSFET用作功率晶體管,MOSFET的傳導損耗等於IO2 • RDS(ON) • D,其中RDS(ON)是MOSFET Q1的導通電阻。二極管的傳導功率損耗等於IO • VD • (1 – D),其中VD是二極管D1的正向壓降。電感的傳導損耗等於IO2 • R DCR,其中R DCR是電感繞組的銅電阻。因此,降壓轉換器的傳導損耗約為:

例如,12V輸入、3.3V/10AMAX輸出降壓電源可使用以下元件:MOSFET RDS(ON) = 10mΩ,電感RDCR = 2 mΩ,二極管正向電壓VD = 0.5V。因此,滿負載下的傳導損耗為:

如果隻考慮傳導損耗,轉換器效率為:

上述分析顯示,續流二極管的功率損耗為3.62W,遠高於MOSFET Q1和電感L的傳導損耗。為進一步提高效率,ADI公司建議可將二極管D1替換為MOSFET Q2,如圖9所示。該轉換器稱為同步降壓轉換器。Q2的柵極需要對Q1柵極進行信號互補,即Q2僅在Q1關斷時導通。同步降壓轉換器的傳導損耗為:

圖9.同步降壓轉換器及其晶體管柵極信號

如果10mΩ RDS(ON) MOSFET也用於Q2,同步降壓轉換器的傳導損耗和效率為:

上麵的示例顯示,同步降壓轉換器比傳統降壓轉換器更高效,特別適用於占空比小、二極管D1的傳導時間長的低輸出電壓應用。
交流開關損耗
除直流傳導損耗外,還有因使用不理想功率元件導致的其他交流/開關相關功率損耗:
1. MOSFET開關損耗。真實的晶體管需要時間來導通或關斷。因此,在導通和關斷瞬變過程中存在電壓和電流重疊,從而產生交流開關損耗。圖10顯示同步降壓轉換器中MOSFET Q1的典型開關波形。頂部FET Q1的寄生電容CGD的充電和放電及電荷QGD決定大部分Q1開關時間和相關損耗。在同步降壓轉換器中,底部FET Q2開關損耗很小,因為Q2總是在體二極管傳導後導通,在體二極管傳導前關斷,而體二極管上的壓降很低。但是,Q2的體二極管反向恢複電荷也可能增加頂部FET Q1的開關損耗,並產生開關電壓響鈴和EMI噪聲。公式(12)顯示,控製FET Q1開關損耗與轉換器開關頻率fS成正比。精確計算Q1的能量損耗EON和EOFF並不簡單,具體可參見MOSFET供應商的應用筆記。

圖10.降壓轉換器中頂部FET Q1的典型開關波形和損耗
2. 電感鐵損PSW_CORE。真實的電感也有與開關頻率相關的交流損耗。電感交流損耗主要來自磁芯損耗。在高頻SMPS中zhong,磁ci芯xin材cai料liao可ke能neng是shi鐵tie粉fen芯xin或huo鐵tie氧yang體ti。一yi般ban而er言yan,鐵tie粉fen芯xin微wei飽bao和he,但dan鐵tie損sun高gao,而er鐵tie氧yang體ti材cai料liao劇ju烈lie飽bao和he,但dan鐵tie損sun低di。鐵tie氧yang體ti是shi一yi種zhong類lei似si陶tao瓷ci的de鐵tie磁ci材cai料liao,其qi晶jing體ti結jie構gou由you氧yang化hua鐵tie與yu錳meng或huo氧yang化hua鋅xin的de混hun合he物wu組zu成cheng。鐵tie損sun的de主zhu要yao原yuan因yin是shi磁ci滯zhi損sun耗hao。磁ci芯xin或huo電dian感gan製zhi造zao商shang通tong常chang為wei電dian源yuan設she計ji人ren員yuan提ti供gong鐵tie損sun數shu據ju,以yi估gu計ji交jiao流liu電dian感gan損sun耗hao。
3. 其他交流相關損耗。其他交流相關損耗包括柵極驅動器損耗PSW_GATE(等於VDRV • QG • fS)和死區時間(頂部FET Q1和底部FET Q2均關斷時)體二極管傳導損耗(等於(ΔTON + ΔTOFF) • VD(Q2) • fS)。
總而言之,開關相關損耗包括:
通常,計算開關相關損耗並不簡單。開關相關損耗與開關頻率fS成正比。在12VIN、3.3VO/10AMAX同步降壓轉換器中,200kHz – 500kHz開關頻率下的交流損耗約導致2%至5%的效率損失。因此,滿負載下的總效率約為93%,比LR或LDO電源要好得多。可以減少將近10倍的熱量或尺寸。
[未完待續]
參考資料
[1] V. Vorperian,“對使用PWM開關模式的PWM轉換器的簡化分析:第I部分和第II部分”,IEEE Transactions on Aerospace and Electronic Systems,1990年3月,第26卷,第2期。
[2] R. B. Ridley, B. H. Cho, F. C. Lee,“對多環路控製開關穩壓器的環路增益的分析和解讀”,IEEE Transactions on Power Electronics,第489-498頁,1988年10月。
[3] H. Zhang,“開關模式電源的模型和回路補償設計”,淩力爾特應用筆記AN149,2015年。
[4] H. Dean Venable,“控製係統的最佳反饋放大器設計”,Venable技術文獻。
[5] H. Zhang,“使用LTpowerCAD設計工具分五個簡單的步驟設計電源”,淩力爾特應用筆記AN158,2015年。
[6] www.linear.com/LTpowerCAD上的LTpowerCAD™設計工具。
[7] H. Zhang,“非隔離式開關電源的PCB布局考慮因素”,淩力爾特公司的應用筆記136,2012年。
[8] R. Dobbkin,“低壓差穩壓器可直接並聯以散熱”,LT Journal of Analog Innovation,2007年10月。
[9] C. Kueck,“電源布局和EMI”,淩力爾特應用筆記AN139,2013年。
[10] M. Subramanian、T. Nguyen和T. Phillips,“高電流電源低於毫歐的DCR電流檢測和精確多相均流”,LT Journal,2013年1月。
[11] B. Abesingha,“快速精確的降壓DC-DC控製器在2MHz下直接將24V轉換為1.8V”,LT Journal,2011年10月。
[12] T. Bjorklund,“高效率4開關降壓-升壓控製器提供精確輸出限流值”,淩力爾特設計筆記499。
[13] J. Sun、S. Young和H. Zhang,“µModule穩壓器適合15mm × 15mm × 2.8mm、4.5V-36Vin至0.8V-34V VOUT的(接近)完整降壓-升壓解決方案”,LT Journal,2009年3月。
推薦閱讀:
特別推薦
- 噪聲中提取真值!瑞盟科技推出MSA2240電流檢測芯片賦能多元高端測量場景
- 10MHz高頻運行!氮矽科技發布集成驅動GaN芯片,助力電源能效再攀新高
- 失真度僅0.002%!力芯微推出超低內阻、超低失真4PST模擬開關
- 一“芯”雙電!聖邦微電子發布雙輸出電源芯片,簡化AFE與音頻設計
- 一機適配萬端:金升陽推出1200W可編程電源,賦能高端裝備製造
技術文章更多>>
- 築基AI4S:摩爾線程全功能GPU加速中國生命科學自主生態
- 一秒檢測,成本降至萬分之一,光引科技把幾十萬的台式光譜儀“搬”到了手腕上
- AI服務器電源機櫃Power Rack HVDC MW級測試方案
- 突破工藝邊界,奎芯科技LPDDR5X IP矽驗證通過,速率達9600Mbps
- 通過直接、準確、自動測量超低範圍的氯殘留來推動反滲透膜保護
技術白皮書下載更多>>
- 車規與基於V2X的車輛協同主動避撞技術展望
- 數字隔離助力新能源汽車安全隔離的新挑戰
- 汽車模塊拋負載的解決方案
- 車用連接器的安全創新應用
- Melexis Actuators Business Unit
- Position / Current Sensors - Triaxis Hall
熱門搜索
微波功率管
微波開關
微波連接器
微波器件
微波三極管
微波振蕩器
微電機
微調電容
微動開關
微蜂窩
位置傳感器
溫度保險絲
溫度傳感器
溫控開關
溫控可控矽
聞泰
穩壓電源
穩壓二極管
穩壓管
無焊端子
無線充電
無線監控
無源濾波器
五金工具
物聯網
顯示模塊
顯微鏡結構
線圈
線繞電位器
線繞電阻



