增強性能的100V柵極驅動器提升先進通信電源模塊的效率
發布時間:2020-09-22 責任編輯:wenwei
【導讀】通訊應用使用基於半橋、全橋或同步降壓功率拓撲的電源模塊。這些拓撲使用高性能半橋驅動器實現高頻操作和高效率。半橋柵極驅動器采用的技術已在業界成功應用了數十年,UCC27282 120-V 2.5A/3.5A半橋驅動器是最新發展成果。
結合新功能與改進的工作範圍,UCC27282具有全新水平的性能表現,以提高電源模塊的穩健性,並在優化功率級設計方麵提供更大的靈活性。
本應用指南將概述UCC27282相對於上一代驅動器的優勢,優化設計並增強穩健性。
前言
隨sui著zhe對dui給gei定ding尺chi寸cun,甚shen至zhi縮suo小xiao尺chi寸cun內nei更geng高gao處chu理li能neng力li的de需xu求qiu,電dian信xin和he數shu據ju通tong信xin設she備bei性xing能neng也ye在zai不bu斷duan增zeng加jia。增zeng加jia的de設she備bei性xing能neng導dao致zhi電dian源yuan需xu求qiu增zeng加jia。必bi須xu從cong空kong間jian利li用yong率lv和he效xiao率lv角jiao度du優you化hua這zhe些xie係xi統tong中zhong的de電dian源yuan。電dian信xin和he數shu據ju通tong信xin係xi統tong的de複fu雜za性xing也ye在zai增zeng加jia,這zhe使shi得de它ta們men更geng容rong易yi受shou到dao噪zao聲sheng和he瞬shun態tai的de影ying響xiang。數shu據ju中zhong心xin的de功gong耗hao越yue來lai越yue受shou到dao關guan注zhu。出chu於yu這zhe個ge原yuan因yin,重zhong點dian在zai於yu提ti高gao效xiao率lv,同tong時shi降jiang低di未wei被bei主zhu動dong使shi用yong的de設she備bei的de待dai機ji或huo空kong閑xian功gong耗hao。大da多duo數shu數shu據ju通tong信xin和he電dian信xin電dian源yuan模mo塊kuai都dou具ju有you使shi能neng功gong能neng,可ke降jiang低di輸shu入ru待dai機ji功gong耗hao。
UCC27282 120V半橋驅動器的新特性
UCC27282 120V半橋驅動器具有多項新特性和參數改進,有助於實現更高水平的電源模塊性能和穩健性。EN引腳上的低電平信號可禁用驅動器,將UCC27282設置為非常低的IDD電流狀態。當禁用電源模塊時,這種非常低的電流將有助於實現非常低的輸入待機功耗。UCC27282 VDD工作範圍已擴展至5.5V至16V。這可以使設計人員優化VDD工作電壓,以實現更低的柵極驅動損耗。UCC27282包括輸入互鎖功能,防止在LI和HI輸入同時為高電平時,兩個柵極驅動器輸出也同時處於高電平狀態。
UCC27282擴展的VDD工作範圍
柵極驅動損耗和傳導損耗
大多數48V VIN電信和數據通信電源模塊設計的柵極驅動器VDD電壓在9V至10V範圍內,使用100V半橋驅動器驅動100V VDS額定功率MOSFET。隨著VGS驅動電壓的降低,柵極驅動損耗降低,許多MOSFET器件的RDS(on)與VGS曲線顯示出8V至10V VGS以上的RDS(on)幾乎沒有降低。選擇驅動器VDD的一項考慮因素是開啟UVLO閾值,以及包括偏置電壓上的負電壓瞬變的一些裕度。對於上一代驅動器,這可能導致選擇驅動器VDD高於最佳柵極驅動和傳導損耗工作點。
CSD19531 100V 5.3mΩ MOSFET Qg 與VGS曲線如圖1所示,RDS(on)與VGS曲線如圖2所示。雖然該MOSFET的RDS(on)規格為VDS = 6V,但可以看到RDS(on)曲線在6V時仍然具有明顯的下降。在VGS = 8V時,曲線變得更平坦。圖1顯示了隨VGS增加的柵極電荷,正如預期,其斜率變化接近閾值電壓。
柵極驅動損耗取決於VDD、開關頻率(FSW)和MOSFET Qg,如下麵的等式1所示。

圖2.CSD19531 RDS(on) 與 VGS
具體的最佳柵極驅動幅度取決於電源傳動係統的工作條件,包括開關頻率和MOSFET RMS電流。此外,關於Qg與VGS曲線以及RDS(on)與VGS曲線的功率MOSFET的特性非常重要。有關優化損耗的指導,請參考TI應用指南“通過調整柵極驅動幅度優化MOSFET特性”。
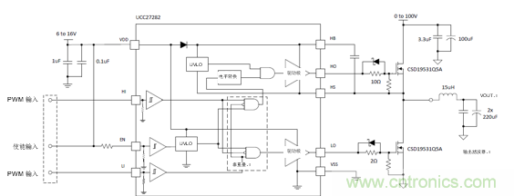
為了說明總功率係、柵極驅動損耗和組合損耗,圖3中所示的同步降壓轉換器在以下條件下進行了測試:VIN=48V,Fsw=200kHz, IOUT=4A(DC), LI/HI死區時間=50ns。

圖3.UCC27282同步降壓測試電路
輸出功率為96W的同步降壓測試電路數據如下圖4所示。可以看到柵極驅動器功耗隨著VDD的增加而增加。功率轉換器損耗在6V和7V VDD時更高,並且在8V VDD和更高電壓下相對穩定。結合的柵極驅動和功率轉換器損耗在8V VDD時最小。該MOSFET不是邏輯電平FET,邏輯電平MOSFET的最佳柵極驅動電壓可能會更低。

圖4.同步降壓柵極驅動、功率轉換器和總功耗
VDD範圍內的柵極驅動強度
之前的測試數據討論涵蓋了柵極驅動損耗和導通損耗與驅動器VDD工作點之間的權衡。柵極驅動器在VDD工作範圍內的另一個重要方麵是保持足夠的驅動強度,尤其是在較低的VDD時。在12V VDD,UCC27282柵極驅動器具有2.5A拉電流和3.5A灌電流的足夠驅動強度,這是大多數100V半橋柵極驅動器規定的工作電壓。雖然柵極驅動強度受UCC27282上VDD電壓水平的影響,但類似的競爭產品的柵極驅動強度在較低的VDD水平時明顯更低,如圖5和圖6所示。

在較低VDD下降低的驅動強度導致VGS上升和下降時間增加,這將增加開關損耗。使用與圖3所示相同的測試電路和相同的工作條件,將競爭產品的柵極驅動器測試數據與在相同條件下工作的UCC27282進行比較。圖7比較了UCC27282和競爭產品器件之間包括柵極驅動器和功率轉換器在內的所有損耗的效率。與競爭產品器件相比,可以看到在6V至10V的VDD範圍內,UCC27282柵極驅動器轉換器效率明顯改善。

圖7.UCC27282和競爭產品同步降壓效率與VDD
UCC27282使能功能
當EN引腳低於1.21V的典型下降閾值時,UCC27282的使能功能將IC設置為非常低的IDD電流狀態並禁用驅動器的LO和HO輸出。當處於禁用狀態時,UCC27282的ISD在VDD = 12V時典型值為7uA。當處於非開關狀態時,這比典型的上一代驅動器低得多,如下麵的圖8所示。圖8比較了處於使能狀態非開關條件和禁用條件的UCC27282 IDD與處於非開關條件的UCC27201A驅動器。UCC27201A的非開關電流是許多早期100V半橋驅動器的典型值。UCC27201A UVLO通常為7.1V,因此IC不會在此UVLO上升閾值以下工作。該UVLO上升閾值也是許多早期100V驅動器的典型值。可以看到UCC27282禁用電流ISD遠低於UCC27201A的IQ。在VDD = 8V時,UCC27201A IQ為297uA,UCC27282 ISD為4.1uA,待機功耗為~2.4mW,而UCC27282為~33uW。在VDD = 10V時,UCC27201A IQ為389uA,而UCC27282 ISD為5.54uA,待機功耗為3.89mW和55.4uW。有關待機功耗和電流比較的詳細信息,參見表1。
如果最終應用需要多個驅動器,則待機功耗的差異與所需驅動器的數量有關。再加上精心設計的監控和偏置電路以及選擇控製器IC,UCC27282可以幫助實現極低的待機功耗。


UCC27282輸入互鎖功能
UCC27282驅動器包含輸入互鎖功能,可防止LO和HO輸出同時處於高電平狀態。包括同步降壓、半橋、全橋和全橋同步整流在內的許多拓撲結構都不能容忍高側和低側MOSFET同tong時shi導dao通tong,否fou則ze可ke能neng會hui發fa生sheng交jiao叉cha導dao通tong,可ke能neng導dao致zhi損sun壞huai。有you許xu多duo事shi件jian可ke能neng導dao致zhi電dian壓ya尖jian峰feng或huo振zhen鈴ling超chao出chu正zheng常chang觀guan測ce的de特te性xing,包bao括kuo短duan路lu或huo靜jing電dian釋shi放fang或huoEFT(電快速瞬變)事件的瞬態等故障情況。這些異常情況可能導致對柵極驅動器輸入信號等關鍵控製信號的幹擾。UCC27282在LO和HO輸出上升沿和下降沿之間沒有強製死區時間,因此控製器仍然可以確定時序,以實現精確的死區時間控製。下麵的圖9說明了LO和HO輸出都處於低電平狀態,對應於LI和HI輸入上的20ns重疊。

總結
UCC27282柵極驅動器具有多種功能,有助於在通信和數據通信模塊中實現更高水平的性能和穩健性。
利用UCC27282,VGS柵極驅動電壓工作範圍可以擴展到更低的水平以實現最佳工作參數,實現最高效率。不同於上一代驅動器,如果最佳工作點為8V或9V VDD範圍,UCC27282驅動器將具有更大的偏置電壓瞬變或壓降裕度,而不會觸發UVLO關斷。
與競爭產品器件相比,UCC27282在較低的VDD範圍內工作時可以保持足夠的柵極驅動強度。這可以獲得功率轉換器效率的顯著提升。
使能功能可將電源轉換器中每個驅動器的待機電流降低300uA至450uA。這有助於實現非常低的待機功耗,這可成為終端設備的特征優勢。
由於輸入互鎖功能,使用UCC27282柵極驅動器的功率轉換器的穩健性將得到改善。對於柵極驅動器因輸入信號電壓尖峰或噪聲的誤觸發,功率MOSFET功率級將不會有明顯的交叉傳導。
推薦閱讀:
特別推薦
- 噪聲中提取真值!瑞盟科技推出MSA2240電流檢測芯片賦能多元高端測量場景
- 10MHz高頻運行!氮矽科技發布集成驅動GaN芯片,助力電源能效再攀新高
- 失真度僅0.002%!力芯微推出超低內阻、超低失真4PST模擬開關
- 一“芯”雙電!聖邦微電子發布雙輸出電源芯片,簡化AFE與音頻設計
- 一機適配萬端:金升陽推出1200W可編程電源,賦能高端裝備製造
技術文章更多>>
- 算力爆發遇上電源革新,大聯大世平集團攜手晶豐明源線上研討會解鎖應用落地
- 築基AI4S:摩爾線程全功能GPU加速中國生命科學自主生態
- 一秒檢測,成本降至萬分之一,光引科技把幾十萬的台式光譜儀“搬”到了手腕上
- AI服務器電源機櫃Power Rack HVDC MW級測試方案
- 突破工藝邊界,奎芯科技LPDDR5X IP矽驗證通過,速率達9600Mbps
技術白皮書下載更多>>
- 車規與基於V2X的車輛協同主動避撞技術展望
- 數字隔離助力新能源汽車安全隔離的新挑戰
- 汽車模塊拋負載的解決方案
- 車用連接器的安全創新應用
- Melexis Actuators Business Unit
- Position / Current Sensors - Triaxis Hall
熱門搜索
微波功率管
微波開關
微波連接器
微波器件
微波三極管
微波振蕩器
微電機
微調電容
微動開關
微蜂窩
位置傳感器
溫度保險絲
溫度傳感器
溫控開關
溫控可控矽
聞泰
穩壓電源
穩壓二極管
穩壓管
無焊端子
無線充電
無線監控
無源濾波器
五金工具
物聯網
顯示模塊
顯微鏡結構
線圈
線繞電位器
線繞電阻



