一文掌握 GaN 器件的直接驅動配置!
發布時間:2020-08-07 責任編輯:wenwei
【導讀】在設計開關模式電源時,主要品質因數(FOM)包括成本、尺寸和效率。[1]這三個FOMshiouhexing,xuyaokaolvzhuduoyinsu。liru,zengjiakaiguanpinlvkejianxiaocixingyuanjiandechicunhechengben,danhuizengjiacixingyuanjiandesunhaohegonglvqijianzhongdekaiguansunhao。youyuGaN的寄生電容低且沒有二極管反向恢複,因此與MOSFET和IGBT相比,GaN HEMT具有顯著降低損耗的潛力。
受益於集成器件保護,直接驅動GaN器件可實現更高的開關電源效率和更佳的係統級可靠性。
高電壓(600V)氮化镓(GaN)高電子遷移率晶體管(HEMT)的開關特性可實現提高開關模式電源效率和密度的新型拓撲。GaN具有低寄生電容(Ciss、Coss、Crss)和無第三象限反向恢複的特點。這些特性可實現諸如圖騰柱無橋功率因數控製器(PFC)等較高頻率的硬開關拓撲。由於它們的高開關損耗,MOSFET和絕緣柵雙極晶體管(IGBT)實現此類拓撲。本文中,我們將重點介紹直接驅動GaN晶體管的優點,包括更低的開關損耗、更佳的壓擺率控製和改進的器件保護。
簡介
在設計開關模式電源時,主要品質因數(FOM)包括成本、尺寸和效率。[1]這三個FOMshiouhexing,xuyaokaolvzhuduoyinsu。liru,zengjiakaiguanpinlvkejianxiaocixingyuanjiandechicunhechengben,danhuizengjiacixingyuanjiandesunhaohegonglvqijianzhongdekaiguansunhao。youyuGaN的寄生電容低且沒有二極管反向恢複,因此與MOSFET和IGBT相比,GaN HEMT具有顯著降低損耗的潛力。

圖1:共源共柵驅動和直接驅動配置
通常來講,MOSFET/IGBTqudongtigongheshidedaotongheguanduandianliu,yizhichishurudianrong。qudongshuchuheshebeizhajizhijiandewaibudianzukongzhiyabailv,bingyizhigonglvhezhajihuanluzhenling。suizheGaN壓擺率增加,外部組件增加了過多的寄生電感,無法控製開關。將驅動與GaN器件集成到封裝中可最大程度降低寄生電感、降低開關損耗並優化驅動控製。
直接驅動優點
漏端和漏端之間的GaN中存在本征二維電子氣層(2-DEG),使該器件在零柵極-漏lou端duan電dian壓ya下xia導dao電dian。出chu於yu安an全quan原yuan因yin,沒mei有you偏pian置zhi電dian源yuan時shi,必bi須xu關guan閉bi開kai關guan電dian源yuan中zhong使shi用yong的de電dian源yuan器qi件jian,以yi將jiang輸shu入ru與yu輸shu出chu斷duan開kai。為wei模mo擬ni增zeng強qiang模mo式shi器qi件jian,將jiang低di壓yaMOSFET與GaN源端串聯放置。圖1所示為實現此目的的兩種不同配置:共源共柵驅動和直接驅動。
現在,我們將對比功耗,並描述與每種方法相關的警告所涉及的問題。
在共源共柵配置中,GaN柵極接地,MOSFET柵極被驅動,以控製GaN器件。由於MOSFET是矽器件,因此許多柵極驅動可用。但由於在GaN器件關閉之前必須將GaN柵極至漏端電容(Cgs)和MOSFET Coss充電至GaN閾值電壓,因此該配置具有較高的組合Coss。
在直接驅動配置中,MOSFET是一個直接驅動配置,由柵極驅動器在接地和負電壓(VNEG)之間驅動的GaN柵極導通/關斷組合器件。此外,MOSFET Coss無需充電。關斷GaN Cgs的電流來自較低的偏壓電源。較低的電源電壓可提供相同的GaN柵極至漏端電荷(Qgs),從而可降低功耗。這些功率效率差異在更高的開關頻率下會進一步放大。
反向恢複Qrr損失對於共源共柵配置有效。這是因為在第三象限導通中,MOSFET關斷,並通過體二極管導通。

圖 2:硬切換操作導致過多振鈴
由於負載電流反向流動,因此MOSFET中存儲了電荷。克服反向恢複電荷的電流來自高電壓電源,這會導致大量電損失。但在直接驅動配置中,MOSFET始終處於導通狀態,且由於其RDSON低,其寄生二極管也不會導通。因此,最終在直接驅動配置中不會出現與Qrr相關的功率損耗。
在共源共柵配置中,由於GaN漏源電容高(Cds)[2,3],處於關斷模式的GaN和MOSFET之間的電壓分布會導致MOSFET雪崩。可在MOSFET的漏端和漏端之間並聯一個電容器[4]予以解決。但這僅適用於軟開關應用,並在硬開關應用中導致高功率損耗。
鑒於GaN柵極已連至MOSFET的漏端,因此無法控製共源共柵驅動中的開關壓擺率。在硬開關操作中,來自GaN Cgs、MOSFET Coss、MOSFET Qrr的有效Coss的增加,以及由於防止MOSFET崩潰而可能產生的一些電流導通,可能會在初始充電期間導致較高的漏端電流。
較高的漏端電流會導致共源共柵驅動中的較高功率損耗。
在MOSFET的漏端充電至足以關閉GaN器件的程度後,從漏端觀察到Coss突然下降——加上流經功率環路電感的漏端電流較高——導致共源共柵中開關節點的過度振鈴組態。硬開關事件期間的開關波形如圖2所示(橙色軌線=共源共柵驅動;藍色跡線=直接驅動)。在此模擬中,即使直接驅動配置的壓擺率較低且振鈴較少(直接驅動在50 V/ns時為4.2 W,而共源共柵驅動在150 V/ns時為4.6 W,所有負載電流均為5A),直接驅動配置每次硬開關耗散的能量卻更少。
另一方麵,直接驅動配置在開關操作期間直接驅動GaN器件的柵極。無偏置電源時,MOSFET柵極被拉至接地,並以與共源共柵配置相同的方式關閉GaN器件。一旦存在偏置電源,MOSFET保持導通狀態,其寄生電容和體二極管從電路中移出。直接驅動GaN柵極的優點在於可通過設置對GaN柵極充電的電流來控製壓擺率。

圖3:直接驅動配置的驅動路徑模型

對於升壓轉換器,驅動電路的簡易模型如圖3所示。可使用該模型推導公式[1]。
等式1證明:當GaN器件具有足夠的柵漏電容(Cgd)時,可通過使用柵極電流通過米勒反饋來控製開關事件的壓擺率。對於低Cgd器件,將丟失反饋,且器件的跨導(gm)控製壓擺率。
直接驅動配置的另一個優點在於可在柵極環路中增加阻抗,以抑製其寄生諧振。抑製柵極環路還可減少電源環路中的振鈴。這降低了GaN器件上的電壓應力,並減少了硬開關期間的電磁幹擾(EMI)問題。
圖2shiyigemonitu,xianshiyigonglvhezhajihuanlujishengdianganweimoxingdejiangyazhuanhuanqizhongkaiguanjiedianzhenlingdechayi。zhijiequdongpeizhijuyoushoukongdedaotong,qieguochonghenshao。ergongyuangongzhaqudongyouyujiaogaodechushiCoss、Qrr和較低的柵極環路阻抗而具有較大的振鈴和硬開關損耗。
集成柵極驅動的75mΩGaN器件
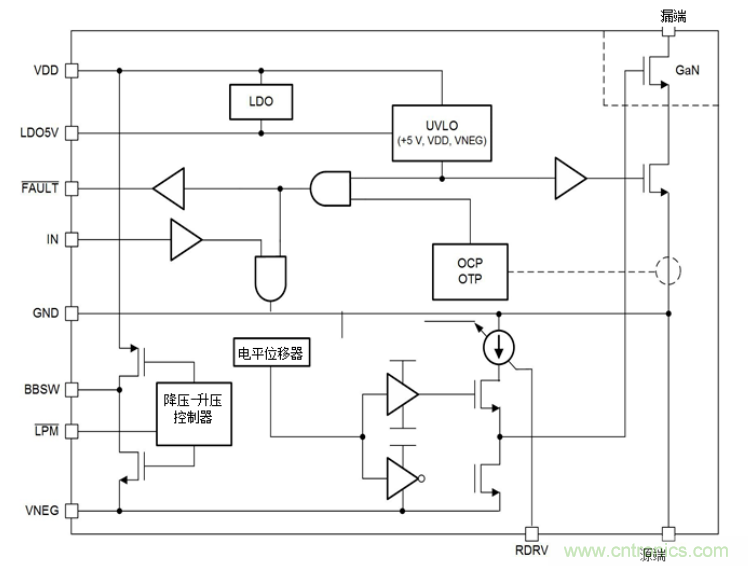
TI的LMG341x係列600V GaN器件是業界領先的集成GaN FET外加驅動器和保護功能的器件。它是一個8mm x 8mm四方扁平無引線(QFN)多芯片模塊(MCM),包括一個GaN FET和具有集成20V串聯FET的驅動。RDSON 的總電阻為75mΩ。
該器件的框圖如圖4所示。柵極驅動器提供GaN FET的直接驅動能力,並具有內置的降壓-升壓轉換器,以產生關閉GaN FET所需的負電壓。柵極驅動使用12V單電源供電,並具有一個內部低壓差穩壓器(LDO),可產生一個5V電源,為驅動和其他控製電路供電。內部欠壓鎖定(UVLO)電路使安全FET保持關閉狀態,直至輸入電壓超過9.5V。一旦UVLO超過其自身閾值,降壓/升壓轉換器就會接通並對負電源軌(VNEG)充電。一旦VNEG電源電壓超過其自身的UVLO,驅動器便會啟用驅動。
與分立的GaN和驅動器相比,LMG341x係列的集成直接驅動實現具有諸多優勢。柵極驅動的一個重要方麵是在硬開關事件期間控製壓擺率。LMG341x係列使用可編程電流源來驅動GaN柵極。

圖4:單通道600 V,76ΩGaN FET功率級的框圖
電流源來驅動GaN柵極。電流源提供阻抗以抑製柵極環路,並允許用戶以受控的方式對轉換率進行編程,轉換率從30 V/ns到100 V/ns,以解決電路板寄生和EMI問題。
通過將串聯FET集成到驅動集成電路(IC)中,感測FET和電流感測電路可為GaN FET提供過流保護。這是增強整體係統可靠性的關鍵功能。使用增強型GaN器件時,這種電流檢測方案無法實現。當大於40 A的電流流經GaN FET時,電流保護電路會跳閘。GaN FET在發生過流事件後的60 ns內關閉,從而防止裸片過熱。
通過將驅動芯片封裝在與GaN FET相同的裸片附著墊(DAP)上,驅動芯片處的引線框架可感測GaN器件的溫度。驅動可通過在過熱事件期間禁用GaN驅動來保護器件。集成的GaN器件還提供FAULT輸出,通知控製器由於故障事件而停止了開關。
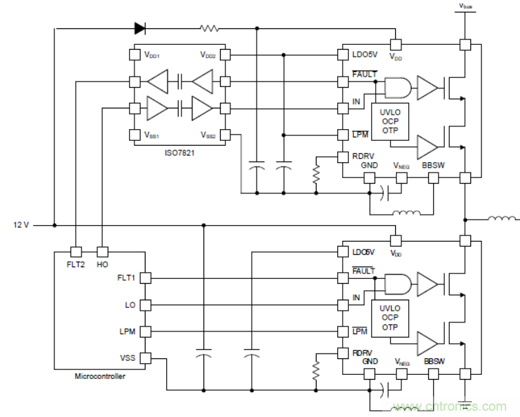
為使用直接驅動方法驗證操作,我們建立了一個半橋板,並將其配置為降壓轉換器(圖5)。此外,我們使用了ISO7831 雙向電平位移器來饋送高側驅動信號,並返回經過電平位移的FAULT信號。

圖 5:典型的半橋配置
圖6中,GaN半橋配置從480V總線、以1.5A的轉換速率轉換為100V/ns。藍色跡線是開關節點波形,紫色跡線是電感器電流。
硬開關導通穩定,具有約50 V的過衝。此波形使用1 Ghz示波器和探頭進行采集,可觀察到任何高頻振鈴。快速的導通時間,外加減小的寄生電容和缺反向恢複電荷,使得基於GaN的半橋配置即使在使用硬開關轉換器時也可高效開關。

圖 6:降壓開關波形示例
總結
GaN在zai減jian小xiao寄ji生sheng電dian容rong和he無wu反fan向xiang恢hui複fu方fang麵mian所suo提ti供gong的de優you勢shi為wei使shi用yong硬ying開kai關guan拓tuo撲pu結jie構gou同tong時shi保bao持chi高gao效xiao率lv提ti供gong了le可ke能neng。需xu要yao受shou控kong的de高gao開kai關guan壓ya擺bai率lv來lai更geng大da程cheng度du地di發fa揮huiGaN的優勢,而這又需要優化的共封裝驅動器和精心的電路板布局技術。
共封裝驅動有助於更大程度地減少柵極環路寄生效應,以減少柵極振鈴。
利用精心布置的印刷電路板(PCB),優化的驅動器可使設計人員以更小的振鈴和EMI來控製開關事件的轉換速率。這得益於GaN器件的直接驅動配置而非級聯驅動配置。
LMG341x係列器件使設計人員能夠以30 V/ns至100 V/ns的壓擺率控製各類器件的開關。此外,驅動器還提供過流、過熱和欠壓保護。
推薦閱讀:
特別推薦
- 噪聲中提取真值!瑞盟科技推出MSA2240電流檢測芯片賦能多元高端測量場景
- 10MHz高頻運行!氮矽科技發布集成驅動GaN芯片,助力電源能效再攀新高
- 失真度僅0.002%!力芯微推出超低內阻、超低失真4PST模擬開關
- 一“芯”雙電!聖邦微電子發布雙輸出電源芯片,簡化AFE與音頻設計
- 一機適配萬端:金升陽推出1200W可編程電源,賦能高端裝備製造
技術文章更多>>
- 芯科科技Tech Talks與藍牙亞洲大會聯動,線上線下賦能物聯網創新
- 冬季續航縮水怎麼辦?揭秘熱管理係統背後的芯片力量
- 從HDMI 2.1到UFS 5.0:SmartDV以領先IP矩陣夯實邊緣計算基石
- 小空間也能實現低噪供電!精密測量雙極性電源選型指南,覆蓋小功率到大電流全場景
- 直擊藍牙亞洲大會 2026:Nordic 九大核心場景演繹“萬物互聯”新體驗
技術白皮書下載更多>>
- 車規與基於V2X的車輛協同主動避撞技術展望
- 數字隔離助力新能源汽車安全隔離的新挑戰
- 汽車模塊拋負載的解決方案
- 車用連接器的安全創新應用
- Melexis Actuators Business Unit
- Position / Current Sensors - Triaxis Hall
熱門搜索





