TI 最新一代ACF Controller UCC28782助力適配器小型化
發布時間:2020-08-01 來源:Daniel Shen 責任編輯:wenwei
【導讀】近日德州儀器(TI)推出了最新一代ACF Controller UCC28782。TI一直致力於最新AC-DC變換技術的開發,2018年上半年率先量產業界第一顆ACF Controller UCC28780。經過近2年的打磨, UCC28782在集成度和性能上都有顯著提升,必將進一步助力適配器小型化。
1. 快充推動適配器小型化
近年來,隨著手機快充技術與USB Type C PD的普及,手機和電腦筆記本等便攜式電子設備的充電功率越來越大。在同樣的功率密度下,功率增加必然帶來手機和電腦筆記本適配器(以下簡稱:適配器)體積增加。然而,消費者總是希望適配器盡可能輕便小巧。以20W手機適配器體積75cm3,功率密度0.267W/cm3為例,功率增加到50W,保持同樣功率密度的前提下,適配器體積將會增加到150cm3,消費者很難接受這麼大的體積;如果要保持同樣的體積,則功率密度需要增加到0.667W/cm3。由此可見,為了讓適配器輕便小巧,必須不斷提升功率密度才能實現。從下表是幾種典型適配器功率密度對比。
幾種典型適配器功率密度對比

2. 超高效率有源鉗位反激拓撲ACF
為wei了le提ti升sheng功gong率lv密mi度du,必bi須xu盡jin可ke能neng提ti升sheng電dian源yuan效xiao率lv和he提ti高gao開kai關guan頻pin率lv,軟ruan開kai關guan拓tuo撲pu結jie構gou是shi達da到dao以yi上shang目mu的de的de主zhu要yao方fang法fa。傳chuan統tong適shi配pei器qi大da多duo采cai用yong準zhun諧xie振zhen反fan激ji拓tuo撲pu(Quasi Resonant Flyback,QR),也稱為臨界模式無源鉗位反激(Transition Mode Passive Clamp Flyback,TM PCF)。準諧振反激具有結構簡單、控(kong)製(zhi)容(rong)易(yi)等(deng)優(you)點(dian),但(dan)是(shi)功(gong)率(lv)密(mi)度(du)提(ti)升(sheng)空(kong)間(jian)小(xiao),無(wu)法(fa)滿(man)足(zu)適(shi)配(pei)器(qi)小(xiao)型(xing)化(hua)的(de)要(yao)求(qiu)。為(wei)此(ci),業(ye)界(jie)一(yi)直(zhi)在(zai)尋(xun)找(zhao)支(zhi)持(chi)超(chao)高(gao)功(gong)率(lv)密(mi)度(du)適(shi)配(pei)器(qi)的(de)新(xin)型(xing)拓(tuo)撲(pu)。最(zui)終(zhong),有(you)源(yuan)鉗(qian)位(wei)反(fan)激(ji)拓(tuo)撲(pu)(Active Clamp Flyback,ACF)在眾多拓撲中脫穎而出。ACF拓撲通過有源鉗位的方式實現功率管軟開關,既減小開關損耗,提高轉換效率,又支持更高開關頻率,充分發揮新型功率管氮化镓GaN的優勢,且利於磁元件小型化。然而,相比QR拓撲,ACF拓撲對控製器Controller的要求也更高。隻有使用合適的ACF Controller,才能充分發揮ACF的優勢。

ACF與PCF的拓撲結構對比
3. 最新一代ACF Controller UCC28782詳細解析
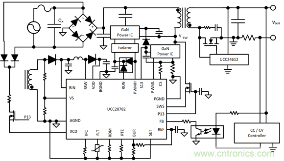
UCC28782憑借優異的設計,在實現ACF拓(tuo)撲(pu)高(gao)功(gong)率(lv)密(mi)度(du)的(de)同(tong)時(shi),保(bao)持(chi)全(quan)電(dian)壓(ya)範(fan)圍(wei)全(quan)功(gong)率(lv)段(duan)高(gao)效(xiao)率(lv)。先(xian)進(jin)的(de)自(zi)動(dong)調(tiao)節(jie)技(ji)術(shu)和(he)死(si)區(qu)控(kong)製(zhi)可(ke)在(zai)寬(kuan)輸(shu)入(ru)電(dian)壓(ya)和(he)寬(kuan)輸(shu)出(chu)電(dian)壓(ya)範(fan)圍(wei)內(nei)均(jun)實(shi)現(xian)零(ling)電(dian)壓(ya)開(kai)關(guan)(Zero Voltage Switching, ZVS)。多模式控製在保持高效率的同時,實現Burst mode音頻噪聲消除和輸出紋波減小。通過可調開關頻率(最高可達1.5MHz),集成Boost自供電電路,內置burst mode補償電路和獨特的EMI抖頻功能,UCC28782減小外圍器件體積並降低BOM成本。此外,UCC28782還具備X電容放電和IPC智能功率控製功能,配合同步整流控製器UCC24612可達到更高效率。下麵重點介紹UCC28782的幾個特色功能:

UCC28782典型應用框圖

滿載65W全電壓範圍效率曲線
集成Boost自供電電路(Integrated Biased Power),提高自供電電路效率
UCC28782集成Boost自供電電路,對比傳統的1 winding+LDO和2 windings + LDO,節省外部器件,而且最關鍵的是在USB PD 3.0 3.3V~21V寬輸出範圍下,效率明顯提升。

X電容主動放電(Active X-cap Discharge),提升空載效率
UCC28782具備X電容主動放電,可以避免被動式X電容放電電阻的損耗,有效提高空載效率。同時,XCD引腳還具備故障快速複位功能,在檢查到AC line恢複之後,UCC28782會啟動相應的複位動作。
智能功率控製(Intelligent Power Control, IPC),支持多模式控製
UCC28782擁有獨特的智能功率控製(Intelligent Power Control, IPC)。通過配置IPC引腳,可以獲得如下收益:(1) 減小輕載和空載損耗 ,比如實現空載輸入損耗小於75mW;(2)改善低輸出電壓(如5V,9V)的輕載效率;(3) 減小低輸出電壓burst mode的輸出電壓紋波,對於需要恒流輸出的應用,可有效減少電流紋波; (4) 減小低輸出電壓的過功率限製值;(5)配合S13引腳實現PFC啟停控製(PFC Disable Control),大功率適配器(>=75W)在低輸出電壓(如5V,9V)可disable PFC進一步提升中低負載下的效率。
推薦閱讀:
特別推薦
- 噪聲中提取真值!瑞盟科技推出MSA2240電流檢測芯片賦能多元高端測量場景
- 10MHz高頻運行!氮矽科技發布集成驅動GaN芯片,助力電源能效再攀新高
- 失真度僅0.002%!力芯微推出超低內阻、超低失真4PST模擬開關
- 一“芯”雙電!聖邦微電子發布雙輸出電源芯片,簡化AFE與音頻設計
- 一機適配萬端:金升陽推出1200W可編程電源,賦能高端裝備製造
技術文章更多>>
- 築基AI4S:摩爾線程全功能GPU加速中國生命科學自主生態
- 一秒檢測,成本降至萬分之一,光引科技把幾十萬的台式光譜儀“搬”到了手腕上
- AI服務器電源機櫃Power Rack HVDC MW級測試方案
- 突破工藝邊界,奎芯科技LPDDR5X IP矽驗證通過,速率達9600Mbps
- 通過直接、準確、自動測量超低範圍的氯殘留來推動反滲透膜保護
技術白皮書下載更多>>
- 車規與基於V2X的車輛協同主動避撞技術展望
- 數字隔離助力新能源汽車安全隔離的新挑戰
- 汽車模塊拋負載的解決方案
- 車用連接器的安全創新應用
- Melexis Actuators Business Unit
- Position / Current Sensors - Triaxis Hall
熱門搜索





