MOS晶體管共源極放大器
發布時間:2020-06-30 來源:Doug Mercer 和 Antoniu Miclaus 責任編輯:wenwei
【導讀】共源極放大器是三種基本單級放大器拓撲之一。MOS共源極放大器一般用作反相電壓放大器。晶體管的柵極端為輸入,漏極端為輸出,而源極為輸入和輸出共用(可連接至參考地端或電源軌),所謂共用即由此而來。
目標
本活動的目的是研究MOS晶體管的共源極配置。
背景知識
共源極放大器是三種基本單級放大器拓撲之一。MOS共源極放大器一般用作反相電壓放大器。晶體管的柵極端為輸入,漏極端為輸出,而源極為輸入和輸出共用(可連接至參考地端或電源軌),所謂共用即由此而來。
材料
● ADALM2000主動學習模塊
● 無焊麵包板
● 五個電阻
● 一個50 kΩ可變電阻、電位計
● 一個小信號NMOS晶體管(ZVN2110A)
指導
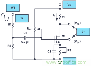
圖1所示配置展現了用作共源極放大器的NMOS晶體管。選擇適當的輸出負載電阻RL,用於產生合適的標稱漏極電流ID,VDS的電壓約為正電源電壓(+5 V)和負電源電壓VN(–5 V)的中間值。通過可調電阻RPOT來設置晶體管(VGS) 的標稱偏置工作點,進而設置所需的IC。選擇適當的分壓器R1/R2,以便通過波形發生器W1提供足夠大的輸入激勵衰減,使W1的幅度與 VDS上的信號幅度大致相同。考慮到在晶體管VGS的柵極上會出現非常小的信號,這樣做更容易查看波形發生器W1信號。衰減的W1信號通過4.7 uF C1交流耦合到晶體管柵極,以免幹擾直流偏置條件。

圖1.共源極放大器測試配置。
硬件設置
波形發生器W1配置為1 kHz正弦波,峰峰值幅度為3 V,偏移為0 V。並將其連接在示波器通道1+上,以顯示發生器輸出的信號W1。示波器通道2 (2+)用於交替測量M1柵極和漏極的波形。

圖2.NMOS二極管麵包板電路。
程序步驟
打開連接到MOS晶體管漏極(VP = +5 V)和源極(VN = –5 V)的電源。
配置示波器以捕獲多個周期的輸入信號(橙色跡線)和輸出信號(紫色跡線)
產生的波形如圖3所示。

圖3.共源極放大器測試電路的波形圖。
共源極放大器的電壓增益A可以表示為負載電阻RL與小信號源極電阻rs的比值。晶體管的跨導gm是漏極電流ID和所謂的柵極過驅動電壓VGS-Vth的函數,其中Vth是閾值電壓。
小信號源極電阻為1/gm且可視為與源極串聯。現在,在柵極上施加電壓信號,相同的電流會流入rs和漏極負載RL。因此,RL × gm可得到增益A。
添加源極負反饋
共(gong)源(yuan)極(ji)放(fang)大(da)器(qi)為(wei)放(fang)大(da)器(qi)提(ti)供(gong)反(fan)相(xiang)輸(shu)出(chu),具(ju)有(you)極(ji)高(gao)增(zeng)益(yi),而(er)且(qie)各(ge)晶(jing)體(ti)管(guan)之(zhi)間(jian)的(de)差(cha)異(yi)很(hen)大(da)。增(zeng)益(yi)與(yu)溫(wen)度(du)和(he)偏(pian)置(zhi)電(dian)流(liu)密(mi)切(qie)相(xiang)關(guan),所(suo)以(yi)實(shi)際(ji)增(zeng)益(yi)有(you)時(shi)無(wu)法(fa)預(yu)測(ce)。由(you)於(yu)可(ke)能(neng)存(cun)在(zai)意(yi)外(wai)的(de)正(zheng)反(fan)饋(kui),因(yin)此(ci)穩(wen)定(ding)性(xing)是(shi)與(yu)此(ci)類(lei)高(gao)增(zeng)益(yi)電(dian)路(lu)相(xiang)關(guan)的(de)另(ling)一(yi)個(ge)問(wen)題(ti)。此(ci)外(wai)小(xiao)信(xin)號(hao)限(xian)值(zhi)帶(dai)來(lai)的(de)低(di)輸(shu)入(ru)動(dong)態(tai)範(fan)圍(wei)也(ye)是(shi)一(yi)個(ge)問(wen)題(ti);如(ru)果(guo)超(chao)過(guo)此(ci)限(xian)值(zhi),就(jiu)會(hui)出(chu)現(xian)嚴(yan)重(zhong)失(shi)真(zhen),晶(jing)體(ti)管(guan)也(ye)不(bu)會(hui)像(xiang)其(qi)小(xiao)信(xin)號(hao)模(mo)型(xing)那(na)樣(yang)工(gong)作(zuo)。如(ru)果(guo)添(tian)加(jia)負(fu)反(fan)饋(kui),就(jiu)會(hui)減(jian)少(shao)此(ci)類(lei)問(wen)題(ti),從(cong)而(er)提(ti)高(gao)性(xing)能(neng)。在(zai)這(zhe)種(zhong)簡(jian)單(dan)的(de)放(fang)大(da)器(qi)級(ji)中(zhong)添(tian)加(jia)反(fan)饋(kui)有(you)多(duo)種(zhong)方(fang)法(fa),最(zui)簡(jian)單(dan)也(ye)最(zui)可(ke)靠(kao)的(de)方(fang)式(shi)是(shi)在(zai)源(yuan)電(dian)路(lu)(RS)中添加一個小值電阻。這也稱為串聯反饋。反饋量取決於通過該電阻兩端的相對信號壓降。
源極負反饋增益方程:
附加材料
一個5 kΩ可變電阻、電位計
指導
斷開M1源極接地連接,並插入RS, a 5 kΩ(5 kΩ電位計),如圖4所示。調整RS,同時注意觀察晶體管漏極上的輸出信號。電路增益可通過修改RS 電位計的值來調整。

圖4.添加源極負反饋。
硬件設置
波形發生器W1配置為1 kHz正弦波,峰峰值幅度為3 V,偏移為0 V。並將其連接在示波器通道1+上,以顯示發生器輸出的信號W1。示波器通道2 (2+)用於交替測量M1柵極和漏極的波形。

圖5.添加了源極負反饋的麵包板連接。
程序步驟
打開連接到漏極的電源(VP = 5 V)。
配置示波器以捕獲多個周期的輸入信號(橙色跡線)和輸出信號(紫色跡線)。
產生的波形如圖6所示。

圖6.添加了源極負反饋的波形圖。
提高源極負反饋放大器的交流增益
添加源極負反饋電阻提高了直流工作點的穩定性,但降低了放大器增益。可通過在負反饋電阻RS上並聯電容C2,在一定程度上恢複交流信號的較高增益,如圖7所示。

圖7.添加C2以增加交流增益。
硬件設置
波形發生器W1配置為1 kHz正弦波,峰峰值幅度為3 V,偏移為0 V。並將其連接示波器通道1+上,以顯示發生器輸出的信號W1。示波器通道2 (2+)用於交替測量M1柵極和漏極的波形。

圖8.添加了C2的麵包板連接。
程序步驟
打開連接到漏極的電源(VP = 5 V)。
配置示波器以捕獲多個周期的輸入信號(橙色跡線)和輸出信號(紫色跡線)。
產生的波形如圖9所示。

圖9.添加了C2的波形圖。
問題
● 添加負反饋如何有助於穩定直流工作點?
● 對於源極負反饋電路設置,增加RS對電壓增益A有何影響?
推薦閱讀:
特別推薦
- 噪聲中提取真值!瑞盟科技推出MSA2240電流檢測芯片賦能多元高端測量場景
- 10MHz高頻運行!氮矽科技發布集成驅動GaN芯片,助力電源能效再攀新高
- 失真度僅0.002%!力芯微推出超低內阻、超低失真4PST模擬開關
- 一“芯”雙電!聖邦微電子發布雙輸出電源芯片,簡化AFE與音頻設計
- 一機適配萬端:金升陽推出1200W可編程電源,賦能高端裝備製造
技術文章更多>>
- 三星上演罕見對峙:工會集會討薪,股東隔街抗議
- 摩爾線程實現DeepSeek-V4“Day-0”支持,國產GPU適配再提速
- 築牢安全防線:智能駕駛邁向規模化應用的關鍵挑戰與破局之道
- GPT-Image 2:99%文字準確率,AI生圖告別“鬼畫符”
- 機器人馬拉鬆的勝負手:藏在主板角落裏的“時鍾戰爭”
技術白皮書下載更多>>
- 車規與基於V2X的車輛協同主動避撞技術展望
- 數字隔離助力新能源汽車安全隔離的新挑戰
- 汽車模塊拋負載的解決方案
- 車用連接器的安全創新應用
- Melexis Actuators Business Unit
- Position / Current Sensors - Triaxis Hall
熱門搜索
Tektronix
Thunderbolt
TI
TOREX
TTI
TVS
UPS電源
USB3.0
USB 3.0主控芯片
USB傳輸速度
usb存儲器
USB連接器
VGA連接器
Vishay
WCDMA功放
WCDMA基帶
Wi-Fi
Wi-Fi芯片
window8
WPG
XILINX
Zigbee
ZigBee Pro
安規電容
按鈕開關
白色家電
保護器件
保險絲管
北鬥定位
北高智

