工業遠距離通信使用的RS-232至RS-485轉換器
發布時間:2020-06-18 來源:Thomas Kugelstadt 責任編輯:wenwei
【導讀】要求遠距離或者在多個RS-232應用之間實現RS-232數據傳輸的一些工業用數據鏈路,通常都使用RS-232到RS-485轉換器。盡管存在高達±13V的高信號擺幅,但RS-232仍然是一種非平衡或單端接口,而且本身極易受噪聲影響。它的總線最大長度被限定在20米(60英尺)左右。盡管允許進行全雙工數據傳輸(通過一些單獨的信號導線同時發送和接收數據),但是RS-232並不支持在同一條總線上連接多個節點。
與之形成鮮明對比的是,RS-485是一種使用差分信號傳輸的平衡接口,從而讓其擁有較高的共模噪聲抗擾性。因此,延長RS-232數據鏈路傳輸距離和實現多總線節點連接,要求通過接口轉換器將其轉換為RS-485信號(參見圖1)。

圖 1 短距、點對點數據鏈路到遠距、多點網絡的轉換
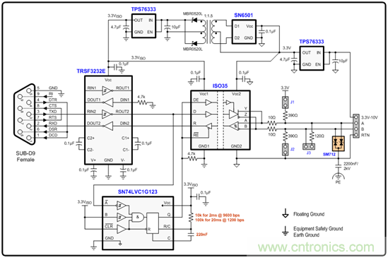
圖2顯示了一個低功耗、隔離式轉換器設計的原理圖。這裏,一台個人計算機(PC)的RS-232串行端口連接至左側的SUB-D9接口。

圖2 使用自動選向控製的隔離式RS-232到RS-485轉換器。
個人計算機串行端口包含一個RS-232驅動器和接收器芯片,芯片將其內部5V邏輯信號轉換為接口處更高的±8V到±13V電平。這些高壓總線信號再通過另一個RS-232芯片轉換回標準邏輯電平,以同RS-485收發器進行通信。
在發送方向,485收發器將來自RS-232接收器輸出的邏輯信號轉換成差分總線信號。在接收方向,它將差分總線信號轉換成進入RS-232驅動器輸入端的單端、低壓信號。
RS-485收發器包括一個電容式隔離層,其實現總線端與邏輯控製端之間的電流隔離,從而消除了總線節點之間的接地電流。
在總線端,這種轉換器設計擁有數個確保可靠數據傳輸的元件。跳線J1和J2在總線空載期間激活故障保護偏壓網絡。如果這種轉換器安裝在總線端,則通過跳線J3可以實現一個120歐姆端接電阻器。
一(yi)個(ge)瞬(shun)態(tai)抑(yi)製(zhi)器(qi)通(tong)過(guo)鉗(qian)製(zhi)接(jie)地(di)電(dian)位(wei),保(bao)護(hu)收(shou)發(fa)器(qi)免(mian)受(shou)危(wei)險(xian)瞬(shun)態(tai)過(guo)電(dian)壓(ya)的(de)損(sun)害(hai)。為(wei)了(le)將(jiang)瞬(shun)態(tai)電(dian)流(liu)分(fen)流(liu)至(zhi)地(di)電(dian)位(wei),要(yao)求(qiu)使(shi)用(yong)一(yi)個(ge)高(gao)壓(ya)電(dian)容(rong)器(qi),以(yi)在(zai)浮(fu)動(dong)總(zong)線(xian)接(jie)地(di)和(he)保(bao)護(hu)接(jie)地(di)(PE)之間提供AC耦合。一般而言,我們使用一條短單芯導線(18 AWG)來實現到PE端或機殼接地的連接。
信號通路隔離還要求電源隔離。這裏,我們通過一個低壓降電壓調節器(LDO)對總線電源(3.3V到10V)進行調節。然後,把它用於收發器總線電源(Vcc2)和一個隔離式DC/DC轉換器。這種轉換器由變壓器驅動器、隔離變壓器和一個次LDO(為邏輯端電路供電)組成。
更老一點的轉換器設計有時會使用一個請求發送信號(RTS)來將RS-485收發器從接模式切換到發送模式。但是,在一些計算機應用中,RTS生成接口軟件運行在Windows®下,並非實時。因此,如果Windows決定將其處理時間用於另一個應用程序、屏幕保護程序或者殺毒軟件,則RTS可能就無法實時地將收發器切換回接收模式,因此另一個總線節點所發送的數據便可能會丟失。
圖2所suo示shi轉zhuan換huan器qi設she計ji通tong過guo實shi現xian一yi種zhong自zi動dong選xuan向xiang功gong能neng消xiao除chu了le出chu現xian上shang述shu狀zhuang況kuang的de可ke能neng性xing。這zhe種zhong自zi動dong選xuan向xiang檢jian測ce通tong過guo一yi個ge單dan穩wen態tai觸chu發fa器qi實shi現xian。觸chu發fa器qi的de輸shu出chu由you232接收器輸出觸發為高。默認情況下,RS-485收發器處於接收模式。當單穩態輸出變為高時,它便將收發器切換到發送模式。
該單穩態輸出的時間常量由一個R-C網絡定義。數據速率為9600 bps,2ms高態時間時,C = 220 nF,而R = 10 kOhm;數據速率為1200 bps,20ms高態時間時,R = 100 kOhm。當dang高gao態tai時shi間jian結jie束shu後hou,單dan穩wen態tai輸shu出chu再zai次ci回hui到dao低di,從cong而er將jiang收shou發fa器qi切qie換huan回hui接jie收shou模mo式shi。盡jin管guan自zi動dong選xuan向xiang功gong能neng依yi賴lai於yu數shu據ju速su率lv,但dan其qi仍reng然ran是shi防fang止zhi數shu據ju丟diu失shi的de一yi種zhong可ke靠kao方fang法fa。
推薦閱讀:
特別推薦
- 噪聲中提取真值!瑞盟科技推出MSA2240電流檢測芯片賦能多元高端測量場景
- 10MHz高頻運行!氮矽科技發布集成驅動GaN芯片,助力電源能效再攀新高
- 失真度僅0.002%!力芯微推出超低內阻、超低失真4PST模擬開關
- 一“芯”雙電!聖邦微電子發布雙輸出電源芯片,簡化AFE與音頻設計
- 一機適配萬端:金升陽推出1200W可編程電源,賦能高端裝備製造
技術文章更多>>
- 三星上演罕見對峙:工會集會討薪,股東隔街抗議
- 摩爾線程實現DeepSeek-V4“Day-0”支持,國產GPU適配再提速
- 築牢安全防線:智能駕駛邁向規模化應用的關鍵挑戰與破局之道
- GPT-Image 2:99%文字準確率,AI生圖告別“鬼畫符”
- 機器人馬拉鬆的勝負手:藏在主板角落裏的“時鍾戰爭”
技術白皮書下載更多>>
- 車規與基於V2X的車輛協同主動避撞技術展望
- 數字隔離助力新能源汽車安全隔離的新挑戰
- 汽車模塊拋負載的解決方案
- 車用連接器的安全創新應用
- Melexis Actuators Business Unit
- Position / Current Sensors - Triaxis Hall
熱門搜索
Tektronix
Thunderbolt
TI
TOREX
TTI
TVS
UPS電源
USB3.0
USB 3.0主控芯片
USB傳輸速度
usb存儲器
USB連接器
VGA連接器
Vishay
WCDMA功放
WCDMA基帶
Wi-Fi
Wi-Fi芯片
window8
WPG
XILINX
Zigbee
ZigBee Pro
安規電容
按鈕開關
白色家電
保護器件
保險絲管
北鬥定位
北高智

