開關轉換器動態分析采用快速分析技術(3)
發布時間:2020-05-11 來源:Christophe Basso 責任編輯:wenwei
【導讀】對於二階係數,我們將設置電容C2處於其高頻狀態(以短路代替它),同時我們將確定驅動電感L1的阻抗。圖17說明了這種方法。因為輸出因C2短路,節點a和c都處於相同的0V電勢。電路簡化為右側示意圖。
06 二階係數
對於二階係數,我們將設置電容C2處於其高頻狀態(以短路代替它),同時我們將確定驅動電感L1的阻抗。
圖17說明了這種方法。因為輸出因C2短路,節點a和c都處於相同的0V電勢。電路簡化為右側示意圖。

圖17:二階係數設置儲能元件之一處於其高頻狀態(C2),同時您可確定電感兩端的電阻。
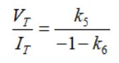
我們可寫出描述VT電壓的第一個方程。觀察到a) IT和IC是相同的,b) VT = –V(c),我們有
(34)因式分解VT/IT,L1兩端的阻抗為
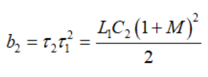
二階時間常數定義為
(36)如果我們認為Vout = MVin,b2係數表示為
(37)合並我們確定的時間常數,得出分母D(s)
(38)如果我們考慮一個低Q值的近似值,這二階分母可以近似由兩級聯極點定義為
(39)
(40)和合並為
(41)07 零點的確定
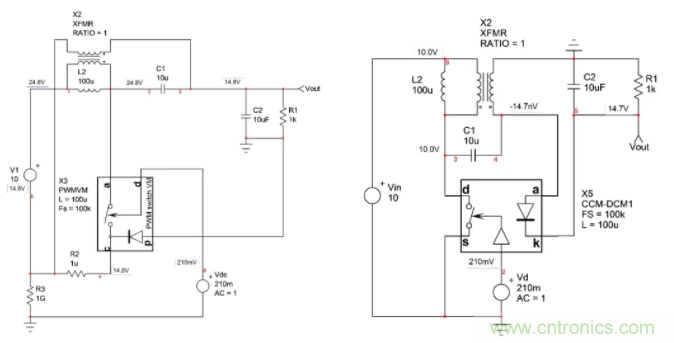
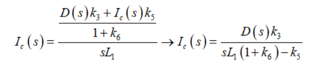
如上文所述,當激勵源調至零角頻率sz,,變形電路的響應為無信號輸出(見圖1)。該運用現將包括將激勵源複原和確定無信號輸出的變形電路的條件。圖18所示為我們需要研究的更新電路。無信號輸出的有趣之處在於其傳播至其它節點。
例如,如果Vout = 0V,然後由於變壓器高邊連接,節點a也處於0 V,所有涉及該節點的表達式可以簡化為如圖所示。如果輸出無信號,則電流I1也為零,這意味著Ic=I3。

圖18:在s=sz的特定條件下,觀察變形的電路,無信號響應。
節點c的電壓定義為
(42)因此,電流Ic等於節點c的電壓除以L1的阻抗。
(43)而電流等於
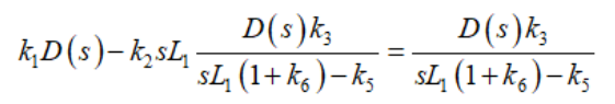
現將(43)代入(44),然後視Ic=I3:
(45)求解s,將係數k的值換為它們在圖13中的值,重新整理,您會發現
(46)這是個正的根源,因此為右半平麵零點。通過收集所有的部分,發現極點和零點實際上是一個DCM buck-boost轉換器的極點和零點而得出完整的傳遞函數:
(47)及
(48)
(49)
(50)和
(51)最後的檢查,我們可比較Mathcad®和圖11大信號模型的SPICE仿真的動態響應。如圖19所示,曲線完美重合。

圖19:Mathcad®和SPICE提供完全相同的響應(曲線完美疊加)。
另一個驗證是由采用不同的平均模型(架構如[11])仿真相同的SEPIC結構構建。這也是一個自動切換的CCM-DCM模型,但走線方式稍有不同。圖20所示為兩種平均模型采用一個類似的SEPIC架構。

圖20:CoPEC平均模型包括單獨的開關和二極管連接。
圖21證實了兩個交流響應在相位和幅值上完全相同。

圖21:DCM PWM開關和CoPEC DCM模型提供相同的動態響應。
08 總結
快kuai速su分fen析xi技ji術shu為wei推tui導dao線xian性xing電dian路lu傳chuan遞di函han數shu提ti供gong了le一yi種zhong快kuai速su而er高gao效xiao的de方fang法fa。在zai無wu源yuan電dian路lu中zhong,觀guan察cha是shi可ke能neng的de,而er且qie是shi經jing常chang的de,無wu需xu寫xie一yi行xing代dai數shu就jiu能neng得de到dao傳chuan遞di函han數shu。隨sui著zhe電dian路lu變bian得de複fu雜za和he包bao括kuo激ji勵li源yuan,您nin不bu得de不bu采cai用yong經jing典dian的deKCL和KVL分析。但當您確定分子和分母中個別的多項式因子時,很容易跟蹤錯誤和隻關注錯誤項,如果有的話。在複雜的電路中,小草圖和SPICE的幫助是極有用的。
最(zui)後(hou),最(zui)終(zhong)結(jie)果(guo)以(yi)一(yi)種(zhong)有(you)意(yi)義(yi)的(de)格(ge)式(shi)表(biao)示(shi),並(bing)可(ke)直(zhi)接(jie)識(shi)別(bie)出(chu)極(ji)點(dian)和(he)零(ling)點(dian)位(wei)於(yu)何(he)處(chu)。這(zhe)是(shi)非(fei)常(chang)重(zhong)要(yao)的(de),因(yin)為(wei)您(nin)必(bi)須(xu)知(zhi)道(dao)問(wen)題(ti)隱(yin)藏(zang)在(zai)傳(chuan)遞(di)函(han)數(shu)的(de)何(he)處(chu)。作(zuo)為(wei)一(yi)個(ge)設(she)計(ji)人(ren)員(yuan),您(nin)必(bi)須(xu)平(ping)衡(heng)它(ta)們(men),這(zhe)樣(yang)自(zi)然(ran)的(de)產(chan)生(sheng)傳(chuan)播(bo)或(huo)組(zu)件(jian)的(de)變(bian)化(hua)不(bu)會(hui)危(wei)及(ji)您(nin)的(de)係(xi)統(tong)在(zai)運(yun)行(xing)中(zhong)的(de)穩(wen)定(ding)性(xing)。
參考文獻
1. R. D. Middlebrook, Methods of Design-Oriented Analysis: Low-Entropy Expressions, Frontiers in Education Conference, Twenty-First Annual conference, Santa-Barbara, 1992.
2. R. D. Middlebrook, Null Double Injection and the Extra Element Theorem, IEEE Transactions on Education, Vol. 32, NO. 3, August 1989.
3. V. Vorpérian, Fast Analytical Techniques for Electrical and Electronic Circuits, Cambridge University Press, 2002.
4. C. Basso, Linear Circuit Transfer Functions – An Introduction to Fast Analytical Techniques, Wiley, 2016.
5. V. Vorpérian, Simplified Analysis of PWM Converters Using the Model of the PWM Switch, Parts I and II, Transactions on Aerospace and Electronics Systems, vol. 26, no. 3, May 1990.
6. D. Feucht, Design-Oriented Circuit Dynamics, http://www.edn.com/electronics-blogs/outside-the-box-/4404226/Design-oriented-circuit-dynamics
7. D. Peter, We Can do Better: A Proven, Intuitive, Efficient and Practical Design-Oriented Circuit Analysis Paradigm is Available, so why aren''t we using it to teach our Students?,
http://www.icee.usm.edu/ICEE/conferences/asee2007/papers/1362_WE_CAN_DO_BETTER__A_PROVEN__INTUITIVE__E.pdf
8. C. Basso, Fast Analytical Techniques at Work with Small-Signal Modeling, APEC Professional Seminar, Long Beach (CA), 2016, http://cbasso.pagesperso-orange.fr/Spice.htm
9. J. Betten, Benefits of a coupled-inductor SEPIC, slyt411, application note, Texas-Instruments.
10. C. Basso, Switch-Mode Power Supplies: SPICE Simulation and Practical Designs, McGraw-Hill, 2nd edition, 2014.
11. D. Maksimovic, R. Erickson, Advances in Averaged Switch Modeling and Simulation, Power Electronic Specialist Conference Professional Seminar, Charleston, 1999
推薦閱讀:
特別推薦
- 噪聲中提取真值!瑞盟科技推出MSA2240電流檢測芯片賦能多元高端測量場景
- 10MHz高頻運行!氮矽科技發布集成驅動GaN芯片,助力電源能效再攀新高
- 失真度僅0.002%!力芯微推出超低內阻、超低失真4PST模擬開關
- 一“芯”雙電!聖邦微電子發布雙輸出電源芯片,簡化AFE與音頻設計
- 一機適配萬端:金升陽推出1200W可編程電源,賦能高端裝備製造
技術文章更多>>
- e絡盟與Same Sky簽署全球分銷協議,拓展高性能元器件版圖
- 告別“偏色”煩惱:光譜傳感器如何重塑手機攝影的真實色彩
- 從“掃描”到“洞察”:Hyperlux ID iToF技術如何攻克30米測距極限
- 解鎖算力芯片的“速度密碼”:SmartDV全棧IP方案深度解析
- 發燒友福音!XMOS推出32段EQ調節與一鍵升頻功能
技術白皮書下載更多>>
- 車規與基於V2X的車輛協同主動避撞技術展望
- 數字隔離助力新能源汽車安全隔離的新挑戰
- 汽車模塊拋負載的解決方案
- 車用連接器的安全創新應用
- Melexis Actuators Business Unit
- Position / Current Sensors - Triaxis Hall
熱門搜索




