在DMX512照明應用中使用隔離式RS-485
發布時間:2020-01-12 責任編輯:wenwei
【導讀】西方戲劇時代大約始於公元前 500 年nian的de希xi臘la。露lu天tian劇ju院yuan以yi陽yang光guang作zuo為wei主zhu要yao照zhao明ming光guang源yuan,但dan通tong常chang會hui采cai用yong燈deng籠long來lai表biao示shi夜ye間jian場chang景jing。如ru今jin,這zhe些xie早zao期qi的de照zhao明ming應ying用yong已yi發fa展zhan成cheng為wei更geng加jia複fu雜za的de係xi統tong。
現代照明設備包括調光器、閃光燈、移動照明燈、彩燈和 GOBO(燈光打出的圖案)。這些照明係統通常采用 DMX512 通信協議進行遠程控製(遠達 4000 英尺)。
什麼是 DMX512?
DMX512 是娛樂服務與技術協會 (ESTA) 製定的一項標準。該標準描述了一種在控製器與受控照明設備和附件(包括調光器和相關設備)之間傳輸數字數據的方法。物理電氣接口根據 EIA/TIA-485 標準(亦稱為 RS-485 標準)指定。
DMX512 標準規定了 8 位異步串行協議和 250 kbps 數據傳輸率,旨在將重複的控製數據從單個控製器傳輸到一個或多個接收器。主要鏈路上的控製數據最多包含 513 個存儲槽,這些存儲槽通過均衡的傳輸線路以數據包的形式發送。
信息采用 8 位格式,依次發送到不同的節點。值介於 0 到 255 之間。其中,0 表示關 條件,而 255 表示開 條件。中斷 條件持續兩幀,指示一個包含 512 個值的序列的開頭。至少持續 8 µs 的高電平表示第一個字節的開頭。
離散 DMX512 係統配置
DMX512 端口包含 4 種信號(Data1+、Data1–、Data2+ 和 Data2–)以及一個公共端參考。主數據鏈路由 Data1+ 和 Data1– 形成。可選的輔助數據鏈路由 Data2+ 和 Data2– 形成。配對的數據鏈路被配置為一個雙向半雙工 RS-485 通信網絡。
DMX512 標(biao)準(zhun)指(zhi)定(ding)了(le)一(yi)個(ge)使(shi)用(yong)接(jie)地(di)參(can)考(kao)傳(chuan)輸(shu)設(she)備(bei)和(he)隔(ge)離(li)式(shi)接(jie)收(shou)設(she)備(bei)的(de)係(xi)統(tong)。接(jie)收(shou)設(she)備(bei)進(jin)行(xing)了(le)電(dian)氣(qi)隔(ge)離(li),以(yi)防(fang)止(zhi)昂(ang)貴(gui)的(de)照(zhao)明(ming)設(she)備(bei)受(shou)到(dao)有(you)害(hai)電(dian)流(liu)浪(lang)湧(yong)的(de)損(sun)壞(huai)。
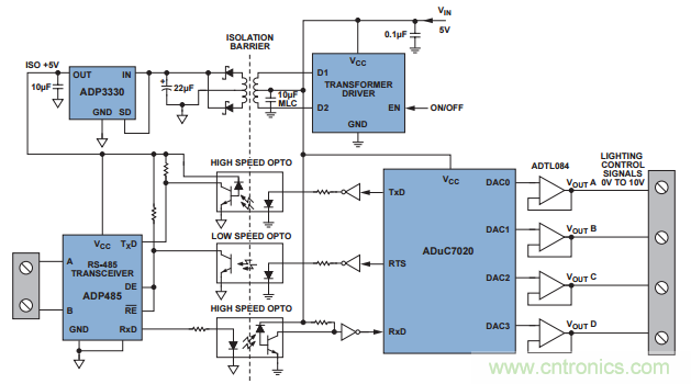
圖 1 顯示了隔離式 DMX512 接收器的離散實現方案。隔離電源由驅動變壓器原邊的變壓器驅動器產生。變壓器的輸出經過整流和調節,可以形成 5 V 隔離電源。RS-485 收發器的數據和控製信號采用光電隔離技術進行隔離。
ADM485 RS-485 收發器將引腳 A 和 B 收到的控製信號轉換成引腳 RXD 上的串行輸出。此信號采用光電技術隔離,並連接到 ADuC7020 精密模擬微控製器的 UART 輸入。ADuC7020 軟件可對消息進行解碼,並將邏輯電平信號輸出到數模轉換器 (DAC)。ADTL084 JFET 輸入運算放大器可以緩衝 DAC 輸出,從而提供 0 V 到 10 V 的信號。
ADuC7020 軟件會發出響應,以指示是否正確收到消息。該信號采用光電技術與在引腳 A 和引腳 B 上輸出信號的 ADM485 隔離。

圖 1. 離散 DMX512 接收器結構框圖。
采用 ADM2487E 的 DMX512 係統配置
圖 2 顯示了更簡單、更集成且經過隔離的 DMX512 接收器(采用 ADM2487E 隔離式 RS-485 收發器)。片內振蕩器輸出一對方波以驅動外部變壓器提供總線側所需的 3.3 V 隔離電源。器件的邏輯側由 3.3 V 或 5-V 電源供電。ADM2487E 采用 iCoupler® 數字隔離技術將 3 通道隔離器、3 態差分線路驅動器和差分輸入接收器組合到一個單獨的封裝中。引腳 TXD、RXD、DE 和 RE 直接連接到 ADuC7020 UART。

圖 2. ADM2487E DMX512 接收器結構框圖。
ADM2487E 收發器適合在多點傳輸線路上進行半雙工或全雙工通信,數據傳輸速率最高可達 500 kbps。它可以提供 2.5 kVrms 隔離—通過保險商實驗室 (UL) 和 VDE 標準認證—以及 ±15 kV ESD 保護。
對於半雙工操作,發送器輸出和接收器輸入通過以下方式共享相同的傳輸線路:通過從外部將發送器輸出引腳 Y 鏈接至接收器輸入引腳 A,並將發送器輸出引腳 Z 鏈接至接收器輸入引腳 B。ADM2487E 設計用於均衡的傳輸線路,符合 TIA/EIA‑485‑A-98 和 ISO 8482:1993 標準。
限流和過熱保護功能可以防止輸出短路以及因總線爭用而造成過度功耗。ADM2487E 完全適合 –40°C 至 +85°C 的工業溫度範圍,並且提供 16 引線的寬體 SOIC 封裝。
ADM2487E 采用斷路和短路故障安全型接收器輸入設計,消除了安裝外部偏置電阻的必要。低輸入電流接收器設計 (125 µA) 允許在同一總線上連接多達 256 個節點。
通過采用 ADM2487E 來替換離散 DMX512 接收器,可以提供一種節省空間、更穩固且更可靠的係統。
為什麼隔離非常重要?
當dang兩liang個ge或huo多duo個ge互hu連lian電dian路lu之zhi間jian發fa生sheng突tu然ran的de電dian壓ya浪lang湧yong時shi,會hui損sun壞huai昂ang貴gui的de設she備bei。電dian氣qi隔ge離li可ke以yi防fang止zhi昂ang貴gui設she備bei受shou到dao這zhe些xie電dian壓ya浪lang湧yong的de損sun壞huai。由you於yu節jie點dian之zhi間jian的de距ju離li,DMX512 發送器和接收器需要使用不同的電源。這將增加接地阻抗,導致來自其他來源的接地電流更有可能進入鏈路的接地線路。’隔離鏈路可以減少甚至消除這些問題。如果不能保證係統中不同節點的接地電勢處於接收器的共模範圍內,則必須進行電氣隔離,如圖 3 所示。

圖 3. 電氣隔離可以實現信息流動,並可防止產生接地電流。
ADM2487E 將電氣隔離與收發器集成在一起,能夠可靠地防止受到有害電流浪湧的損壞。作為實現隔離 DMX512 接收器的理想解決方案,它可以降低整體波形因素、提高可靠性並增加穩健性。
推薦閱讀:
特別推薦
- 噪聲中提取真值!瑞盟科技推出MSA2240電流檢測芯片賦能多元高端測量場景
- 10MHz高頻運行!氮矽科技發布集成驅動GaN芯片,助力電源能效再攀新高
- 失真度僅0.002%!力芯微推出超低內阻、超低失真4PST模擬開關
- 一“芯”雙電!聖邦微電子發布雙輸出電源芯片,簡化AFE與音頻設計
- 一機適配萬端:金升陽推出1200W可編程電源,賦能高端裝備製造
技術文章更多>>
- 具身智能成最大亮點!CITE 2026開幕峰會釋放產業強信號
- 助力醫療器械產業高質量發展 派克漢尼汾閃耀2026 ICMD
- 比異步時鍾更隱蔽的“芯片殺手”——跨複位域(RDC)問題
- 數據之外:液冷技術背後的連接器創新
- “眼在手上”的嵌入式實踐:基於ROS2與RK3576的機械臂跟隨抓取方案
技術白皮書下載更多>>
- 車規與基於V2X的車輛協同主動避撞技術展望
- 數字隔離助力新能源汽車安全隔離的新挑戰
- 汽車模塊拋負載的解決方案
- 車用連接器的安全創新應用
- Melexis Actuators Business Unit
- Position / Current Sensors - Triaxis Hall
熱門搜索



