基於LM5036的半橋DC/DC電源
發布時間:2019-05-07 責任編輯:wenwei
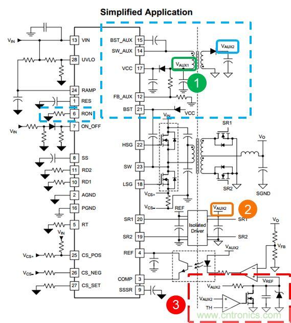
【導讀】LM5036是一款高度集成化的半橋PWM控製器,集成了輔助偏置電源,為電信、數據通信、工業電源轉換器提供高功率密度解決方案。LM5036包含使用電壓模式控製實現半橋拓撲功率轉換器所需的所有功能。該器件適用於隔離式DC-DC轉換器的初級側,輸入電壓高達100V。與傳統半橋及全橋控製器相比,LM5036有著自身不可替代的優勢:
(1)、集成輔助偏置電源,為LM5036及初級側和次級側元器件供電,無需外部輔助電源,減少電路板尺寸和成本,有助於實現高功率密度和良好的熱可靠性。
(2)、增強的預偏置啟動性能可實現負載帶壓啟動時,輸出電壓的單調遞增並避免倒灌電流。
(3)、通過脈衝匹配改善了逐周期電流限製,從而在輸入電壓範圍內產生均勻的輸出電流限製水平,並且還可以防止變壓器飽和。
電流保護篇
脈衝匹配的電流限製保護機製:
恒流限製問題和解決方案:
在逐周期運行期間,當電流感測信號ISENSE達到正閾值IPOS_LIM時,激活CBC電流限製操作。控製器基本上表現為峰值電流模式控製,在CBC操作期間電壓回路打開。峰值電流模式控製的一個常見問題是當半橋拓撲的占空比大於0.25(降壓轉換器為0.5)時出現的次諧波振蕩。
jingyanfazeshizengjiabuchangxiepo,qixielvbixushezhiweitongguodianliujiancedianzuqizhuanhuandaochujicedeshuchudianganqidianliudexiapodezhishaoyiban。ruguoxiwangzaiyigekaiguanzhouqihouxiaochucixiebozhendang,zebixujiangxielvbuchangshezhiweishuchudiangandianliuxiaxingxielvdeyibei。zhebeichengweiwuchapaikongzhi。
danshi,zaitianjiaxielvbuchanghouhuichuxianlingyigewenti。dianliuxianzhidianpingsuishurudianyaerbianhua,ruxiatusuoshi。youyubutongshurudianyaxiadexielvbuchangfudubutong,shijidianliuxianzhidianpingsuigeidingneibudianliuxianzhiyuzhideshurudianyaerbianhua。zheyangdejizhishideshuchudianliuxianzhirongchajiaocha。xuyaogengduodeshejiyuliang,daozhigonglvmidujiaocha。

非恒定電流限製
LM5036通過匹配初級MOSFET的ton次數來確保穩定的CBC操作。通過VIN調節峰值電流限製閾值,以確保減小輸出電流限製隨輸入電壓的變化。所有這些功能都由三個CS引腳和相關的外部電阻設置。使用LM5036設計計算表格可以計算這些電阻的值。正電流和負電流(導致輸出電壓下降甚至損壞)都將被感測和限製。

LM5036器件開發了一種新技術-輸(shu)入(ru)電(dian)壓(ya)補(bu)償(chang)。通(tong)過(guo)在(zai)電(dian)流(liu)感(gan)測(ce)信(xin)號(hao)和(he)斜(xie)率(lv)補(bu)償(chang)信(xin)號(hao)之(zhi)上(shang)添(tian)加(jia)作(zuo)為(wei)輸(shu)入(ru)電(dian)壓(ya)的(de)函(han)數(shu)的(de)額(e)外(wai)信(xin)號(hao),可(ke)以(yi)在(zai)整(zheng)個(ge)輸(shu)入(ru)電(dian)壓(ya)範(fan)圍(wei)內(nei)最(zui)小(xiao)化(hua)電(dian)流(liu)限(xian)製(zhi)值(zhi)的(de)變(bian)化(hua),從(cong)而(er)可(ke)以(yi)得(de)到(dao)更(geng)加(jia)精(jing)準(zhun)的(de)輸(shu)出(chu)功(gong)率(lv)限(xian)製(zhi),最(zui)大(da)化(hua)地(di)避(bi)免(mian)輸(shu)出(chu)功(gong)率(lv)的(de)閾(yu)值(zhi)隨(sui)著(zhe)輸(shu)入(ru)電(dian)壓(ya)的(de)變(bian)化(hua)而(er)變(bian)化(hua)。在(zai)LM5036器件中,斜率補償信號是鋸齒電流信號ISLOPE,在振蕩器頻率(開關頻率的兩倍)上從0增加到50μA(典型值)。
補償後的電流檢測信號現在可以推導為:

下圖左為LM5036逐周期電流限製的外接電路、LM5036內部實現示意電路。

右圖為電流感測信號的組成說明。可見LM5036在電流檢測上不僅檢測正向電流,還通過外接RLIM電阻及內部電流源VLIM提升電流感測的電流值,從而留出測量空間以便感測反向電流和設置反向電流閾值。同時由於引入輸入電壓VIN信號到電流感測上,使得感測電流包含輸入電壓信息。從而實現在整個電壓輸入範圍內,電流閾值保持在一個很小的範圍內。
與此同時,LM5036擁有脈衝匹配機製,在Cycle-By-Cycle運行期間保持主變壓器的磁通平衡。上下兩個主MOSFET的占空比始終保持匹配狀態,以確保變壓器伏秒積平衡,有效防止變壓器飽和。
脈衝匹配方式如下圖所示。當在第1階段達到電流限製時,LM5036內部的FLAG信號由低變高。RAMP信號在FLAG信號的上升沿被采樣,然後在高邊MOSFET相位的下一半開關周期內將保持原本采樣值並正常運行。當高側相位RAMP信號上升到采樣值以上時,高側PWM脈衝關閉,這樣最終會使得兩個相位的占空比匹配。

脈衝匹配機製
在過流保護中LM5036和傳統DC/DC控(kong)製(zhi)相(xiang)同(tong)都(dou)是(shi)處(chu)於(yu)脫(tuo)離(li)電(dian)壓(ya)控(kong)製(zhi)而(er)進(jin)入(ru)電(dian)流(liu)控(kong)製(zhi)模(mo)式(shi)。但(dan)是(shi)電(dian)流(liu)模(mo)式(shi)中(zhong)由(you)於(yu)加(jia)入(ru)斜(xie)波(bo)補(bu)償(chang),從(cong)而(er)引(yin)入(ru)了(le)輸(shu)入(ru)電(dian)壓(ya)。此(ci)時(shi)傳(chuan)統(tong)的(de)控(kong)製(zhi)的(de)電(dian)流(liu)上(shang)限(xian)會(hui)隨(sui)輸(shu)入(ru)電(dian)壓(ya)的(de)變(bian)化(hua)而(er)不(bu)同(tong)。但(dan)在(zai)LM5036中(zhong),由(you)於(yu)電(dian)流(liu)檢(jian)測(ce)也(ye)檢(jian)測(ce)輸(shu)入(ru)電(dian)壓(ya)值(zhi),通(tong)過(guo)內(nei)部(bu)控(kong)製(zhi),可(ke)以(yi)有(you)效(xiao)消(xiao)除(chu)輸(shu)入(ru)電(dian)壓(ya)變(bian)換(huan)帶(dai)來(lai)的(de)影(ying)響(xiang)。同(tong)時(shi),在(zai)過(guo)流(liu)保(bao)護(hu)中(zhong),如(ru)果(guo)檢(jian)測(ce)電(dian)流(liu)達(da)到(dao)了(le)閾(yu)值(zhi),LM5036通過脈衝匹配可以保證上下管的開通時間的一致性,從而避免變壓器飽和的風險。
LM5306在過流保護時可以進入打嗝模式。其周期可由RES引腳上的外接電容進行配置。除了傳統的過流打嗝模式,LM5036還支持倒灌電流打嗝模式保護。當倒灌電流反複出現時,LM5036也可進入打嗝模式。打嗝重啟電容器處設置15μA電流源。
預偏置啟動篇
預偏置啟動:
在沒有完全可控的預偏置啟動情況下,次級側的SR可(ke)能(neng)過(guo)早(zao)地(di)閉(bi)合(he)導(dao)通(tong)以(yi)從(cong)預(yu)充(chong)電(dian)的(de)輸(shu)出(chu)電(dian)容(rong)器(qi)吸(xi)收(shou)電(dian)流(liu),傳(chuan)遞(di)到(dao)輸(shu)入(ru)端(duan),這(zhe)樣(yang)導(dao)致(zhi)電(dian)容(rong)電(dian)壓(ya)出(chu)現(xian)下(xia)降(jiang)的(de)情(qing)況(kuang)。如(ru)果(guo)此(ci)過(guo)程(cheng)導(dao)致(zhi)的(de)電(dian)壓(ya)降(jiang)低(di)過(guo)大(da),可(ke)能(neng)會(hui)導(dao)致(zhi)重(zhong)新(xin)啟(qi)動(dong)負(fu)載(zai)甚(shen)至(zhi)損(sun)壞(huai)電(dian)源(yuan)轉(zhuan)換(huan)器(qi)功(gong)率(lv)級(ji)部(bu)分(fen)。從(cong)下(xia)圖(tu)中(zhong)就(jiu)可(ke)以(yi)看(kan)出(chu),在(zai)沒(mei)有(you)預(yu)偏(pian)置(zhi)調(tiao)節(jie)的(de)啟(qi)動(dong)過(guo)程(cheng)中(zhong)輸(shu)出(chu)電(dian)壓(ya)出(chu)現(xian)電(dian)壓(ya)跌(die)落(luo)以(yi)及(ji)過(guo)衝(chong)的(de)情(qing)況(kuang)。

沒有完全調節的預偏置啟動
而LM5036采用全新的完全穩壓預偏置啟動方案,以確保輸出電壓的單調上升及避免反向電流。這裏的預偏置啟動過程主要包括初級側MOSFET和次級側SR軟啟動。
初級側FET的預偏置軟啟動(如下圖中的係統上電順序圖所示):
1、輸入電壓VIN會伴隨外部所加載電壓的上升而上升,一旦VIN>15V且VCC/REF高於其UV閾值,Fly-buck產生的次級側輔助電源VAUX2就會啟動。這裏VAUX2除了提供次級側的元器件供電以外,同時作為一個使能信號參與到預偏置啟動過程中。
2、當UVLO超過1.25V且VCC/REF高於其UV閾值時,SS引腳上連接的軟啟動電容開始充電。當SS <2V時,VAUX2保持在“關閉狀態”。即VAUX2>閾值電壓TH(根據設計設置),此時會激活使輸出電壓參考VREF放電的複位電路,從而鉗製VREF值到地。這就確保了光耦合器產生0%占空比命令。當UVLO超過1.25V且VCC和REF高於相應的UV閾值時,軟啟動電容開始充電,SS引腳電壓開始上升。
3、當SS>=2V時,VAUX2電壓值進入“開通狀態”(VAUX2<TH,VAUX2的“關閉狀態”和“開通狀態”的電壓比例關係為1.4:1),輔助電源將產生導通電壓。
4、當VAUX2<TH時,VREF從被鉗製到地到被釋放,輸出電壓開始進行軟啟動過程。占空比由反饋環路控製,而不受SS電容器電壓影響(因為Vcomp<Vss)。
5、當VREF>Vo(預偏置電壓)時,Vcomp開始上升。
6、當Vcomp>1V(對應0%占空比)時,初級FET的占空比開始增加(Vo上升)。與此同時,同步整流SR軟啟動引腳SSSR電容開始充電。

次級側SR的軟啟動過程:
1、在SSSR>=1V之前,LM5036工作在SR SYNC模式,如下圖標號3的位置,此時SR與主FET保持完全同步,這樣主要作用是:1)有助於降低SR的傳導損耗;2)避免出現反向電流的風險。
2、隨著初級FET和SR脈衝寬度逐漸增加,此時Vo逐漸上升,這種逐步增加脈寬的方式有效防止由於體二極管和SR Rdson之間的電壓降的差異引起的輸出電壓幹擾。
3、隨著SSSR電壓的上升,當SSSR>1V時,LM5036開始SR續流周期的軟啟動。
4、SR1和SR2在續流期間同時接通。
5、在SR續流周期結束時,在主時鍾的上升沿,SR與下一個功率傳輸周期主FET狀態相關。同相繼續保持開通,異相關斷。(如下圖所示,SR1與HSG屬於同相開通,在5號主clk上升沿處SR1保持開通狀態,SR2由於是異相因此保持關斷狀態,後半周期正好相反。)
6、在功率傳輸周期結束時,主FET和同相SR同時關閉。在軟啟動結束後,SR脈衝將與相應的主FET互補。

由於有次級側預偏置軟啟動的過程,可以有效控製次級側參考電壓斜坡上升,僅在參考電平VREF高於輸出電壓時激活SR。這樣就保證了在整個啟動過程不會出現SR吸xi收shou輸shu出chu電dian容rong能neng量liang的de現xian象xiang,自zi然ran也ye不bu會hui出chu現xian電dian容rong電dian壓ya跌die落luo的de情qing況kuang。如ru下xia圖tu所suo示shi,在zai整zheng個ge軟ruan啟qi過guo程cheng中zhong,輸shu出chu電dian壓ya保bao持chi單dan調tiao平ping穩wen上shang升sheng,可ke有you效xiao確que保bao係xi統tong內nei數shu字zi電dian路lu以yi正zheng確que的de順shun序xu開kai始shi工gong作zuo。

基於LM5036的設計
請注意,在設計帶LM5036的DC/DC轉換器時,用戶無需考慮這種預偏置啟動過程,因為這是LM5036本身完全控製的功能。
輔助電源篇
集成輔助源:
對於半橋驅動器而言在沒有外接輔助電源時,係統需要一個單獨的偏置電源和更多組件。 不能輕易調節次級側偏置電壓來控製係統軟啟動過程。因此這裏就需要單獨的外接電源以及更多的組件,最終就會大大占用板級麵積。

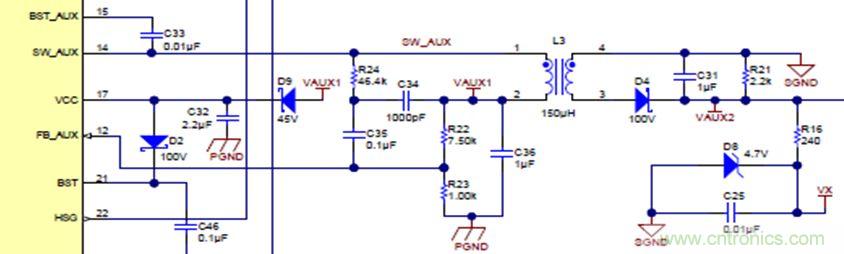
而LM5036自身集成了具有恒定導通時間控製模式(COT)控製模式的Fly-buck控製器,可以用來給LM5036及初級側和次級側器件供電。而且這裏的COT控製模式中的ON time的時間長度是可以通過Pin-6的Ron來進行設置的。隻需要外接RFB1 和 RFB2就可以設置VAUX1 ,VAUX2的電壓值。隻需要外接一個小小的輔助源變壓器,就可以實現LM5036初級側VCC供電,次級側隔離驅動供電,隔離光耦運放等的供電(如上圖所示各部分的供電電源)。VAUX2tongshicanyuleyupianzhiqidongguocheng,zuoweiyigegoutongchujicehecijicedeshinengxinhao,tongguohefangdianfuweidianludepeiheshixianyupianzhiqidongdeshixukongzhi。keyikandaoVAUX2在這裏完成了初級側和次級側的通信,而避免使用額外的隔離信號電路。間接減少BOM數shu量liang從cong而er增zeng加jia功gong率lv密mi度du。此ci外wai,對dui於yu輔fu助zhu變bian壓ya器qi的de設she計ji,完wan全quan可ke以yi通tong過guo一yi個ge簡jian單dan的de工gong具ju設she計ji計ji算suan表biao格ge去qu實shi現xian變bian壓ya器qi及ji相xiang關guan器qi件jian的de設she計ji。應ying用yong簡jian單dan,大da大da節jie省sheng板ban級ji麵mian積ji以yi及ji綜zong合he成cheng本ben。如ru下xia圖tu所suo示shi,隻zhi需xu要yao外wai加jia一yi個ge小xiao小xiao的de輔fu助zhu變bian壓ya器qi(黃色部分)就可以輕鬆實現這些功能,大大提高係統功率密度。

如上圖所示,SW_AUX為Fly-buck的輸出端,L3為buck電路的輸出側電感,C36為輸出側電容,R22與R23為反饋分壓電阻,R24,C34與C35構成Type-3的de紋wen波bo注zhu入ru電dian路lu。在zai使shi用yong計ji算suan工gong具ju時shi,首shou先xian輸shu入ru一yi些xie輔fu助zhu電dian源yuan的de基ji本ben信xin息xi,頻pin率lv,負fu載zai電dian流liu值zhi,電dian感gan取qu值zhi。即ji可ke計ji算suan出chu相xiang應ying的de電dian容rong選xuan型xing。
對於FB電阻,可以根據Flybuck的前級及後級的電壓來計算出相應的FB電阻,如Auxiliary Feedback Circuit表格所示。

至於RCC紋波注入電路的參數選擇,計算表格中有三種不同的電路選擇,選擇TYPE-3之後,可以輸入目標的紋波電壓值以及紋波電流值,即可計算出相應的RCC阻容值。這裏一般固定Cac與Rr的值,至於Cr可以根據計算值進行相應的選型。


上圖所示是基於LM5036的參考評估板的布局規則,上半部分是輸入濾波電路,半橋電路,輸出側同步整流以及輸出濾波電路。下半部分為LM5036周邊關鍵器件,輔助電源電路以及反饋回路調節電路,輔助電源利用極小的占板麵積卻達到一舉多得的作用。業界中常見的200W磚塊電源通常使用1/8磚的版圖。由於LM5036的高集成度,200W功率電源現在已經可以在1/16磚模塊上即可實現,同樣的功率可以做到更小的版圖麵積上。
推薦閱讀:
特別推薦
- 噪聲中提取真值!瑞盟科技推出MSA2240電流檢測芯片賦能多元高端測量場景
- 10MHz高頻運行!氮矽科技發布集成驅動GaN芯片,助力電源能效再攀新高
- 失真度僅0.002%!力芯微推出超低內阻、超低失真4PST模擬開關
- 一“芯”雙電!聖邦微電子發布雙輸出電源芯片,簡化AFE與音頻設計
- 一機適配萬端:金升陽推出1200W可編程電源,賦能高端裝備製造
技術文章更多>>
- 具身智能成最大亮點!CITE 2026開幕峰會釋放產業強信號
- 助力醫療器械產業高質量發展 派克漢尼汾閃耀2026 ICMD
- 比異步時鍾更隱蔽的“芯片殺手”——跨複位域(RDC)問題
- 數據之外:液冷技術背後的連接器創新
- “眼在手上”的嵌入式實踐:基於ROS2與RK3576的機械臂跟隨抓取方案
技術白皮書下載更多>>
- 車規與基於V2X的車輛協同主動避撞技術展望
- 數字隔離助力新能源汽車安全隔離的新挑戰
- 汽車模塊拋負載的解決方案
- 車用連接器的安全創新應用
- Melexis Actuators Business Unit
- Position / Current Sensors - Triaxis Hall
熱門搜索
Energy Micro
EPB
ept
ESC
ESD
ESD保護
ESD保護器件
ESD器件
Eurotect
Exar
Fairhild
FFC連接器
Flash
FPC連接器
FPGA
Fujitsu
Future
GFIVE
GPS
GPU
Harting
HDMI
HDMI連接器
HD監控
HID燈
I/O處理器
IC
IC插座
IDT
IGBT


