如何提高電機電流采集電路抗幹擾能力
發布時間:2018-09-27 責任編輯:wenwei
【導讀】電機相電流的采樣對於FOC控kong製zhi來lai說shuo是shi不bu可ke或huo缺que的de,在zai設she計ji電dian機ji控kong製zhi電dian路lu時shi,為wei了le能neng夠gou準zhun確que的de采cai樣yang到dao電dian機ji繞rao組zu中zhong的de電dian流liu值zhi,需xu要yao提ti高gao電dian流liu采cai集ji的de抗kang幹gan擾rao能neng力li。那na麼me如ru何he保bao證zheng我wo們men的de設she計ji是shi合he理li的de,小xiao編bian帶dai大da家jia探tan討tao下xia電dian機ji電dian流liu采cai集ji電dian路lu的de三san個ge基ji本ben要yao素su。
一、引言
由you於yu電dian機ji的de寬kuan範fan圍wei調tiao速su以yi及ji高gao速su特te性xing,加jia上shang電dian機ji自zi身shen不bu能neng獲huo得de理li想xiang的de正zheng弦xian氣qi隙xi磁ci場chang,導dao致zhi在zai係xi統tong控kong製zhi時shi采cai樣yang的de相xiang電dian流liu含han有you不bu規gui則ze的de高gao次ci諧xie波bo和he隨sui機ji幹gan擾rao,再zai加jia上shang電dian流liu采cai樣yang電dian路lu的de不bu穩wen定ding性xing和heA/D轉換單元偏差的存在,更是加大了實際采樣到的電流誤差。
眾所周知,電流的采樣對電機矢量控製是非常重要的。電流采樣方式主要有3種。
表1.1 電流采樣方式

對dui於yu大da部bu分fen電dian機ji應ying用yong,采cai用yong雙shuang電dian阻zu相xiang電dian流liu采cai樣yang的de方fang法fa具ju有you一yi定ding的de優you勢shi,所suo以yi小xiao編bian這zhe裏li重zhong點dian和he大da家jia探tan討tao下xia雙shuang電dian阻zu方fang式shi下xia,如ru何he提ti高gao相xiang電dian流liu采cai樣yang的de抗kang幹gan擾rao能neng力li。
二、抗幹擾設計
1、采樣電阻
采樣電阻是基本的電阻元器件,同時其參數的選擇對采樣精確度也是重要的影響因素。
電機控製器對電機的其中兩相電流通過采樣電阻進行采樣,如圖1所示,從采樣電阻上獲取的電壓信號經過電壓偏置和放大,輸入到微處理器的A/D單元,從而得到其中兩相電流,再根據基爾霍夫定律,三相電流矢量和為0,推算出第三相的電流的值。

圖1 雙電阻采樣
對於320V供電空調壓縮機,電機內阻0.2Ω,如(ru)果(guo)采(cai)樣(yang)電(dian)阻(zu)合(he)適(shi),則(ze)對(dui)回(hui)路(lu)沒(mei)有(you)什(shen)麼(me)影(ying)響(xiang)。如(ru)果(guo)采(cai)樣(yang)電(dian)阻(zu)的(de)阻(zu)值(zhi)過(guo)大(da),會(hui)引(yin)起(qi)電(dian)壓(ya)的(de)損(sun)耗(hao),使(shi)能(neng)量(liang)效(xiao)率(lv)變(bian)低(di),較(jiao)大(da)的(de)阻(zu)值(zhi)會(hui)使(shi)負(fu)載(zai)電(dian)壓(ya)發(fa)生(sheng)偏(pian)移(yi),產(chan)生(sheng)電(dian)磁(ci)幹(gan)擾(rao),產(chan)生(sheng)係(xi)統(tong)對(dui)噪(zao)聲(sheng)敏(min)感(gan)的(de)問(wen)題(ti)。當(dang)確(que)定(ding)好(hao)阻(zu)值(zhi)後(hou)還(hai)需(xu)要(yao)考(kao)慮(lv)電(dian)阻(zu)的(de)穩(wen)定(ding)性(xing)能(neng)和(he)阻(zu)值(zhi)誤(wu)差(cha)。
2、運放設計
在電機的電路設計過程中需著重考慮運放電路的設計,下麵為相電流采樣電路的設計說明。本文中采用的是ON公司的NCV20034汽車級運放芯片,擁有高達7MHz的增益帶寬,集成4路獨立運放於一身。
運放芯片本身對共模幹擾有抵抗作用,而在差模幹擾的抵抗作用稍弱,所以設計的時候要著重提高差分線上的差模抗幹擾能力。如圖2所示,C2電容就是為了提高抗差模幹擾能力。差分線上的電阻(R34、R35)和反饋電阻(R39)應使用高精度的電阻,使得理論計算得到的參數是準確可靠的。然後與運放的輸出連接的AD口引腳上並連一個RC電路濾掉高次諧波幹擾和隨機脈衝幹擾,從而提升抗幹擾能力。

圖2電流測量
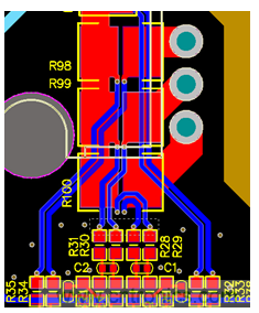
3、PCB布置
為了能夠準確的采樣電流,應將運放芯片在PCB上的位置盡量靠近采樣電阻,同時又要使運放芯片不能遠離MCU,運放的地和MCU的地應該盡量靠攏。如圖3所示,采樣電阻(R98、R99、R100)liangduanzouchafenxiandaoyunfangdetongxianghefanxiangduankou,chafenxianyingdengjubingqiejinliangduan,yibimianqitadeganraochansheng。yasuojishejidaogaoyahediyabufen,zaibujudianliudideshihou,yingshidadianliudihexiaodianliudinenghenhaodedandiangeli。
圖3運放差分走線
以上經過硬件濾波後,如圖4所示,3相電流波形得到顯著的優化。

圖4三相電流波形
推薦閱讀:
特別推薦
- 噪聲中提取真值!瑞盟科技推出MSA2240電流檢測芯片賦能多元高端測量場景
- 10MHz高頻運行!氮矽科技發布集成驅動GaN芯片,助力電源能效再攀新高
- 失真度僅0.002%!力芯微推出超低內阻、超低失真4PST模擬開關
- 一“芯”雙電!聖邦微電子發布雙輸出電源芯片,簡化AFE與音頻設計
- 一機適配萬端:金升陽推出1200W可編程電源,賦能高端裝備製造
技術文章更多>>
- 芯科科技Tech Talks與藍牙亞洲大會聯動,線上線下賦能物聯網創新
- 冬季續航縮水怎麼辦?揭秘熱管理係統背後的芯片力量
- 從HDMI 2.1到UFS 5.0:SmartDV以領先IP矩陣夯實邊緣計算基石
- 小空間也能實現低噪供電!精密測量雙極性電源選型指南,覆蓋小功率到大電流全場景
- 直擊藍牙亞洲大會 2026:Nordic 九大核心場景演繹“萬物互聯”新體驗
技術白皮書下載更多>>
- 車規與基於V2X的車輛協同主動避撞技術展望
- 數字隔離助力新能源汽車安全隔離的新挑戰
- 汽車模塊拋負載的解決方案
- 車用連接器的安全創新應用
- Melexis Actuators Business Unit
- Position / Current Sensors - Triaxis Hall
熱門搜索
風力渦輪機
風能
風扇
風速風向儀
風揚高科
輔助駕駛係統
輔助設備
負荷開關
複用器
伽利略定位
幹電池
幹簧繼電器
感應開關
高頻電感
高通
高通濾波器
隔離變壓器
隔離開關
個人保健
工業電子
工業控製
工業連接器
工字型電感
功率表
功率電感
功率電阻
功率放大器
功率管
功率繼電器
功率器件


