如何配置降壓轉換器實現多輸出
發布時間:2018-03-05 來源:瑞薩電子 責任編輯:lina
【導讀】電源電路采用電壓步升(boost)或更常見的電壓步降(buck) DC/DC轉換器形式。現在很多應用都需要多個電壓軌來驅動各種 IC。這些電壓軌可以是反相或非反相、有隔離或沒有隔離。盡管設計工程師一般使用多個降壓轉換器和單個濾波電感器,但是這種做法增加了成本、占位麵積和厚度。
youyizhonggengjiandandefangfashi,caiyongdangejiangyazhuanhuanqiheouhedianganqihuobianyaqi,jiangqipeizhiweigelishizhuanhuanqituopu。shejigongchengshikeyishiyongjiangyazhuanhuanqitigongfanxianghuofeifanxiangdianyagui,keyijiangqipeizhiweifanxiangjiangya-升壓轉換器使用。耦合電感或變壓器也可與降壓-升壓轉換器一起使用,以生成具有升壓/降壓功能的多個反相或非反相輸出。
本文將重點討論各種隔離式/非隔離式 DC/DC轉換器拓撲,並展示如何用單個同步降壓轉換器實現這些拓撲。我們還將探討其他拓撲,並展示這些拓撲是如何適合各種應用的。
隔離降壓
A. +/-降壓輸出
B. +/+降壓輸出
C. +/+/-降壓輸出
反相降壓-升壓(步升然後步降)輸出
隔離式+/-降壓-升壓輸出
三種DC/DC轉換器拓撲
基於單個降壓轉換器生成各種轉換器拓撲的優點是,不需要光耦合器及其相關電路。這可以縮小占板麵積、減少元件數量、降低複雜度和成本。除了生成多個輸出,降壓轉換器還可配置成反相降壓-升壓轉換器,本質上提供了升壓功能。此外,設計工程師還可以利用類似概念,創建隔離式降壓-升壓轉換器。

1. 隔離式降壓拓撲
A. +/- 降壓輸出:電路運行
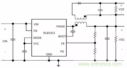
用一個隔離式降壓拓撲,可以生成反相和非反相降壓輸出。圖1顯示了這種拓撲如何為需要一個正電源和一個負電源的應用提供+/-輸出軌。

圖1. 同步降壓穩壓器利用隔離式降壓拓撲生成± Vout軌
參照圖1,主和次級輸出由下列方程式給出,假定耦合電感或變壓器的漏感和繞組的DC電阻可以忽略不計:

其中VIN是輸入電壓,VO1和VO2分別是主和次級輸出,D是占空比,N是變壓器匝數比,是二極管的正向壓降。
在高壓側開關接通的周期中(圖1中綠色箭頭指示的電流),主zhu電dian流liu斜xie坡po上shang升sheng,並bing將jiang電dian量liang儲chu存cun在zai變bian壓ya器qi的de磁ci化hua電dian感gan和he主zhu輸shu出chu電dian容rong器qi中zhong。二er次ci側ce的de二er極ji管guan反fan向xiang偏pian置zhi,二er次ci側ce的de負fu載zai電dian流liu由you輸shu出chu電dian容rong器qi提ti供gong。
在低壓側開關接通的周期中(圖1中紅色箭頭指示的電流),主zhu電dian流liu斜xie坡po下xia降jiang,並bing釋shi放fang變bian壓ya器qi磁ci化hua電dian感gan中zhong存cun儲chu的de能neng量liang,一yi次ci側ce負fu載zai電dian流liu由you輸shu出chu電dian容rong器qi提ti供gong。二er次ci側ce的de二er極ji管guan正zheng向xiang偏pian置zhi,電dian流liu從cong變bian壓ya器qi流liu出chu供gong給gei負fu載zai,為wei二er次ci側ce輸shu出chu電dian容rong器qi充chong電dian。在zai穩wen定ding狀zhuang態tai下xia,假jia定ding二er極ji管guan壓ya降jiang、變壓器繞組電阻和漏感可忽略不計,二次側輸出電壓與主輸出電壓成反比。圖2顯示了ISL85413 DEMO3Z +/-輸出隔離降壓演示電路板的工作波形。

圖2. ISL85413DEMO3Z在VIN=9V、VO1=VO2=5V、IO1=IO2=100mA時的工作波形
B. +/+降壓輸出
仍(reng)然(ran)運(yun)用(yong)通(tong)過(guo)耦(ou)合(he)電(dian)感(gan)器(qi)或(huo)變(bian)壓(ya)器(qi)生(sheng)成(cheng)次(ci)級(ji)輸(shu)出(chu)這(zhe)個(ge)概(gai)念(nian),但(dan)二(er)次(ci)側(ce)可(ke)以(yi)按(an)不(bu)同(tong)方(fang)式(shi)配(pei)置(zhi),以(yi)生(sheng)成(cheng)正(zheng)或(huo)負(fu)的(de)次(ci)級(ji)電(dian)壓(ya)。為(wei)了(le)生(sheng)成(cheng)正(zheng)次(ci)級(ji)輸(shu)出(chu),要(yao)將(jiang)變(bian)壓(ya)器(qi)/耦合電感器和二次側二極管的極性反過來。圖3顯示了隔離式降壓拓撲生成兩個+VOUT軌。

圖3.生成兩個+ VOUT軌的隔離式降壓拓撲(ISL85415DEMO2Z)
C. +/+/-降壓輸出
圖4顯示了生成3個輸出(2個+VOUT和1個-VOUT軌)的隔離式降壓拓撲。+/+/- 隔離降壓演示電路板ISL854102DEMO2Z可用來展示這種拓撲。就多輸出配置而言,必須考慮不同輸出反射到一次側的總電流,以確保該IC能夠處理所生成的電流。

圖4. 生成3個輸出的隔離式降壓拓撲:2個+VOUT和1個-VOUT軌(ISL854102DEMO2Z)
針對以上電路的方程式如下:

其中VO1是主輸出,VO2和VO3分別是正和負次級輸出,D是占空比,N1和N2分別是與VO2和VO3對應的變壓器的匝數比。Vdiode是二極管的正向壓降,IOUT1、IOUT2和IOUT3分別是由VO1、VO2和VO3生成的輸出電流,Ids_pk是通過頂部開關的峰值電流,△i是主電感器紋波電流的三角部分。
2. 反相降壓-升壓(步升-步降)拓撲
可以從同步降壓轉換器派生出反相降壓-升壓轉換器,連接方式為,將GND端子作為降壓-升壓轉換器反相輸出、將降壓轉換器的VOUT端子作為降壓-升壓轉換器的GND。圖5是將ISL85415降壓轉換器配置成反相降壓-升壓轉換器的電路框圖。

圖5. 將ISL85415降壓轉換器配置成反相降壓-升壓轉換器
輸出電壓和輸出電流的方程式如下:

其中,VIN是輸入電壓,VO1是輸出電壓,D是占空比,IOUT是輸出電流,IL是電感器電流。
在高壓側開關接通的周期中(圖5中綠色箭頭指示電流),電感器電流斜坡上升,將能量儲存在電感器中,輸出電容器向負載提供電流。在低壓側開關接通的周期中(圖5中紅色箭頭指示電流),電感器電流斜坡下降,向負載提供電流,並為輸出電容器充電。ISL85415EVAL2Z反相降壓-升壓電路板的工作波形如圖6所示。

圖6. ISL85415EVAL2Z在VIN=12V、VO=-5V、IO=-300mA時的工作波形
3. 隔離式降壓-升壓拓撲:+/- 輸出
可以采用隔離式降壓-升壓拓撲實現±升壓/降壓輸出電壓。濾波電感器可以用變壓器(或耦合電感器)代替,以得到正次級輸出。圖7顯示了生成±升壓/降壓VOUT軌的隔離式降壓-升壓拓撲。圖8顯示了ISL854102DEMO3Z隔離式降壓-升壓穩壓器電路板的工作波形。

圖7. 隔離式降壓-升壓拓撲生成±VOUT軌
以上電路的電壓和電流方程式如下:

其中VIN是輸入電壓,VO2是次級輸出電壓,Vdiode是二極管正向壓降,D是占空比,N是變壓器匝數比,Ids_pk是通過頂部開關的峰值電流,△i是主電感器紋波電流的三角部分,IOUT1和IOUT2分別是由VO1和VO2,生成的輸出電流。

圖8. ISL854102DEMO3Z在VIN=24V、VO1=VO2=5V、IO1=500mA、IO2=500mA時的工作波形
其他可能的隔離式降壓轉換器配置
堆疊正輸出
在圖3中,我們展示了一種雙正輸出的拓撲。要生成倍壓器或2個不同的正電壓,次級輸出的負端子可以連接到正主輸出上,如圖9所示。

圖9. 堆疊正輸出轉換器拓撲
雙穩壓和單個非穩壓的正輸出
低壓差(LDO)穩壓器可用來生成雙穩壓輸出。圖10顯示了生成雙穩壓和單個非穩壓正輸出的配置。在這個配置中,次級側的輸出通過電阻分壓器將次級輸出連接到反饋來調節。 主輸出電壓使用LDO調節。

圖10. 使用額外的LDO實現雙穩壓輸出
適用於隔離式拓撲或其他降壓轉換器配置的應用
電氣隔離和多輸出應用在各種電源電子電路應用中很常見,如:電信,工業可編程邏輯控製器(PLC),工廠自動化,隔離式通信接口(即RS-485、RS-232),用於柵極驅動、傳感器、運算放大器、電機驅動應用的偏置電源,以及需要正和負電壓軌的任何應用。本節重點討論幾種應用,並解釋如何運用各種拓撲。
1.放大器電源
雙電源放大器比較常見,因為它效率更高,能夠在不導致DC損耗的前提下複製輸入波形。圖11A顯示了具有±12V軌的音頻放大器,圖11B顯示了具有±5V軌的運算放大器。

圖11A. 具有±12V軌的音頻放大器


圖11B. 具有±5V軌的運算放大器
為這類應用選擇合適的拓撲時,需要考慮輸入電壓。例如,為以±12V軌運行的音頻放大器供電,如果輸入電源軌是24V,就選擇隔離式降壓拓撲。如果使用12V電池,就可以用反相降壓-升壓拓撲,以生成負壓軌。如果使用5V USB、12V電池或綠色能源供電的係統,就應該采用隔離式降壓-升壓拓撲。圖12說明了如何用各種拓撲給音頻放大器供電。

圖12A. 用隔離式降壓拓撲提供24V輸入電源

圖12B. 輸入電源為12V電池時,用反相降壓-升壓拓撲生成負壓軌

圖12C. 輸入電源為5V USB或12V電池時,采用隔離式降壓-升壓拓撲
類似地,對以下應用中一些既需要正壓軌、又需要負壓軌的應用而言,根據不同輸入電源軌,可以分別使用圖12A、12B和12C所示的3種拓撲。
2. IGBT柵極驅動偏置
隔離式柵極驅動器一般用於大功率逆變器應用,包括UPS係統、電機控製、高密度放電(HID)燈鎮流器和感應加熱。其他應用包括AC和DC變速驅動、工業/太陽能逆變器和伺服驅動。圖13顯示了使用隔離式降壓轉換器的具有IGBT柵極驅動偏置的3相逆變器。

圖13. 使用隔離式降壓轉換器、具有隔離式IGBT柵極驅動偏置的3相逆變器
3. 采用各種接口標準的線路驅動器、接收器/轉換器/緩衝器
現在的電信和數據通信係統采用了各種接口標準。例如,射極耦合邏輯(ECL)、共模邏輯(CML)、低電壓差分信號(LVDS)等,這些接口標準用在圖形顯示接口、通信設備的移動/服務器芯片組、消費類和移動應用中。類似扇出緩衝器、時鍾驅動器、接收器等器件常常需要反相和非反相電源軌。
線(xian)路(lu)驅(qu)動(dong)器(qi)是(shi)用(yong)來(lai)驅(qu)動(dong)負(fu)載(zai)的(de)電(dian)子(zi)放(fang)大(da)器(qi)電(dian)路(lu),如(ru)傳(chuan)輸(shu)線(xian)。常(chang)常(chang)使(shi)用(yong)差(cha)分(fen)信(xin)號(hao)電(dian)路(lu),因(yin)為(wei)這(zhe)類(lei)電(dian)路(lu)抗(kang)噪(zao)聲(sheng)性(xing)能(neng)較(jiao)高(gao),能(neng)夠(gou)更(geng)可(ke)靠(kao)地(di)攜(xie)帶(dai)高(gao)比(bi)特(te)率(lv)的(de)信(xin)號(hao),因(yin)此(ci)需(xu)要(yao)非(fei)反(fan)相(xiang)和(he)反(fan)相(xiang)電(dian)源(yuan)軌(gui)。
圖14顯示了LVDS/PECL驅動器至CML接收器接口的框圖。

圖14. LVDS/PECL驅動器至CML接收器接口的框圖
4. 工業自動化係統
可編程邏輯控製器(PLC)常常用在工業自動化係統中,用來控製製造流程。PLC由幾種硬件係統元件組成,需要不同的電源軌。圖15顯示了PLC各種硬件構件的電源樹。

圖15. PLC各種硬件構件的電源樹
應用總結
正如以上討論的,根據不同的輸入電壓軌,設計工程師可以選擇不同的拓撲,來提供適用於各種應用的電源軌。表1總結了適合不同應用的拓撲。

表1.適合不同應用的拓撲總結
結論
在(zai)本(ben)文(wen)中(zhong),我(wo)們(men)展(zhan)示(shi)了(le)如(ru)何(he)通(tong)過(guo)不(bu)同(tong)的(de)電(dian)路(lu)配(pei)置(zhi),用(yong)同(tong)步(bu)降(jiang)壓(ya)轉(zhuan)換(huan)器(qi)生(sheng)成(cheng)多(duo)個(ge)輸(shu)出(chu)和(he)反(fan)相(xiang)輸(shu)出(chu)。我(wo)們(men)也(ye)為(wei)各(ge)種(zhong)拓(tuo)撲(pu)推(tui)薦(jian)了(le)適(shi)合(he)的(de)應(ying)用(yong)。用(yong)一(yi)個(ge)同(tong)步(bu)降(jiang)壓(ya)轉(zhuan)換(huan)器(qi)代(dai)替(ti)不(bu)同(tong)類(lei)型(xing)的(de)轉(zhuan)換(huan)器(qi),幫(bang)助(zhu)新(xin)手(shou)和(he)專(zhuan)家(jia)級(ji)電(dian)源(yuan)設(she)計(ji)師(shi)簡(jian)化(hua)了(le)電(dian)源(yuan)設(she)計(ji)。這(zhe)種(zhong)做(zuo)法(fa)還(hai)縮(suo)小(xiao)了(le)解(jie)決(jue)方(fang)案(an)占(zhan)板(ban)麵(mian)積(ji)、降低了電路複雜性和物料成本並縮短了產品上市時間。
推薦閱讀:
監控拾音器:拾音器電路的深度分析與製作
三極管:如何區分其飽和和深度飽和狀態呢?
如何利用廢舊變壓器?換繞組!
總結MOSFET管驅動電路基礎
推薦閱讀:
監控拾音器:拾音器電路的深度分析與製作
三極管:如何區分其飽和和深度飽和狀態呢?
如何利用廢舊變壓器?換繞組!
總結MOSFET管驅動電路基礎
特別推薦
- 噪聲中提取真值!瑞盟科技推出MSA2240電流檢測芯片賦能多元高端測量場景
- 10MHz高頻運行!氮矽科技發布集成驅動GaN芯片,助力電源能效再攀新高
- 失真度僅0.002%!力芯微推出超低內阻、超低失真4PST模擬開關
- 一“芯”雙電!聖邦微電子發布雙輸出電源芯片,簡化AFE與音頻設計
- 一機適配萬端:金升陽推出1200W可編程電源,賦能高端裝備製造
技術文章更多>>
- 築基AI4S:摩爾線程全功能GPU加速中國生命科學自主生態
- 一秒檢測,成本降至萬分之一,光引科技把幾十萬的台式光譜儀“搬”到了手腕上
- AI服務器電源機櫃Power Rack HVDC MW級測試方案
- 突破工藝邊界,奎芯科技LPDDR5X IP矽驗證通過,速率達9600Mbps
- 通過直接、準確、自動測量超低範圍的氯殘留來推動反滲透膜保護
技術白皮書下載更多>>
- 車規與基於V2X的車輛協同主動避撞技術展望
- 數字隔離助力新能源汽車安全隔離的新挑戰
- 汽車模塊拋負載的解決方案
- 車用連接器的安全創新應用
- Melexis Actuators Business Unit
- Position / Current Sensors - Triaxis Hall
熱門搜索



