監控拾音器:拾音器電路的深度分析與製作
發布時間:2018-03-05 來源:電子發燒友 責任編輯:lina
【導讀】拾音器是用來采集現場聲音的一個配件,一種靠接收聲音震動,將聲音放大的電聲學儀器。拾音器通常是3根線或者是接線柱,無外乎是電源正極,音頻正極和公共地。後端的配套設備通常是硬盤錄像機(DVR)或者錄音設備。拾音器單獨供電。剩下2根線是音頻輸出,與後端的錄音設備的音頻輸入對接即可。
盡量有RVVP音頻屏蔽線,強烈不推薦用網線,另外供電的電源要用穩壓電源(變壓器),就是有銅線圈的,拿在手上很重的那種。盡量不要用開關電源。否則可能大大影響采音品質。

一種監控拾音器電路的分析與製作
監jian控kong拾shi音yin器qi的de主zhu要yao作zuo用yong是shi將jiang現xian場chang的de聲sheng音yin信xin號hao轉zhuan換huan為wei電dian信xin號hao傳chuan輸shu給gei放fang大da器qi放fang大da。它ta是shi聲sheng音yin監jian控kong係xi統tong中zhong的de最zui前qian端duan的de設she備bei,它ta的de好hao壞huai會hui直zhi接jie影ying響xiang到dao整zheng個ge監jian控kong係xi統tong的de聲sheng音yin質zhi量liang。下xia麵mian介jie紹shao在zai工gong程cheng實shi踐jian中zhong應ying用yong廣guang泛fan的de一yi種zhong簡jian單dan實shi用yong的de監jian控kong拾shi音yin電dian路lu。該gai電dian路lu的de結jie構gou不bu同tong於yu一yi般ban的de放fang大da電dian路lu,該gai電dian路lu通tong過guo結jie構gou上shang的de設she計ji,降jiang低di了le拾shi音yin器qi對dui後hou級ji負fu載zai之zhi間jian連lian線xian長chang短duan、連線上的分布電容大小以及負載輸入阻抗對拾音器質量的影響。通過精心設計使得該電路具有具有噪聲小、音質好、功耗低、穩定性好等優點。
一、電路的結構與工作願理
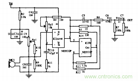
整個電路由電源電路和主電路構成,主電路由話筒輸入電路、電壓放大電路、電流放大電路和濾波電路幾部分組成。
電源電路為主電路部分提供“潔淨”的工作電源。電路中采用了三端集成穩壓器78L09對輸入的電源電壓進行穩壓,cl 、c2對電源進行濾波。LEDl和Rl 構成電源指示電路。該電路中VDI 的加入具有電源反極性保護功能。
jiankongshiyinqidezhudianludezuoyongshiliyonghuatongjiangshengyinxinhaojinxingshiqu,fangdadaoyidingdefudushuchu,yibiantongguoxianluchuanshudaoyinpinjiankongxitongzhongjinyibufangdachuli。gaidianluyouzhujitihuatongMI CI和偏置元件R2、c3、C9、Rpl 、RI O、R9和c8構成話筒輸入電路,運算放大器IC2A與外圍元件Rp3、R4、C10、R11構成電壓放大電路,IC2B與其外圍元件R12、R13、R14、R5、R6、C5構成電流驅動電路,R6、c6、R7、c 7、R8構成濾波輸出電路。主電路中c4放在電路電源引腳附近可以使交流噪聲短路去耦,進一步降低了電源的紋波。
在內置話筒的監聽拾音器設計中需要仔細考慮的是話筒偏置電路:通(tong)常(chang)采(cai)用(yong)的(de)駐(zhu)極(ji)體(ti)話(hua)筒(tong)的(de)偏(pian)置(zhi)電(dian)壓(ya)是(shi)直(zhi)接(jie)從(cong)電(dian)源(yuan)向(xiang)話(hua)筒(tong)提(ti)供(gong)偏(pian)壓(ya)的(de),在(zai)這(zhe)種(zhong)情(qing)況(kuang)下(xia),偏(pian)置(zhi)電(dian)壓(ya)在(zai)到(dao)達(da)話(hua)筒(tong)的(de)線(xian)路(lu)上(shang)拾(shi)取(qu)到(dao)噪(zao)聲(sheng)和(he)電(dian)源(yuan)中(zhong)的(de)噪(zao)聲(sheng)會(hui)直(zhi)接(jie)耦(ou)合(he)到(dao)話(hua)筒(tong)的(de)輸(shu)出(chu)信(xin)號(hao)中(zhong),從(cong)而(er)使(shi)輸(shu)出(chu)的(de)噪(zao)音(yin)加(jia)大(da)。本(ben)電(dian)路(lu)的(de)話(hua)筒(tong)偏(pian)置(zhi)是(shi)采(cai)用(yong)了(le)由(you)R2與c 3、c 9構成R- c濾波器來衰減偏置電壓帶來的噪聲,並將話筒靠近放大電路輸入端安裝來減少噪音的影響。Rpl ,RIO,R9為駐極體話筒提供偏置電壓。通過調節Rpl 使駐極體話筒得到所需要2~3v的偏置電壓,該偏壓的大小也調整了電路的靈敏度。該電路中實現放大作用的主要是由運放IC2構成放大電路來完成的。該電路與日本鬆下子公司Te chni cs的專利技術從類音頻放大電路以及奧布裏.桑德曼(Aubr e y Sa ndma n) 博士設計並命名的S類放大電路原理相似,它們的共同特點是電路由電壓放大器和電流放大器構成,兩個放大器之間通過電橋耦合。
本電路與Sleifangdaqidejiegouxingshiwanquanxiangtong,zhishizaicanshushangzuoleweitiao。caiyongzhezhongdianlujiegouhecanshukeyishidianyakongzhifangdaqigongzuozaidengxiaoyuwufuzaidezhuangtai,zheyangjishijiehenxiadefuzai,napashidianyayudianliuboxingbuxiangtongdefuhedongtaizukang,fangdaqirengrannengshuchuzuijiadetexing,yejiushishuocidengxiaowufuzaitexingyushijifuzaidezhongleihedaxiaowuguan,zheyangjiukeyishixianxiaochushiyinqiyuhoujifuzaizhijianlianxianchangduan,lianxianshangdefenbudianrongdaxiao,yijifuzaishuruzukangduishiyinzhiliangdeyingxiang。congzhudianlushangkan,gaifangdadianluzhongIC2A與外圍器件構成了一個帶負載能力非常有限的甲婁電壓放大器,後接的 IC2B與其外圍器件構成的乙類電流放大器。
IC2A與IC2B之間通過由R12、 R13、R14、R5構成的惠斯通電橋進行耦合。該電路中IC2A構成釣電壓放大器采用了同相輸入的形式,對話筒而言相當於一個“較輕”的負載,這樣對話筒的影響較小,該級的電壓放大倍 由式⋯R4+Rp3、決定。電 Ll 十一J 足1 l 路中I C2B構成的電流放大器隻是R14的參 上和s 類放大電路不一致,其放大能力采用與s類放大電路類似。s放大電路參數的選擇使電橋處於平衡狀態,即:R12XRl 4=R13XR5;而本電路中參數的選擇,電橋並不處於平衡狀態。
通過仿真分析可以結論:
(I )使R14阻zu值zhi增zeng大da會hui提ti高gao電dian路lu的de頻pin率lv相xiang應ying特te性xing,但dan不bu平ping衡heng時shi會hui使shi電dian流liu放fang大da能neng力li下xia降jiang,在zai設she計ji電dian路lu的de時shi候hou應ying考kao慮lv選xuan擇ze合he適shi的de電dian阻zu。考kao慮lv到dao由you於yu監jian聽ting電dian路lu的de輸shu出chu不bu需xu要yao較jiao大da的de功gong率lv。所suo以yi該gai電dian路lu輸shu出chu功gong率lv不bu大da的de缺que點dian就jiu不bu成cheng為wei重zhong要yao問wen題ti了le。
(2)在電路電橋平衡和不平衡時的電壓放大器的輸出電流很小且沒有太大的變化,所以該電路仍具有該類電路的特性。
監控拾音器的輸出加入了由c6、R7、c 7、R8構成兩級Rc高通濾波器,濾除信號中的高頻成分,同時電容又起了隔直的作用,使電路達到了較好的性能。
二、元件的選擇與舅作該電路在元件的選擇豐要注意以下幾點:
(I )電阻應選用金屬膜電阻以減少噪聲。特別是電橋部分的電阻應盡可能根據實際實用的情況進行微調阻值。
(2)運放現在市麵上能買到的5532品種很多,一定要選用正宗的美國SIG公司的NE5532。
(3)駐極體話筒是很重要元件之一,一定要選用名牌產品,選擇靈敏度高、zhixiangxinghaodezhujitihuatongshidianluchenggongdeguanjian。shiyongshihaiyaozhuyijixinghejiefa,fouzejiankongfanweixiao,julixiao,shengyinhenxiaohuozhezayinda。benzhizuocaiyongshuangmianyinzhidianluban,damianjijiedisheji,zhiyaoanzhaotuzhishangdeyuanjiananzhuangjianzhawuwuhou,tongdianjiudingyigongzuo,xuyaotiaozhengdeshiRpl 和Rp3,調整電路的靈敏度使得到的信號的質量合適,不要將靈敏度調得太高,否則會有雜音和叫音幹擾.

特別推薦
- 噪聲中提取真值!瑞盟科技推出MSA2240電流檢測芯片賦能多元高端測量場景
- 10MHz高頻運行!氮矽科技發布集成驅動GaN芯片,助力電源能效再攀新高
- 失真度僅0.002%!力芯微推出超低內阻、超低失真4PST模擬開關
- 一“芯”雙電!聖邦微電子發布雙輸出電源芯片,簡化AFE與音頻設計
- 一機適配萬端:金升陽推出1200W可編程電源,賦能高端裝備製造
技術文章更多>>
- 築基AI4S:摩爾線程全功能GPU加速中國生命科學自主生態
- 一秒檢測,成本降至萬分之一,光引科技把幾十萬的台式光譜儀“搬”到了手腕上
- AI服務器電源機櫃Power Rack HVDC MW級測試方案
- 突破工藝邊界,奎芯科技LPDDR5X IP矽驗證通過,速率達9600Mbps
- 通過直接、準確、自動測量超低範圍的氯殘留來推動反滲透膜保護
技術白皮書下載更多>>
- 車規與基於V2X的車輛協同主動避撞技術展望
- 數字隔離助力新能源汽車安全隔離的新挑戰
- 汽車模塊拋負載的解決方案
- 車用連接器的安全創新應用
- Melexis Actuators Business Unit
- Position / Current Sensors - Triaxis Hall
熱門搜索
微波功率管
微波開關
微波連接器
微波器件
微波三極管
微波振蕩器
微電機
微調電容
微動開關
微蜂窩
位置傳感器
溫度保險絲
溫度傳感器
溫控開關
溫控可控矽
聞泰
穩壓電源
穩壓二極管
穩壓管
無焊端子
無線充電
無線監控
無源濾波器
五金工具
物聯網
顯示模塊
顯微鏡結構
線圈
線繞電位器
線繞電阻





