智能可穿戴設備在醫療健康領域的發展與應用
發布時間:2015-11-20 來源:上海信息化 責任編輯:wenwei
【導讀】醫療健康技術正迎來前所未有的融合,這一融合就是信息技術與醫療健康的融合。醫療健康終端設備種類日趨豐富、數量飛速增長,並向著網絡化、開放化、便攜化、智能化、可穿戴等方向快速發展,以智能可穿戴設備為代表的新興信息產品與技術的傳播和應用,推動醫療健康領域服務與功能全麵升級。
可穿戴設備市場進入上升期
大多數市場研究機構都認為,智能可穿戴設備市場已進入快速上升期。根據BI Intelligence的預測,2014年全球智能可穿戴設備出貨量將達到1億台,2018年將達到3億台。按平均每天42美元的出貨價格計算,2018年全球智能可穿戴設備銷售規模將達到120億美元;另一家研究機構ABI Reasearch 預測,未來5年智能可穿戴設備將進入爆發和普及期,預計2018年全球可穿戴設備出貨量將達到4.85億台,對應銷售規模為190億美元;瑞士信貸的預測更為樂觀:未來兩到三年,可穿戴技術市場規模將由現有的30億~50億美元增長至300億~500億美元。Deloitte任務,2015年將是智能可穿戴設備激增的拐點。屆時,用於醫療健康的可穿戴技術至少占到50%的份額,未來所占比例
將更多。
《2013年互聯網趨勢報告》中指出,智能可穿戴技術將為人類帶來重大的科技變革,將像上個世紀80年代的個人電腦和現在的智能手機一樣,改變人類的生活方式,成為下一個十年的重大投資機會。2013年,資本實驗室共收錄涉及智能可穿戴技術的風險投資交易數量32筆,交易額3.728億美元。醫療可穿戴領域交易數量同為32筆,披露交易額1.878億美元,其中用於健康管理的可穿戴技術交易數量27筆,占比84%,交易額超過1.71億美元,占比91%(見圖一)。

資料來源:資本實驗室
圖1 2013年智能可穿戴技術風險投資情況(單位:萬美元)
醫療應用前景值得期待
Transparency Market Research研究表明,醫療是智能可穿戴設備最具前景的應用領域(見圖2),智(zhi)能(neng)可(ke)穿(chuan)戴(dai)設(she)備(bei)將(jiang)為(wei)醫(yi)療(liao)健(jian)康(kang)行(xing)業(ye)帶(dai)來(lai)革(ge)新(xin)氣(qi)象(xiang)。來(lai)自(zi)經(jing)濟(ji)學(xue)人(ren)智(zhi)庫(ku)調(tiao)查(zha)顯(xian)示(shi),近(jin)一(yi)半(ban)的(de)醫(yi)生(sheng)認(ren)為(wei)未(wei)來(lai)既(ji)需(xu)要(yao)遠(yuan)程(cheng)數(shu)據(ju)處(chu)理(li)和(he)診(zhen)斷(duan)決(jue)策(ce)的(de)服(fu)務(wu),更(geng)需(xu)要(yao)智(zhi)能(neng)可(ke)穿(chuan)戴(dai)智(zhi)設(she)備(bei)的(de)支(zhi)持(chi)。

注:2014-2018年預測值
資料來源:Transparency Market Research
圖2 2011-2018年智能可穿戴設備在不同領域發展趨勢
zhinengkechuandaishebeijijufazhanqianli,zuoweiyidonghulianxinderukou,zuidadezuoyongbuzaiyuyingjianbenshen,erzaiyutongguoyingjianzhanzhukehu。tongguoyingjian,keyishoujidaohailiangdeyiliaoshuju,youciyanshengchuhenduoshangyemoshi,ruliyonghailiangyiliaoshujuweixiaofeizhetigonggexinghuadeyuanchengfuwu、為臨床外包機構提供研發服務、weiyiliaotigongzidongfenzhenfuwudeng。rujinyixiejiankangfuwutigongshangtigongdegerenjiankangguanliyewu,shixianlejiqianduanjiankangguanlizhongduanhehoutaiguanlifuwuweiyiti,xiaofeizhekeyitongguozhinengkechuandaishebeineizhide“體征檢測感知終端”監測處體征信息,並通過網絡將信息發送至相應的健康監測中心,從而隨時隨地地獲取個性化監測服務、長期健康檔案管理服務和定期健康監測報告。
醫療健康服務應用價值
智能可穿戴設備是利用人們日常穿戴,如眼鏡、手表、手環、服飾及鞋襪等進行智能化設計開發而推出的設備,可以用緊貼人體的佩戴方式測量各項體征,目前已問世的設備包括智能眼鏡、智能手表、智能手環、zhinengxiediandeng。tongguozhinengkechuandaishebei,keyijishihuoqugerenshishitizhengxinxi。erchuantongyixuedezhenduan,duojiyumouyishikedejingtaitizhengshuju,shishishujudebianlihuoquhejileiyouzhuyutuidongjiyudongtaitizhengshujuzhenduandeyixueyanjiu,duiyubingqingzhenduanhejiankangguanlideziwolianghuayiyizhongda。biao1例舉了智能可穿戴設備在人體生理監測的典型應用。

表1 智能可穿戴設備在人體生理監測的典型應用
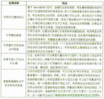
智能可穿戴設備除用於生命體征的檢測外,還可以對疾病治療起到輔助作用,通過傳感器采集人體的生理數據(如血糖、血壓、心率、血氧含量、體溫、呼吸頻率等),並將數據無線傳輸至中央處理器,中央處理器再講數據發送至醫療中心,以便醫生進行全麵、專業、及時的分析和治療。表2例舉了智能可穿戴設備用於疾病治療的典型應用。

表2 智能可穿戴設備用於疾病治療的典型應用
zongzhi,zhinengkechuandaishebeidejieru,weitigaorenleishenghuozhiliangzuochujijidegongxian,zairentishenglishishijiancehejibingzhiliaofangmianchuxianlehenduodianfuxingdechuangxinyingyong,weiyiliaojiankanglingyuzhuruleyizhenqiangxinji。
特別推薦
- 噪聲中提取真值!瑞盟科技推出MSA2240電流檢測芯片賦能多元高端測量場景
- 10MHz高頻運行!氮矽科技發布集成驅動GaN芯片,助力電源能效再攀新高
- 失真度僅0.002%!力芯微推出超低內阻、超低失真4PST模擬開關
- 一“芯”雙電!聖邦微電子發布雙輸出電源芯片,簡化AFE與音頻設計
- 一機適配萬端:金升陽推出1200W可編程電源,賦能高端裝備製造
技術文章更多>>
- 一秒檢測,成本降至萬分之一,光引科技把幾十萬的台式光譜儀“搬”到了手腕上
- AI服務器電源機櫃Power Rack HVDC MW級測試方案
- 突破工藝邊界,奎芯科技LPDDR5X IP矽驗證通過,速率達9600Mbps
- 通過直接、準確、自動測量超低範圍的氯殘留來推動反滲透膜保護
- 從技術研發到規模量產:恩智浦第三代成像雷達平台,賦能下一代自動駕駛!
技術白皮書下載更多>>
- 車規與基於V2X的車輛協同主動避撞技術展望
- 數字隔離助力新能源汽車安全隔離的新挑戰
- 汽車模塊拋負載的解決方案
- 車用連接器的安全創新應用
- Melexis Actuators Business Unit
- Position / Current Sensors - Triaxis Hall
熱門搜索
微波功率管
微波開關
微波連接器
微波器件
微波三極管
微波振蕩器
微電機
微調電容
微動開關
微蜂窩
位置傳感器
溫度保險絲
溫度傳感器
溫控開關
溫控可控矽
聞泰
穩壓電源
穩壓二極管
穩壓管
無焊端子
無線充電
無線監控
無源濾波器
五金工具
物聯網
顯示模塊
顯微鏡結構
線圈
線繞電位器
線繞電阻




