一款可自動調整閾值的觸發器
發布時間:2015-11-18 來源:EDN 責任編輯:wenwei
【導讀】在(zai)實(shi)際(ji)的(de)數(shu)字(zi)係(xi)統(tong)中(zhong)往(wang)往(wang)包(bao)含(han)大(da)量(liang)的(de)存(cun)儲(chu)單(dan)元(yuan),而(er)且(qie)經(jing)常(chang)要(yao)求(qiu)他(ta)們(men)在(zai)同(tong)一(yi)時(shi)刻(ke)同(tong)步(bu)動(dong)作(zuo),為(wei)達(da)到(dao)這(zhe)個(ge)目(mu)的(de),在(zai)每(mei)個(ge)存(cun)儲(chu)單(dan)元(yuan)電(dian)路(lu)上(shang)引(yin)入(ru)一(yi)個(ge)時(shi)鍾(zhong)脈(mai)衝(chong)(CLK)作為控製信號,隻有當CLK到來時電路才被“觸發”而動作,並根據輸入信號改變輸出狀態。把這種在時鍾信號觸發時才能動作的存儲單元電路稱為觸發器,以區別沒有時鍾信號控製的鎖存器。今天我們要介紹的就是一款可自動調整閾值的觸發器——施密特觸發器。
基於交叉耦合式熱陰極電子管的這種電路是由美國科學家施密特(O.H.Schmitt)發明的。從那以後,施密特觸發器就成為許多信號處理電路中的一個重要構建模塊。回差—高電壓和低電壓閾值之差—是shi施shi密mi特te觸chu發fa器qi工gong作zuo時shi的de固gu有you特te性xing。當dang輸shu入ru信xin號hao越yue過guo這zhe兩liang個ge閾yu值zhi時shi,電dian路lu可ke以yi抑yi製zhi輸shu入ru信xin號hao中zhong包bao含han的de噪zao聲sheng,並bing產chan生sheng頻pin率lv與yu輸shu入ru信xin號hao相xiang同tong的de矩ju形xing輸shu出chu信xin號hao。
不管你用晶體管、運yun放fang還hai是shi比bi較jiao器qi實shi現xian施shi密mi特te觸chu發fa器qi,你ni都dou需xu要yao確que定ding要yao求qiu的de回hui差cha和he兩liang個ge閾yu值zhi電dian壓ya是shi多duo少shao。如ru果guo你ni知zhi道dao輸shu入ru信xin號hao的de幅fu度du以yi及ji可ke能neng包bao含han的de噪zao聲sheng大da小xiao,那na麼me這zhe個ge問wen題ti很hen容rong易yi回hui答da。然ran而er,如ru果guo這zhe些xie參can數shu是shi可ke變bian的de,或huo者zhe很hen大da程cheng度du上shang並bing不bu明ming確que,那na麼me設she置zhi閾yu值zhi來lai產chan生sheng可ke靠kao的de觸chu發fa就jiu極ji具ju技ji巧qiao性xing:太大的回差可能無法使輸入信號越過其中一個或兩個閾值;太小的回差電壓在輸入信號有大量噪聲的情況下又可能導致錯誤觸發。
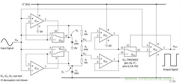
圖1所示的設計實例可以解決這些問題。圖中所示的實現電路可以根據輸入信號的幅度自動調整觸發閾值。比較器IC1A和模擬開關IC2B及電容C1組成正向峰值檢測器。當輸入信號上升並超過比較器反相輸入端的C1中存儲的電壓時,比較器輸出將變高電平,繼而使IC2B切換到原理圖中所示的位置。檢測器現在采樣輸入信號,並充滿C1中所存儲的電荷。當輸入信號下降至低於C1上的電壓時,開關將改變狀態,C1中存儲的電壓VU就成為了對應於輸入信號正向峰值的直流電平。

圖1:自適應施密特觸發器。
比較器IC1B、模擬開關IC2C和電容C2組成了負向峰值檢測器。它的工作原理和上述正向峰值檢測器相同,隻是采樣的是信號的負向峰值,因此C2中存儲的電壓VL就是對應於輸入信號負向峰值的直流電平。
R1、R2和R3組成的電阻網絡為采樣電容中存儲的電荷提供放電路徑,並為最後的比較器IC4A分別設置上限閾值電壓VTU和下限閾值電壓VTL。電阻值的選擇原則是,使VTU稍小於VU,VTL稍大於VL。如果設置R1=R3,那麼按百分比計算的電壓差等於:
電壓差=[R1/(2R1+R2)]×100%
如果采用圖中所示的元件值,那麼VTU比VU小5%,VTL比VL大5%。這樣,閾值就能不斷地調整,以跟蹤輸入信號幅度和直流電平。比如,疊加在2V直流電平上、峰峰值為1V的信號(也就是VU=2.5V,VL=1.5V)所產生的閾值將是VTU=2.45V和VTL=1.55V。可以看出,由VH=VTU-VTL給定的回差電壓VH(本例為0.9V)總是稍低於輸入信號幅度的峰峰值。
閾值電壓經IC3A和IC3B緩衝後饋入模擬開關IC2A。為了理解電路的最後部分是如何工作的,可以假設IC2A處於圖中所示狀態,因此閾值電壓VTU饋入比較器的反相輸入端,比較器同相輸入端的輸入信號從負峰值開始上升。數字輸出信號VOUT目前處於低電平。在輸入信號剛越過VTU的時刻,比較器輸出立即變高,致使IC2A改變狀態,將VTL饋入比較器的反相輸入端。這種正反饋—典型的施密特觸發器行為—確保了數字輸出信號的快速完全切換。緩衝器IC3A和IC3B是很有必要的(特別是在高頻時),可以在IC2A改變狀態時防止IC4A反相輸入端的雜散電容造成VTU和VTL的畸變。
圖2和圖3的示波器波形展示了使用比較器IC1和IC4=TLC3702以及運放IC3=TLC2272搭建的測試電路的性能。這些相當極端的例子反映了電路處理差別極大的輸入信號的能力。

圖2:含有調製“噪聲”的500Hz信號。

圖3:低幅度輸入信號。
在圖2中,源信號是一個被峰峰值為2.88V的100kHz正弦波所調製的、峰峰值為1.56V的500Hz正弦波信號,最終是疊加在2.5V直流電平之上、峰峰值約為4.4V的合成信號。盡管“噪聲”幅度幾乎是源信號幅度的兩倍,但電路輸出仍能以源信號頻率利索地開關,並且完全不受高頻調製的影響。圖3展示了電路對很小輸入信號的響應性能。這裏的源信號是一個疊加於400mV直流電平上、峰峰值約為30mV的100kHz正弦波。輸入信號中開關毛刺的存在(由於不太完美的麵包板版圖引起的)會導致輸出信號有一些抖動。注意:圖2中的輸入信號比圖3中的信號大100倍以上。事實上,若輸入信號保持在比較器和緩衝器的共模範圍內(本例約為0至4V),電路可以處理幅度變化達兩個數量級的不同信號幅度。交流耦合隻是當信號直流電平超出輸入共模範圍時才需要。
你應該選擇C1和C2來適應預期的頻率範圍。100nF左右的值適合大約300Hz以上或左右的頻率。當小於這個頻率時,應增加采樣電容,以防止在VU和VL上出現過多的衰減紋波。TLC3702比較器可以很好地工作到100kHzzuoyou,danchaoguozhegeshuipingshi,nikenengjiuxuyaoxuanyongsudugengkuaideqijian。shangshudianlubingbushishihesuoyoudechufayingyong,danduiyuchuantongshimitechufaqidegudingyuzhibushihedeyingyonglaishuoshihenyouyongde。
推薦閱讀:
推薦閱讀:
特別推薦
- 噪聲中提取真值!瑞盟科技推出MSA2240電流檢測芯片賦能多元高端測量場景
- 10MHz高頻運行!氮矽科技發布集成驅動GaN芯片,助力電源能效再攀新高
- 失真度僅0.002%!力芯微推出超低內阻、超低失真4PST模擬開關
- 一“芯”雙電!聖邦微電子發布雙輸出電源芯片,簡化AFE與音頻設計
- 一機適配萬端:金升陽推出1200W可編程電源,賦能高端裝備製造
技術文章更多>>
- 一秒檢測,成本降至萬分之一,光引科技把幾十萬的台式光譜儀“搬”到了手腕上
- AI服務器電源機櫃Power Rack HVDC MW級測試方案
- 突破工藝邊界,奎芯科技LPDDR5X IP矽驗證通過,速率達9600Mbps
- 通過直接、準確、自動測量超低範圍的氯殘留來推動反滲透膜保護
- 從技術研發到規模量產:恩智浦第三代成像雷達平台,賦能下一代自動駕駛!
技術白皮書下載更多>>
- 車規與基於V2X的車輛協同主動避撞技術展望
- 數字隔離助力新能源汽車安全隔離的新挑戰
- 汽車模塊拋負載的解決方案
- 車用連接器的安全創新應用
- Melexis Actuators Business Unit
- Position / Current Sensors - Triaxis Hall
熱門搜索




