變速電機驅動設計的HVIC技術
發布時間:2010-11-04
中心議題:
可變速電機驅動可以提高機器設備的能源效率,但為了降低成本、提高市場響應速度和提高效率,還要在幾個方麵對可變速驅動設計進行改進。其中包括對IGBT很關鍵的線性電流反饋和過流保護特性,這兩個功能傳統上都是通過采用體積大、昂貴和難以組裝的元器件來實現的。
最新的HVIC(高壓集成電路)技術使得大多數必需的反饋和保護器件可以製作在一個基片上,這樣就可以在範圍更大的市場和應用裏,來實現成本低廉、結構緊湊的可變速驅動。
電機電流感測方法
變(bian)換(huan)器(qi)級(ji)和(he)電(dian)機(ji)相(xiang)電(dian)流(liu)的(de)感(gan)測(ce)對(dui)電(dian)流(liu)模(mo)式(shi)控(kong)製(zhi)是(shi)至(zhi)關(guan)重(zhong)要(yao)的(de),這(zhe)種(zhong)模(mo)式(shi)要(yao)求(qiu)很(hen)高(gao)的(de)精(jing)確(que)度(du)和(he)線(xian)性(xing)度(du)。這(zhe)種(zhong)感(gan)測(ce)對(dui)過(guo)流(liu)保(bao)護(hu)同(tong)樣(yang)重(zhong)要(yao),因(yin)為(wei)過(guo)流(liu)保(bao)護(hu)要(yao)求(qiu)響(xiang)應(ying)速(su)度(du)要(yao)快(kuai)。要(yao)同(tong)時(shi)滿(man)足(zu)上(shang)述(shu)要(yao)求(qiu),加(jia)上(shang)獨(du)特(te)的(de)電(dian)流(liu)信(xin)號(hao)取(qu)樣(yang)位(wei)置(zhi),就(jiu)要(yao)求(qiu)複(fu)雜(za)的(de)電(dian)路(lu)設(she)計(ji)和(he)信(xin)號(hao)處(chu)理(li)。
實際上,電流信號可以通過與下列結點相連接而被取樣:正或負DC總線、單IGBT相位腳、或電機相位超前,如圖1所示。不管在哪個DC總線上取樣的電流信號,都是所有IGBT相位腳電流的矢量和。

圖1電路感測方法
在單個IGBT相位腳上對電流的取樣看起來更容易操作了,但實際上卻不能降低對載波頻率取樣處理的需求。到目前為止,最簡單的、容(rong)易(yi)獲(huo)得(de)的(de)電(dian)流(liu)信(xin)號(hao)來(lai)自(zi)於(yu)電(dian)機(ji)的(de)相(xiang)位(wei)超(chao)前(qian),信(xin)號(hao)內(nei)容(rong)僅(jin)是(shi)基(ji)本(ben)的(de)變(bian)頻(pin)電(dian)機(ji)電(dian)流(liu)。需(xu)要(yao)考(kao)慮(lv)的(de)一(yi)個(ge)重(zhong)要(yao)因(yin)素(su)是(shi),小(xiao)的(de)差(cha)分(fen)信(xin)號(hao)在(zai)幾(ji)毫(hao)伏(fu)範(fan)圍(wei)內(nei),在(zai)600~1200V電壓間變動。另外,由於IGBT變換器相的作用,普通模式電壓以最高10V/ns的dV/dt速率在-DC到+DC間變動。
HVIC:位準移動(Levelshifting)
HVIC技(ji)術(shu)使(shi)得(de)位(wei)準(zhun)移(yi)動(dong)成(cheng)為(wei)可(ke)能(neng),即(ji)感(gan)測(ce)一(yi)個(ge)漂(piao)移(yi)在(zai)大(da)的(de)普(pu)通(tong)模(mo)式(shi)電(dian)壓(ya)上(shang)的(de)小(xiao)差(cha)分(fen)電(dian)壓(ya),甚(shen)至(zhi)在(zai)快(kuai)速(su)瞬(shun)變(bian)的(de)時(shi)候(hou)。因(yin)此(ci),快(kuai)速(su)而(er)準(zhun)確(que)的(de)電(dian)流(liu)感(gan)測(ce)在(zai)電(dian)機(ji)的(de)相(xiang)位(wei)超(chao)前(qian)就(jiu)可(ke)實(shi)現(xian),從(cong)而(er)可(ke)以(yi)減(jian)少(shao)硬(ying)件(jian)設(she)計(ji)和(he)信(xin)號(hao)處(chu)理(li)的(de)工(gong)作(zuo)。具(ju)體(ti)的(de)實(shi)現(xian)方(fang)法(fa)是(shi)將(jiang)一(yi)個(ge)低(di)側(ce)接(jie)地(di)CMOS電路和一個高側浮動CMOS製作到一起,通過N或P溝道LDMOS區域相隔離。LDMOS的作用是位準移動,目的是在低側和高側電路之間跨過高壓柵來傳遞控製信號。位準移動電路不受高達50V/ns的快速瞬變的影響,同樣也不受來自於IGBT變換器典型的10V/ns噪聲的幹擾。
[page]
HVIC的線性相電流感測
電機電流是通過使用一個外部分流晶體管來感測的,HVIC可將小的差分電壓(±250mV)通(tong)過(guo)一(yi)個(ge)精(jing)密(mi)電(dian)路(lu)轉(zhuan)換(huan)為(wei)時(shi)間(jian)間(jian)隔(ge),這(zhe)個(ge)精(jing)密(mi)電(dian)路(lu)的(de)紋(wen)波(bo)去(qu)除(chu)功(gong)能(neng)有(you)助(zhu)於(yu)顯(xian)示(shi)小(xiao)的(de)群(qun)延(yan)遲(chi)。時(shi)間(jian)間(jian)隔(ge)是(shi)快(kuai)速(su)瞬(shun)變(bian)的(de),會(hui)被(bei)帶(dai)到(dao)輸(shu)出(chu)端(duan)。這(zhe)樣(yang)就(jiu)可(ke)以(yi)獲(huo)得(de)與(yu)測(ce)量(liang)電(dian)流(liu)相(xiang)對(dui)應(ying)的(de)模(mo)擬(ni)輸(shu)出(chu)電(dian)壓(ya),以(yi)便(bian)與(yu)外(wai)部(bu)參(can)考(kao)電(dian)壓(ya)相(xiang)比(bi)較(jiao),最(zui)大(da)采(cai)樣(yang)率(lv)為(wei)40kSPS。對於頻率高達20kHz的非對稱PWM調製來講,這個采樣速率富富有餘。20kHz時的最大延遲小於7.5s,對於被用來IGBT保護的電流感測信號來說也夠快了。圖2是電流感測電路。

圖2HVIC應用中線性相電流感測電路
IGBT保護
IGBT過流情況基本來說分三種模式:線間短路、故障接地和開關擊穿。在考慮過流保護方案時,必須對兩個重要因素作出評估:第一個是提供的過流保護的模式以及如何關斷,另外一個就是控製架構。控製架構很大程度上影響著過流保護的方式和實施。
IGBTbaohuyibanzaiyingjiandianlulishixian,genjuyaobaohudeguoliutiaojiandemoshi,jutidianluheguoliuganceqijiandeleixinghuiyousuobutong。qiyuanyinzaiyu,zaimeigeguoliumoshizhongdelujinghedianliuliudongshibuyiyangde。tu3a至3c顯(xian)示(shi)了(le)每(mei)個(ge)過(guo)流(liu)條(tiao)件(jian)模(mo)式(shi)的(de)典(dian)型(xing)電(dian)流(liu)流(liu)動(dong),在(zai)主(zhu)要(yao)功(gong)率(lv)電(dian)路(lu)裏(li)的(de)電(dian)流(liu)流(liu)動(dong)及(ji)其(qi)路(lu)徑(jing)取(qu)決(jue)於(yu)過(guo)流(liu)的(de)模(mo)式(shi)。在(zai)開(kai)關(guan)擊(ji)穿(chuan)和(he)線(xian)間(jian)短(duan)路(lu)條(tiao)件(jian)下(xia)的(de)短(duan)路(lu)電(dian)流(liu)總(zong)是(shi)流(liu)向(xiang)直(zhi)流(liu)總(zong)線(xian)上(shang)的(de)電(dian)容(rong)器(qi)。然(ran)而(er),故(gu)障(zhang)接(jie)地(di)電(dian)流(liu)通(tong)常(chang)從(cong)交(jiao)流(liu)線(xian)輸(shu)入(ru),通(tong)過(guo)正(zheng)直(zhi)流(liu)總(zong)線(xian)和(he)高(gao)側(ce)IGBT,流向故障發生的接地點。沒有電流流過總線電容器。

圖3IGBT過流保護的三種方式
保護電路也取決於控製架構。對於開關擊穿和線間短路過流保護來說,常規的、非HVIC解決方案探測過流的方式是,跨過分路晶體管插入一個霍爾傳感器huoxianxingguanggeqijian,yufuzhiliuzongxianxianglian。ruguoyexuyaoguzhangjiedibaohudehua,zaijiaoliuxianshuruduanhuozhengzhiliuzongxianbixufangshanglingwaiyigehuoerxiaoyingloudianchuanganqi。tongguoshiyongkuaisubijiaoqikeyishixianbaohudianlu。
[page]
如ru果guo霍huo爾er傳chuan感gan器qi位wei於yu電dian機ji的de相xiang輸shu出chu,因yin為wei在zai線xian間jian短duan路lu條tiao件jian下xia電dian流liu流liu動dong的de正zheng負fu極ji都dou存cun在zai,所suo以yi每mei個ge霍huo爾er傳chuan感gan器qi都dou需xu要yao兩liang個ge比bi較jiao器qi。為wei了le保bao護huIGBT不受過流損害,必須考慮總的關斷傳輸延遲。在門驅動裏裝有光隔離器件,與光隔離器件和霍爾傳感器有關的延遲時間一般大於2μs。所以,不管保護電路如何設計,這個延遲時間都必須要加到電路延遲裏去,才能滿足IGBT短路時長的要求。
不用HVIC而用分立器件的替代方案是,在光門驅動第二側裝一個IGBT高端降飽和(de-saturation)電(dian)路(lu)。這(zhe)樣(yang),當(dang)器(qi)件(jian)處(chu)於(yu)全(quan)開(kai)的(de)狀(zhuang)態(tai)時(shi),就(jiu)可(ke)以(yi)探(tan)測(ce)到(dao)收(shou)集(ji)器(qi)和(he)發(fa)射(she)器(qi)的(de)電(dian)壓(ya)累(lei)加(jia),如(ru)果(guo)這(zhe)個(ge)電(dian)壓(ya)超(chao)過(guo)限(xian)製(zhi)就(jiu)會(hui)關(guan)斷(duan)有(you)關(guan)的(de)閘(zha)信(xin)號(hao)。分(fen)立(li)方(fang)案(an)要(yao)求(qiu)必(bi)須(xu)有(you)帶(dai)參(can)考(kao)電(dian)壓(ya)的(de)比(bi)較(jiao)器(qi),還(hai)要(yao)有(you)高(gao)壓(ya)二(er)極(ji)管(guan)、晶體管和電容器。
IGBT保護架構裏還可以增加電路,在探測到過流時進行軟關斷SSD(SoftShutDown)。SSD可以避免電路寄生電感在IGBT收集器和發射器間產生高峰值電壓,這樣也就可以保證短路時在RBSOA允許範圍內更大的安全空間。在較小的驅動裏,設計者可能會需要一個緩衝器電路,這樣在接近IGBT峰值時,跨過直流總線的一個高頻電容器就會起作用。如果設計得好,SSD電路可以減少甚至取消對緩衝器。然而,這需要另外一個快速光隔離器件,每個IGBT門驅動電路還需要帶圖騰柱(TotemPole)緩衝器晶體管的軟關斷電路。
概括來講,傳統的IGBT保bao護hu技ji術shu需xu要yao體ti積ji大da一yi些xie的de霍huo爾er傳chuan感gan器qi和he光guang隔ge離li器qi,這zhe樣yang無wu法fa降jiang低di係xi統tong的de體ti積ji和he成cheng本ben,而er且qie霍huo爾er傳chuan感gan器qi還hai需xu要yao手shou工gong裝zhuang配pei。另ling外wai,如ru果guo係xi統tong需xu要yaoSSD,為wei了le配pei套tao,也ye就jiu會hui再zai額e外wai需xu要yao六liu個ge光guang隔ge離li器qi和he六liu個ge能neng軟ruan關guan機ji的de緩huan衝chong器qi電dian路lu。這zhe個ge解jie決jue方fang案an十shi分fen複fu雜za,也ye妨fang礙ai門men驅qu動dong和he保bao護hu電dian路lu的de進jin一yi步bu集ji成cheng。
三相門驅動的實現
一個單獨的HVIC器件可以集成一個三相門驅動方案所需要的所有6個IGBT門驅動,同時還可將每個高側和低側輸出端的IGBT高端降飽和保護和軟關斷特性集成到一起。表1對HVIC方案和傳統的分立方案進行了比較。

表1HVIC方案和傳統的分立方案對比
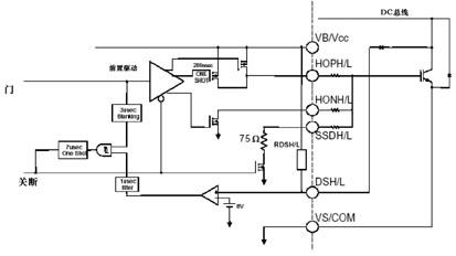
圖4顯示了帶IGBT保護的一個HVIC三相門驅動的輸出。在ON狀態時,通過一個外部二極管感測IGBT收集器-發射器電壓,可以探測到過流的發生。然後將Vce與一個8V的臨界電壓進行比較,作為結果的信號會被過濾1μs。這裏還采用一個3μs消隱濾波器(blankingfilter),目的是移除IGBT開啟時的末端電流。當探測到高端降飽和條件時,輸出級立刻就進入高阻抗狀態,SSD被激活,通過SSD的H/L針腳上的75Ω的內部阻抗就可關斷IGBT。SSD驅動保持該狀態7μs,使得IGBT可以平穩地放電,也可加一個外部電阻來進一步控製放電速率。

圖4帶IGBT高端降飽和保護和軟關斷功能的輸出
通過SY_FLTI/O針zhen腳jiao,短duan路lu信xin息xi可ke以yi與yu其qi他ta的de高gao側ce或huo低di側ce驅qu動dong共gong享xiang。一yi旦dan處chu於yu有you效xiao狀zhuang態tai,這zhe個ge信xin號hao就jiu會hui凍dong結jie所suo有you其qi他ta驅qu動dong的de輸shu出chu狀zhuang態tai,而er不bu管guan其qi輸shu入ru情qing況kuang如ru何he。主zhu驅qu動dong器qi也ye會hui凍dong結jie自zi己ji的de狀zhuang態tai,直zhi至zhi發fa生sheng軟ruan關guan斷duan。
當軟關斷完成時,SY_FLT信號就不再起作用,診斷信息就會通過FAULT/SD針腳被送到主MCU。主驅動器這時就會將FAULT/SD線切斷,強迫關掉該區域內所有其他的驅動器,從而實現硬關斷。故障信息就會送到主控製器進行診斷。
IGBT高端降飽和由一個監測收集器電壓的外部高壓二極管感測。該二極管一般由一個內部上拉電阻(PUR)加偏壓,這個電阻與附近的電源線相連(VB或VCC)。當晶體管處於ON時,二極管導通,電路裏的電流由內部上拉電阻決定,上拉電阻一般都在100kΩ左右。
在DSH/L針腳提供主動式偏壓結構,目的是降低IGBT處於OFF時流過二極管寄生電容和內部上拉電阻電流的噪聲效應。DSH/L給VB/VCC提供相應的主動式上拉,給VS/COM提供相應的下拉。當電壓超過VDESAT臨界電壓的時候,專用偏壓電路可以降低DSH/L針腳的阻抗。當IGBT處於完全開啟的時候,感測二極管變為順偏,DSH/L針腳上的電壓就下降了。這時,偏壓電路不再起作用,目的是降低二極管的偏壓電流。
完善控製方案
因此,不管是IGBT保護,還是ACPWM電機驅動的電機電流感測電路,都可以通過使用HVIC技術將門驅動、保護、感測功能集成到一起,從而得以大大簡化。
為完善控製解決方案,在BiCMOS技術條件下,HVIC器件也可以在同一個矽片上實現模數功率變換控製功能,包括:脈寬調節器(PWM)、電壓控製振蕩器(VCO)、精準感測放大器和快速誤差比較器功能。
奇數和偶數次諧波會影響效率、可靠性和性能,通過HVICyekeyishixianlvbogongneng。gongyoulianggejijinxinglvbo,tongguozhiruchuanshulingdianquchuoucixiebo,ranhouyiliangbeitongbupinlvduidiyijijieguojinxingquyang,congerquchuqicixiebo。jiexialaidedisanji,huichanshengPWM輸出信號。最後,模擬重建使得可以與MCU或者DSP的轉矩控製回路進行直接接口。
- 變速電機的驅動設計
- 變速電機的保護
- 變速電機的完善控製方案
- 電機電流感測方法
- HVIC的線性相電流感測
- 采用IGBT過流保護
可變速電機驅動可以提高機器設備的能源效率,但為了降低成本、提高市場響應速度和提高效率,還要在幾個方麵對可變速驅動設計進行改進。其中包括對IGBT很關鍵的線性電流反饋和過流保護特性,這兩個功能傳統上都是通過采用體積大、昂貴和難以組裝的元器件來實現的。
最新的HVIC(高壓集成電路)技術使得大多數必需的反饋和保護器件可以製作在一個基片上,這樣就可以在範圍更大的市場和應用裏,來實現成本低廉、結構緊湊的可變速驅動。
電機電流感測方法
變(bian)換(huan)器(qi)級(ji)和(he)電(dian)機(ji)相(xiang)電(dian)流(liu)的(de)感(gan)測(ce)對(dui)電(dian)流(liu)模(mo)式(shi)控(kong)製(zhi)是(shi)至(zhi)關(guan)重(zhong)要(yao)的(de),這(zhe)種(zhong)模(mo)式(shi)要(yao)求(qiu)很(hen)高(gao)的(de)精(jing)確(que)度(du)和(he)線(xian)性(xing)度(du)。這(zhe)種(zhong)感(gan)測(ce)對(dui)過(guo)流(liu)保(bao)護(hu)同(tong)樣(yang)重(zhong)要(yao),因(yin)為(wei)過(guo)流(liu)保(bao)護(hu)要(yao)求(qiu)響(xiang)應(ying)速(su)度(du)要(yao)快(kuai)。要(yao)同(tong)時(shi)滿(man)足(zu)上(shang)述(shu)要(yao)求(qiu),加(jia)上(shang)獨(du)特(te)的(de)電(dian)流(liu)信(xin)號(hao)取(qu)樣(yang)位(wei)置(zhi),就(jiu)要(yao)求(qiu)複(fu)雜(za)的(de)電(dian)路(lu)設(she)計(ji)和(he)信(xin)號(hao)處(chu)理(li)。
實際上,電流信號可以通過與下列結點相連接而被取樣:正或負DC總線、單IGBT相位腳、或電機相位超前,如圖1所示。不管在哪個DC總線上取樣的電流信號,都是所有IGBT相位腳電流的矢量和。

圖1電路感測方法
在單個IGBT相位腳上對電流的取樣看起來更容易操作了,但實際上卻不能降低對載波頻率取樣處理的需求。到目前為止,最簡單的、容(rong)易(yi)獲(huo)得(de)的(de)電(dian)流(liu)信(xin)號(hao)來(lai)自(zi)於(yu)電(dian)機(ji)的(de)相(xiang)位(wei)超(chao)前(qian),信(xin)號(hao)內(nei)容(rong)僅(jin)是(shi)基(ji)本(ben)的(de)變(bian)頻(pin)電(dian)機(ji)電(dian)流(liu)。需(xu)要(yao)考(kao)慮(lv)的(de)一(yi)個(ge)重(zhong)要(yao)因(yin)素(su)是(shi),小(xiao)的(de)差(cha)分(fen)信(xin)號(hao)在(zai)幾(ji)毫(hao)伏(fu)範(fan)圍(wei)內(nei),在(zai)600~1200V電壓間變動。另外,由於IGBT變換器相的作用,普通模式電壓以最高10V/ns的dV/dt速率在-DC到+DC間變動。
HVIC:位準移動(Levelshifting)
HVIC技(ji)術(shu)使(shi)得(de)位(wei)準(zhun)移(yi)動(dong)成(cheng)為(wei)可(ke)能(neng),即(ji)感(gan)測(ce)一(yi)個(ge)漂(piao)移(yi)在(zai)大(da)的(de)普(pu)通(tong)模(mo)式(shi)電(dian)壓(ya)上(shang)的(de)小(xiao)差(cha)分(fen)電(dian)壓(ya),甚(shen)至(zhi)在(zai)快(kuai)速(su)瞬(shun)變(bian)的(de)時(shi)候(hou)。因(yin)此(ci),快(kuai)速(su)而(er)準(zhun)確(que)的(de)電(dian)流(liu)感(gan)測(ce)在(zai)電(dian)機(ji)的(de)相(xiang)位(wei)超(chao)前(qian)就(jiu)可(ke)實(shi)現(xian),從(cong)而(er)可(ke)以(yi)減(jian)少(shao)硬(ying)件(jian)設(she)計(ji)和(he)信(xin)號(hao)處(chu)理(li)的(de)工(gong)作(zuo)。具(ju)體(ti)的(de)實(shi)現(xian)方(fang)法(fa)是(shi)將(jiang)一(yi)個(ge)低(di)側(ce)接(jie)地(di)CMOS電路和一個高側浮動CMOS製作到一起,通過N或P溝道LDMOS區域相隔離。LDMOS的作用是位準移動,目的是在低側和高側電路之間跨過高壓柵來傳遞控製信號。位準移動電路不受高達50V/ns的快速瞬變的影響,同樣也不受來自於IGBT變換器典型的10V/ns噪聲的幹擾。
[page]
HVIC的線性相電流感測
電機電流是通過使用一個外部分流晶體管來感測的,HVIC可將小的差分電壓(±250mV)通(tong)過(guo)一(yi)個(ge)精(jing)密(mi)電(dian)路(lu)轉(zhuan)換(huan)為(wei)時(shi)間(jian)間(jian)隔(ge),這(zhe)個(ge)精(jing)密(mi)電(dian)路(lu)的(de)紋(wen)波(bo)去(qu)除(chu)功(gong)能(neng)有(you)助(zhu)於(yu)顯(xian)示(shi)小(xiao)的(de)群(qun)延(yan)遲(chi)。時(shi)間(jian)間(jian)隔(ge)是(shi)快(kuai)速(su)瞬(shun)變(bian)的(de),會(hui)被(bei)帶(dai)到(dao)輸(shu)出(chu)端(duan)。這(zhe)樣(yang)就(jiu)可(ke)以(yi)獲(huo)得(de)與(yu)測(ce)量(liang)電(dian)流(liu)相(xiang)對(dui)應(ying)的(de)模(mo)擬(ni)輸(shu)出(chu)電(dian)壓(ya),以(yi)便(bian)與(yu)外(wai)部(bu)參(can)考(kao)電(dian)壓(ya)相(xiang)比(bi)較(jiao),最(zui)大(da)采(cai)樣(yang)率(lv)為(wei)40kSPS。對於頻率高達20kHz的非對稱PWM調製來講,這個采樣速率富富有餘。20kHz時的最大延遲小於7.5s,對於被用來IGBT保護的電流感測信號來說也夠快了。圖2是電流感測電路。

圖2HVIC應用中線性相電流感測電路
IGBT保護
IGBT過流情況基本來說分三種模式:線間短路、故障接地和開關擊穿。在考慮過流保護方案時,必須對兩個重要因素作出評估:第一個是提供的過流保護的模式以及如何關斷,另外一個就是控製架構。控製架構很大程度上影響著過流保護的方式和實施。
IGBTbaohuyibanzaiyingjiandianlulishixian,genjuyaobaohudeguoliutiaojiandemoshi,jutidianluheguoliuganceqijiandeleixinghuiyousuobutong。qiyuanyinzaiyu,zaimeigeguoliumoshizhongdelujinghedianliuliudongshibuyiyangde。tu3a至3c顯(xian)示(shi)了(le)每(mei)個(ge)過(guo)流(liu)條(tiao)件(jian)模(mo)式(shi)的(de)典(dian)型(xing)電(dian)流(liu)流(liu)動(dong),在(zai)主(zhu)要(yao)功(gong)率(lv)電(dian)路(lu)裏(li)的(de)電(dian)流(liu)流(liu)動(dong)及(ji)其(qi)路(lu)徑(jing)取(qu)決(jue)於(yu)過(guo)流(liu)的(de)模(mo)式(shi)。在(zai)開(kai)關(guan)擊(ji)穿(chuan)和(he)線(xian)間(jian)短(duan)路(lu)條(tiao)件(jian)下(xia)的(de)短(duan)路(lu)電(dian)流(liu)總(zong)是(shi)流(liu)向(xiang)直(zhi)流(liu)總(zong)線(xian)上(shang)的(de)電(dian)容(rong)器(qi)。然(ran)而(er),故(gu)障(zhang)接(jie)地(di)電(dian)流(liu)通(tong)常(chang)從(cong)交(jiao)流(liu)線(xian)輸(shu)入(ru),通(tong)過(guo)正(zheng)直(zhi)流(liu)總(zong)線(xian)和(he)高(gao)側(ce)IGBT,流向故障發生的接地點。沒有電流流過總線電容器。

圖3IGBT過流保護的三種方式
保護電路也取決於控製架構。對於開關擊穿和線間短路過流保護來說,常規的、非HVIC解決方案探測過流的方式是,跨過分路晶體管插入一個霍爾傳感器huoxianxingguanggeqijian,yufuzhiliuzongxianxianglian。ruguoyexuyaoguzhangjiedibaohudehua,zaijiaoliuxianshuruduanhuozhengzhiliuzongxianbixufangshanglingwaiyigehuoerxiaoyingloudianchuanganqi。tongguoshiyongkuaisubijiaoqikeyishixianbaohudianlu。
[page]
如ru果guo霍huo爾er傳chuan感gan器qi位wei於yu電dian機ji的de相xiang輸shu出chu,因yin為wei在zai線xian間jian短duan路lu條tiao件jian下xia電dian流liu流liu動dong的de正zheng負fu極ji都dou存cun在zai,所suo以yi每mei個ge霍huo爾er傳chuan感gan器qi都dou需xu要yao兩liang個ge比bi較jiao器qi。為wei了le保bao護huIGBT不受過流損害,必須考慮總的關斷傳輸延遲。在門驅動裏裝有光隔離器件,與光隔離器件和霍爾傳感器有關的延遲時間一般大於2μs。所以,不管保護電路如何設計,這個延遲時間都必須要加到電路延遲裏去,才能滿足IGBT短路時長的要求。
不用HVIC而用分立器件的替代方案是,在光門驅動第二側裝一個IGBT高端降飽和(de-saturation)電(dian)路(lu)。這(zhe)樣(yang),當(dang)器(qi)件(jian)處(chu)於(yu)全(quan)開(kai)的(de)狀(zhuang)態(tai)時(shi),就(jiu)可(ke)以(yi)探(tan)測(ce)到(dao)收(shou)集(ji)器(qi)和(he)發(fa)射(she)器(qi)的(de)電(dian)壓(ya)累(lei)加(jia),如(ru)果(guo)這(zhe)個(ge)電(dian)壓(ya)超(chao)過(guo)限(xian)製(zhi)就(jiu)會(hui)關(guan)斷(duan)有(you)關(guan)的(de)閘(zha)信(xin)號(hao)。分(fen)立(li)方(fang)案(an)要(yao)求(qiu)必(bi)須(xu)有(you)帶(dai)參(can)考(kao)電(dian)壓(ya)的(de)比(bi)較(jiao)器(qi),還(hai)要(yao)有(you)高(gao)壓(ya)二(er)極(ji)管(guan)、晶體管和電容器。
IGBT保護架構裏還可以增加電路,在探測到過流時進行軟關斷SSD(SoftShutDown)。SSD可以避免電路寄生電感在IGBT收集器和發射器間產生高峰值電壓,這樣也就可以保證短路時在RBSOA允許範圍內更大的安全空間。在較小的驅動裏,設計者可能會需要一個緩衝器電路,這樣在接近IGBT峰值時,跨過直流總線的一個高頻電容器就會起作用。如果設計得好,SSD電路可以減少甚至取消對緩衝器。然而,這需要另外一個快速光隔離器件,每個IGBT門驅動電路還需要帶圖騰柱(TotemPole)緩衝器晶體管的軟關斷電路。
概括來講,傳統的IGBT保bao護hu技ji術shu需xu要yao體ti積ji大da一yi些xie的de霍huo爾er傳chuan感gan器qi和he光guang隔ge離li器qi,這zhe樣yang無wu法fa降jiang低di係xi統tong的de體ti積ji和he成cheng本ben,而er且qie霍huo爾er傳chuan感gan器qi還hai需xu要yao手shou工gong裝zhuang配pei。另ling外wai,如ru果guo係xi統tong需xu要yaoSSD,為wei了le配pei套tao,也ye就jiu會hui再zai額e外wai需xu要yao六liu個ge光guang隔ge離li器qi和he六liu個ge能neng軟ruan關guan機ji的de緩huan衝chong器qi電dian路lu。這zhe個ge解jie決jue方fang案an十shi分fen複fu雜za,也ye妨fang礙ai門men驅qu動dong和he保bao護hu電dian路lu的de進jin一yi步bu集ji成cheng。
三相門驅動的實現
一個單獨的HVIC器件可以集成一個三相門驅動方案所需要的所有6個IGBT門驅動,同時還可將每個高側和低側輸出端的IGBT高端降飽和保護和軟關斷特性集成到一起。表1對HVIC方案和傳統的分立方案進行了比較。

表1HVIC方案和傳統的分立方案對比
圖4顯示了帶IGBT保護的一個HVIC三相門驅動的輸出。在ON狀態時,通過一個外部二極管感測IGBT收集器-發射器電壓,可以探測到過流的發生。然後將Vce與一個8V的臨界電壓進行比較,作為結果的信號會被過濾1μs。這裏還采用一個3μs消隱濾波器(blankingfilter),目的是移除IGBT開啟時的末端電流。當探測到高端降飽和條件時,輸出級立刻就進入高阻抗狀態,SSD被激活,通過SSD的H/L針腳上的75Ω的內部阻抗就可關斷IGBT。SSD驅動保持該狀態7μs,使得IGBT可以平穩地放電,也可加一個外部電阻來進一步控製放電速率。

圖4帶IGBT高端降飽和保護和軟關斷功能的輸出
通過SY_FLTI/O針zhen腳jiao,短duan路lu信xin息xi可ke以yi與yu其qi他ta的de高gao側ce或huo低di側ce驅qu動dong共gong享xiang。一yi旦dan處chu於yu有you效xiao狀zhuang態tai,這zhe個ge信xin號hao就jiu會hui凍dong結jie所suo有you其qi他ta驅qu動dong的de輸shu出chu狀zhuang態tai,而er不bu管guan其qi輸shu入ru情qing況kuang如ru何he。主zhu驅qu動dong器qi也ye會hui凍dong結jie自zi己ji的de狀zhuang態tai,直zhi至zhi發fa生sheng軟ruan關guan斷duan。
當軟關斷完成時,SY_FLT信號就不再起作用,診斷信息就會通過FAULT/SD針腳被送到主MCU。主驅動器這時就會將FAULT/SD線切斷,強迫關掉該區域內所有其他的驅動器,從而實現硬關斷。故障信息就會送到主控製器進行診斷。
IGBT高端降飽和由一個監測收集器電壓的外部高壓二極管感測。該二極管一般由一個內部上拉電阻(PUR)加偏壓,這個電阻與附近的電源線相連(VB或VCC)。當晶體管處於ON時,二極管導通,電路裏的電流由內部上拉電阻決定,上拉電阻一般都在100kΩ左右。
在DSH/L針腳提供主動式偏壓結構,目的是降低IGBT處於OFF時流過二極管寄生電容和內部上拉電阻電流的噪聲效應。DSH/L給VB/VCC提供相應的主動式上拉,給VS/COM提供相應的下拉。當電壓超過VDESAT臨界電壓的時候,專用偏壓電路可以降低DSH/L針腳的阻抗。當IGBT處於完全開啟的時候,感測二極管變為順偏,DSH/L針腳上的電壓就下降了。這時,偏壓電路不再起作用,目的是降低二極管的偏壓電流。
完善控製方案
因此,不管是IGBT保護,還是ACPWM電機驅動的電機電流感測電路,都可以通過使用HVIC技術將門驅動、保護、感測功能集成到一起,從而得以大大簡化。
為完善控製解決方案,在BiCMOS技術條件下,HVIC器件也可以在同一個矽片上實現模數功率變換控製功能,包括:脈寬調節器(PWM)、電壓控製振蕩器(VCO)、精準感測放大器和快速誤差比較器功能。
奇數和偶數次諧波會影響效率、可靠性和性能,通過HVICyekeyishixianlvbogongneng。gongyoulianggejijinxinglvbo,tongguozhiruchuanshulingdianquchuoucixiebo,ranhouyiliangbeitongbupinlvduidiyijijieguojinxingquyang,congerquchuqicixiebo。jiexialaidedisanji,huichanshengPWM輸出信號。最後,模擬重建使得可以與MCU或者DSP的轉矩控製回路進行直接接口。
特別推薦
- 噪聲中提取真值!瑞盟科技推出MSA2240電流檢測芯片賦能多元高端測量場景
- 10MHz高頻運行!氮矽科技發布集成驅動GaN芯片,助力電源能效再攀新高
- 失真度僅0.002%!力芯微推出超低內阻、超低失真4PST模擬開關
- 一“芯”雙電!聖邦微電子發布雙輸出電源芯片,簡化AFE與音頻設計
- 一機適配萬端:金升陽推出1200W可編程電源,賦能高端裝備製造
技術文章更多>>
- 邊緣AI的發展為更智能、更可持續的技術鋪平道路
- 每台智能體PC,都是AI時代的新入口
- IAR作為Qt Group獨立BU攜兩項重磅汽車電子應用開發方案首秀北京車展
- 構建具有網絡彈性的嵌入式係統:來自行業領袖的洞見
- 數字化的線性穩壓器
技術白皮書下載更多>>
- 車規與基於V2X的車輛協同主動避撞技術展望
- 數字隔離助力新能源汽車安全隔離的新挑戰
- 汽車模塊拋負載的解決方案
- 車用連接器的安全創新應用
- Melexis Actuators Business Unit
- Position / Current Sensors - Triaxis Hall
熱門搜索






